De acordo com o previsto no parágrafo 6 do artigo 8 do Real decreto 1335/2011, de 3 de outubro, pelo que se regula o procedimento para a tramitação das solicitudes de inscrição das denominações de origem protegidas e das indicações geográficas protegidas no registro comunitário e a oposição a elas, com data 4 de janeiro de 2016 publicou no BOE a Resolução de 18 de dezembro de 2015, da Direcção-Geral de Gandaría, Agricultura e Indústrias Agroalimentarias da Conselharia do Meio Rural, pela que se dava publicidade à solicitude de registro da indicação geográfica protegida Pan Galego/Pan Gallego. Esta solicitude fora apresentada com data 22 de julho de 2015 ante a Conselharia do Meio Rural pela Federação Galega de Panaderías (Fegapan).
Igualmente, dando cumprimento ao disposto no artigo 4 do Decreto 4/2007, de 18 de janeiro, pelo que se regulam as denominações geográficas de qualidade do sector alimentário e os seus conselhos reguladores, procedeu-se a dar publicidade da supracitada solicitude no Diário Oficial da Galiza de 5 de janeiro de 2016.
Segundo o disposto nas citadas normas, no prazo de dois meses a partir da data da publicação, qualquer pessoa física ou jurídica cujos legítimos direitos ou interesses considere afectados, pode opor ao registro pretendido mediante a correspondente solicitude de oposição dirigida ao órgão competente da Comunidade Autónoma.
Por outra parte, o artigo 49 do Regulamento (UE) nº 1151/2012 do Parlamento Europeu e do Conselho, de 21 de novembro de 2012, sobre os regimes de qualidade dos produtos agrícolas e alimenticios, estabelece que o Estado membro estudará a admisibilidade das oposições recebidas e, em caso que trás avaliá-las considere que a solicitude de inscrição cumpre os requisitos do citado regulamento, poderá adoptar uma decisão favorável e apresentar à Comissão um expediente de solicitude. O supracitado artigo estabelece também que o Estado membro garantirá que a sua decisão favorável se faça pública e que qualquer pessoa física ou jurídica legitimamente interessada disponha da oportunidade de interpor recurso. Também recolhe que o Estado membro garantirá a publicação da versão do edital em que baseasse a sua decisão favorável e proporcionará o acesso ao edital por meios electrónicos.
Transcorrido o período antes mencionado sem que se formulasse nenhuma oposição admissível ao registro do edital da indicação geográfica protegida Pan Galego/Pan Gallego e considerando que a solicitude apresentada cumpre as condições e requisitos estabelecidos no Regulamento (UE) nº 1151/2012, de acordo com a previsão contida no número 4 do artigo 49 do citado regulamento e com as competências desta conselharia na matéria,
RESOLVO:
Primeiro. Adoptar decisão favorável em relação com a inscrição da indicação geográfica protegida Pan Galego/Pan Gallego no Registro comunitário das denominações de origem protegidas e das indicações geográficas protegidas, uma vez comprovado que se cumprem os requisitos do Regulamento (UE) nº 1151/2012 do Parlamento Europeu e do Conselho, de 21 de novembro de 2012, sobre os regimes de qualidade dos produtos agrícolas e alimenticios.
Segundo. Ordenar a publicação como anexo desta ordem do edital da indicação geográfica protegida Pan Galego/Pan Gallego, sobre o qual se baseia esta decisão favorável. O supracitado edital figura também na página web da Conselharia do Meio Rural, no seguinte endereço electrónico:
http://mediorural.junta.gal/fileadmin/arquivos/alimentacion/produtos_qualidade/2017/Rogo_condicions_IXP_PAN_GALEGO_xuno_2017_G.pdf
Terceiro. Remeter esta resolução, junto com o resto da documentação pertinente, ao Ministério de Agricultura e Pesca, Alimentação e Médio Ambiente, para os efeitos da transmissão da solicitude de inscrição à Comissão Europeia, de acordo com o estabelecido no artigo 15 do Real decreto 1335/2011, de 3 de outubro, pelo que se regula o procedimento para a tramitação das solicitudes de inscrição das denominações de origem protegidas e das indicações geográficas protegidas no registro comunitário e a oposição a elas.
Esta resolução esgota a via administrativa e face a ela os interessados podem interpor com carácter potestativo recurso de reposição ante a pessoa titular da Conselharia do Meio Rural no prazo de um mês, segundo dispõem os artigos 123 e 124 da Lei 39/2015, de 1 de outubro, do procedimento administrativo comum das administrações públicas; ou recurso contencioso-administrativo ante o Tribunal Superior de Justiça da Galiza, de conformidade com o estabelecido no artigo 10 da Lei 29/1998, de 13 de julho, reguladora da jurisdição contencioso-administrativa, no prazo de dois meses. Ambos os dois prazos computaranse desde o dia seguinte ao da publicação desta resolução no Diário Oficial da Galiza.
Santiago de Compostela, 14 de julho de 2017
Ángeles Vázquez Mejuto
Conselheira do Meio Rural
Anexo
Edital da indicação geográfica protegida (IXP)
Pan Galego/Pan Gallego
A. Nome do produto.
Indicação geográfica protegida (IXP) Pan Galego/Pan Gallego.
B. Descrição do produto.
O Pan Galego ou Pan Gallego é um pan de codia triscante e de dureza variable em função do formato, miga esponxosa e alveolado abundante e irregular, que se elabora de forma artesanal com farinha de trigo brando (Triticum aestivum, L.), da qual uma parte procede de trigos cultivados na Comunidade Autónoma da Galiza pertencentes a variedades e ecotipos autóctones galegos (os comummente denominados «trigo país» ou «trigo galego»). A sua elaboração caracteriza pela utilização de massa mãe e uma elevada quantidade de água, assim como pelos compridos tempos de fermentação e cocción, esta última sempre em fornos com limiar de pedra ou outros materiais refractarios.
O pan amparado pela indicação geográfica protegida Pan Galego/Pan Gallego apresentará as características seguintes:
– Forma: variable em função do formato de que se trate. Existem quatro tipos de peças, com um formato tradicional específico (ver anexo I), que são:
– «Bolo» ou «fogaza»: de feitura redondeada e irregular, pode levar fendeduras na sua parte superior e a relação largo/comprido aproxima-se de 1/1. Outras variantes são: rematado na sua parte superior com um pequeno anaco redondeado de pan a modo de moño, e o de forma alongada com uma relação largo/comprido próxima a 1/2. As suas dimensões variam segundo o seu peso, que pode ser de 250, 500, 1.000, 1.500 gramas e outros formatos maiores.
– «Rosca»: de forma de aro irregular de aspecto aplanado. As suas dimensões variam em função do seu peso, que pode ser de 250, 500, 1.000 gramas e outros formatos maiores.
– «Bola» ou «torta»: de formato arredondado e aplanado. Denomina-se de diferente forma segundo a procedência geográfica e tradicionalmente cocíase antes que os bolos. Para este formato admitem-se peças de 250, 500, 1.000 gramas e outros formatos maiores.
– «Barra»: com forma alongada, com um comprimento entre 40 e 60 cm e um peso de 300 gramas.
Nos pesos dos diferentes formatos admitir-se-á a tolerância permitida pela legislação geral de aplicação.
– Codia:
– Cor: desde dourada a marrón escura.
– Grosor: médio-groso, geralmente de 3 mm a 10 mm. No caso da do formato «Barra» o grosor oscila habitualmente entre 1 mm e 3 mm.
– Consistencia: triscante e de dureza variable em função do formato (maior dureza nos formatos «bolo» e «rosca»).
– Miga:
– Cor: de branca escura a acredita-ma pálida.
– Textura: esponxosa.
– Alveolado: abundante, de tamanho e distribuição irregular.
– Pelo que se refere ao sabor e aroma, há que assinalar que é um pan de sabor intenso a trigo com um ponto ligeiramente ácido, e muito aromático. A sua forte codia actua de protecção, o que lhe permite manter durante muitas horas a sua consistencia dura e triscante e a textura esponxosa da miga, pelo que é habitual o seu consumo passadas 48 horas desde a elaboração, e mesmo mais.
C. Zona geográfica.
A área de elaboração do pan amparado pela indicação geográfica protegida Pan Galego/Pan Gallego abarca a totalidade da Comunidade Autónoma da Galiza (ver anexo II).
D. Elementos que experimentam que o produto é originário da zona.
1. Controlos.
Os controlos da qualidade do produto e da trazabilidade serão responsabilidade dos operadores da IXP Pan Galego/Pan Gallego. Estes operadores deverão contar no seu processo produtivo com sistemas de trabalho que permitam assegurar, em qualquer das suas etapas, tanto a rastrexabilidade do produto como, em geral, o cumprimento do edital da indicação geográfica protegida.
Para realizar uma correcta rastrexabilidade e seguimento das especificações do produto, o órgão de controlo levará, permanentemente actualizados, os registros de:
– Parcelas de cultivo.
– Muíños.
– Instalações de elaboração e gabinete.
No registro de parcelas de cultivo inscrever-se-ão os dados dos titulares e das parcelas que estejam situadas na zona de produção delimitada para a indicação geográfica protegida que produzam trigo de variedades e ecotipos autóctones galegos («trigo país») destinado à produção de farinha para a elaboração de pan acolhido à IXP Pan Galego/Pan Gallego.
No registro de muíños inscrever-se-ão os dados dos titulares e das instalações utilizadas na elaboração da farinha de trigo país» destinadas à elaboração de pan acolhido à IXP Pan Galego/Pan Gallego.
No registro de panaderías inscrever-se-ão os dados dos titulares e das instalações de elaboração do pan galego, assim como os dos locais de gabinete que estejam baixo a sua titularidade. Só se poderá produzir pan amparado pela IXP Pan Galego/Pan Gallego nas instalações de elaboração inscritas no supracitado registro, que deverão estar situadas dentro da zona de produção definida e cumprir as especificações estabelecidas neste edital e demais normas complementares.
Todas as pessoas, físicas ou jurídicas, titulares de bens inscritos nos registros, as parcelas de cultivo, os muíños, as panaderías, as matérias primas e os produtos elaborados estarão submetidos às inspecções e verificações realizadas pelo órgão de controlo com objecto de comprovar que os pães certificado cumprem os requisitos do edital e demais normas de aplicação complementares.
Os controlos basear-se-ão em inspecções e auditoria de parcelas de cultivo, muíños e panaderías e na revisão de documentação com o objectivo de comprovar que se cumprem todas as especificações do edital. Eventualmente poder-se-ão realizar análises fisicoquímicas da matéria prima e do produto elaborado.
Todos os operadores inscritos devem levar registros dos autocontrois que realizam para demonstrar que cumprem os requisitos deste rogo. A autoridade competente definirá o conteúdo mínimo do supracitado autocontrol.
Em todas as fases de produção levará uma adequada rastrexabilidade que permita comprovar a origem do pan.
Com carácter geral, os estabelecimentos que elaborem outros produtos diferentes do pan galego fá-lo-ão constar expressamente no momento da sua inscrição e submeterão às inspecções específicas que se estabeleçam em relação com os supracitados produtos para garantir a origem e a qualidade dos produtos amparados pela indicação geográfica protegida.
2. Certificação.
Só poderá comercializar-se sob o amparo da IXP Pan Galego/Pan Gallego o pão que se produza de acordo com o especificado neste edital e demais normas de aplicação, e não poderá apresentar alterações ou defeitos.
Todas e cada uma das apresentações do pan amparado por esta indicação geográfica protegida levarão nos seus envases uma etiqueta numerada própria da IXP, que será utilizada baixo a supervisão do órgão de controlo, de acordo com as normas que se estabeleçam.
E. Obtenção do produto.
1. Ingredientes.
As matérias primas utilizadas serão água, farinha, massa mãe, fermento biológico comercial (Saccharomyces cerevisiae) e sal. Todas as matérias primas serão de boa qualidade, sem impurezas e com características fisicoquímicas e organolépticas adequadas, e cumprirão a legislação vigente referente a elas. Não se permite o uso de fermentos químicos nem de aditivos, nem de farinhas que os contenham.
Farinha:
Este pan caracteriza pela mistura de farinha de trigos autóctones cultivados na Galiza, que lhe achegam o sabor e o aroma característico, e de farinha de trigos forâneos, que lhe proporcionam maior força padeira. Todos estes trigos pertencem à espécie de trigo brando, Triticum aestivum subespécie vulgare.
Os trigos autóctones da Galiza são um grupo diverso de ecotipos (dentre os quais a dia de hoje se conseguíron seleccionar duas variedades, que se registaram com os nomes de «Callobre» e «Caaveiro») que têm em comum as seguintes características morfológicas e agronómicas que os diferenciam das variedades comerciais alóctonas:
– Cana alta, com altura entre 120-170 cm. Secção oca.
– Presença de barbas.
– Grão geralmente de cor mais escura (coloreado).
– Espigas com menor densidade.
– Produções inferiores num 40-60 %.
– Grão com alta percentagem em proteína, mas com uma força padeira média-baixa (W entre 80 e 200).
Este trigo também apresenta, como característica agronómica negativa (correlacionada com o seu tamanho alto), a facilidade ao encamado, pelo que se recomendam dose de sementeira e fertilización nitroxenada mais baixos que com outros trigos. Para tratar de minimizar este problema, estão a levar-se a cabo trabalhos de melhora genética com o objectivo de obter variedades de menor tamanho que mantenham as características organolépticas do «trigo país». Se é o caso, poderão ser autorizadas estas variedades como «trigo país» ainda que o seu tamanho seja inferior ao antes referenciado.
Ainda que a proporção da farinha de trigo autóctone na mistura é variable segundo cada panadería, exixir um mínimo do 25 % para garantir a conservação das qualidades organolépticas características. As farinhas procedentes de trigos alóctonos que se utilizem para a mistura serão farinhas de força, com uma W superior ou igual a 300.
Água:
Para que se manifestem as qualidades da farinha autóctone é importante a utilização no amasado de águas brandas, como são as da Galiza. A quantidade para incorporar na massa será no mínimo de 75 litros por cada 100 kg de farinha.
Massa mãe:
A massa mãe (também denominada «formento» ou «lévedo») mistura-se durante o amasado com a água, a farinha e o sal. A quantidade mínima de massa mãe será o 15 % do peso da farinha amasada. A massa mãe fá-se-á a partir de um pé de massa acrescentando-lhe farinha, água e, opcionalmente, sal. Uma vez feita a mistura deixar-se-á transcorrer o tempo que, de acordo com o bom fazer do padeiro, seja necessário para obter uma massa de qualidade óptima. Este tempo é variable em função da quantidade de pé de massa e de água que leve e da temperatura.
Levadura biológica:
Podem-se acrescentar no máximo 15 gramas de fermento biológico fresco comercial (Saccharomyces cerevisiae), prensado ou o seu equivalente noutro formato, por cada quilogramo de farinha.
Sal:
Na elaboração do pan galego utiliza-se sal comum de uso alimentário. Na dose que se deve utilizar têm-se em conta as recomendações da OMS e a estratégia NAOS em vigor, de maneira que se acrescenta um máximo de 18 gramas de sal por cada quilogramo de farinha.
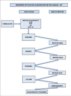
2. Descrição do processo produtivo.
O processo de elaboração respeitará o método tradicional, de maneira que a maioria das operações se realizam de forma manual. Constará das seguintes fases:
– Amasadura: nesta fase, que pode ser manual ou mecânica, misturam-se todos os ingredientes. Habitualmente, coloca-se a farinha na artesa ou na amasadora mecânica e acrescenta-se-lhe a mistura de água, sal e massa mãe. Para facilitar a fermentação podem-se acrescentar fermentos que contenham microorganismos próprios da fermentação do pan (Saccharomyces cerevisiae) de acordo com as quantidades máximas indicadas anteriormente. O tempo de amasado, mais comprido que o habitual nos pães industriais, dependerá do tipo de amasadora.
– Repouso em bloco (repouso da massa sem dividir): esta fase durará no mínimo 60 minutos.
– Divisão: nesta etapa, a massa divide-se em porções que frequentemente adoptam a forma de bolas (boleado) e que se adoptam deixar um tempo em repouso antes de dar-lhes a forma definitiva em função do formato que se pretenda elaborar. Fica proibido o uso de máquinas de divisão volumétricas e, em geral, todas aquelas que afectem negativamente a sua qualidade.
– Repouso em bola (opcional).
– Formaxe: realiza-se de forma manual. Nesta fase dá-se-lhe à massa algum dos formatos característicos que se definem na alínea B) deste edital.
– Repouso em peça (opcional).
– Cocción: para a carrega do forno assim como pàra a sua posterior descarga poder-se-ão utilizar meios mecânicos. A duração da cocción é comprida, maior quanto maior é o tamanho da peça. O tempo estimado, para peças de 1000 gramas, é de uma hora. O tipo de forno utilizado será de limiar refractaria. A temperatura de cocción estará entre 180 e 270 ºC.
– Arrefriamento: as peças de pan, uma vez tiradas do forno, devem resfriar um mínimo de uma hora em andeis de madeira ou outros materiais autorizados, para facilitar a perda de humidade, antes de proceder ao seu envasado e expedição. O pan não poderá ser submetido a nenhum processo de refrigeração ou congelação antes da sua comercialização.
– Envasado e etiquetaxe: as peças de pan protegidas pela IXP Pan Galego/Pan Gallego serão expedidas envasadas e etiquetadas, em peças inteiras. Permite-se o talhado no ponto de venda das peças de formatos iguais ou superiores a 1.500 gramas se se faz em presença das pessoas consumidoras.
No seguinte diagrama resumem-se esquematicamente as fases da elaboração do pan galego:
Durante as fases de repouso produz-se a fermentação. É uma fermentação de duração comprida, cujo tempo total varia em função da temperatura ambiente e da quantidade de lévedo utilizado. O tempo total acumulado de repouso não deve ser inferior a três horas.
Para controlar os tempos de fermentação, tanto da massa mãe como da própria massa, poderão utilizar-se equipamentos de frio, mas sempre se trabalhará com temperaturas superiores a 0 ºC.
Os envases utilizados deverão ser novos, limpos e individualizados para cada peça de pan, e devem ser ademais de materiais adequados para favorecer uma correcta ventilação, conservação e transporte do produto.
O envasado deverá realizar nos estabelecimentos inscritos no registro de estabelecimentos de elaboração e gabinete. Procurar-se-á realizar justo antes da venda, para que o pan mantenha melhor a frescura e a codia se conserve o mais triscante possível.
A exixencia do envasado em origem justifica na necessidade de preservar as condições de higiene do produto face a fontes de contaminação. Neste sentido, poderia dizer-se que a operação de envasado faz parte do processo de elaboração do produto.
F. Vínculo com a origem geográfica.
1. Reputação.
A qualidade e a reputação da que hoje desfruta o pan galego, fundamentos em que se apoia o registro desta indicação geográfica, são o fruto do trabalho de gerações de padeiros galegos que, com a sua experiência no manejo das matérias primas, foram capazes de conservar e melhorar a tradição na elaboração de um pan com características próprias, diferenciadas e, sobretudo, reconhecidas em todo o território espanhol.
É muito significativo o facto de que um grande número de companhias alimentárias, mesmo de fora da Galiza, identifiquem entre a sua gama de produtos o pan galego, e também o de que sejam numerosos os estabelecimentos de venda em todo o território espanhol que oferecem pan galego entre os seus produtos. Tudo isso permite concluir que em Espanha o consumidor tem em grande aprecio este produto singular. A abundância de resultados que quaisquer buscador da internet devolve quando se introduz a expressão pan gallego ou a sua versão no idioma vernáculo, «pan galego» (mais de 50.000 resultados em março de 2014 com Google) não faz mais que reforçar esta afirmação.
Na literatura gastronómica galega há destacadas referências ao pan do país. Autores como Sueiro, J. V. (1981): Comer na Galiza, Madrid: Penthalon; Galdo, F./Escrigas, G. (2003): Biblioteca gastronómica da Galiza, Santiago de Compostela: Xunta de Galicia; Castro, X. (1998): A lume manso, Vigo: Galaxia e (2007): Servir era o pan do demónio. História da vida quotidiana na Galiza. Séculos XIX e XX, Vigo: Nigratrea; González Aguiar, M. (1998): Nuestra cocina, la gallega, Santiago de Compostela: Miguel González Aguiar; Puga e Parga, M. M. «Picadillo» (1908): La Cocina prática, A Corunha: Tipografía do Noroeste; Calera, A. M. (1981): Cocina gallega, Barcelona: Bruguera; Cunqueiro, À. (2004): La Cocina gallega, Vigo: Galaxia; Castroviejo, J. M./Cunqueiro, À. (1978): Viaje por los montes y chimeneas da Galiza: Caça y cocina gallegas, Madrid: Espasa Calpe. Todos eles fazem referência a este produto e à sua fama merecida.
Mas também o pan está presente noutras formas da cultura galega. Na literatura, na guia do peregrino do Códice Calixtino constata-se uma referência ao pan galego por parte do monge Aymerico Picaud, que ao passar pelo Cebreiro, já em terras galegas, escreve:
«Escasea em pan trigo y vim-o, abunda em pan de centeno y sidra» (Guia dele peregrino Calixtino de Salamanca, Salamanca: Fundação Caixa Galiza, 1993, citado em Galdo, F./Escrigas, G., 2003, páx. 24).
Outro peregrino, Guillaume Manier, em 1726 escreve:
«[...] fomos o convento de São Francisco de Chocolate, às onze em ponto; ali dão um bom pan, sopa e carne. Às doce já comêramos, a sopa do convento dos beneditinos de São Martiño, onde dão bacalhau, carne e excelente pan» (Vázquez de Parga, L. et al. (1948): Las peregrinaciones a Santiago de Compostela, Madrid: CSIC, citado em Galdo, F./Escrigas, G., 2003).
O grão literato e gastrónomo Álvaro Cunqueiro (Mondoñedo, 1911-Vigo, 1981) na sua obra As Crónicas do Sochantre, recolheu:
«E também não vos dissemos que nós, estando mortos, não podemos acender lume em fogar nem entrar em casa onde esteja aceso, nem comer pan trigo, nem coisa que leve sal ou azeite, nem beber vinho» (As Crónicas do Sochantre, Vigo: Galaxia, 1956).
É este o destino ao morrer: o pan de trigo, o mais apreciado e o que comiam os «podentes» já não será degustado pelo defunto.
Por outra parte, la cultura popular tem multidão de cánticos e refrões onde o pan é considerado como um bem essencial e distinto, mesmo para significar o amor fraternal, só uma mãe é capaz de rejeitar o pan pelos seus filhos:
«Minha mãe, minha naiciña,/não há outra como a minha,/que não comia ela pan/por lhe o dar à sua filha.» (Cantigas sociais recolhidas do povo, Vigo: Castrelos, 1969. Cantiga nº 206).
Ou também a cantiga:
«Se me queres por amigo, dá-me vinho do Ribeiro, pan trigo de Rivadavia e meninas do Chão de Amoeiro», onde o pan une-se a outro dos produtos mais reconhecidos da Galiza, o vinho do Ribeiro.
Um dos santos com maior devoção na Galiza é São Antón dos Pobres. A sua iconografía representa-o com o pan na mão ou num saco às suas costas (ligada ao São Antonio dos Pobres está a obra do Pan dos pobres que aparece a finais do s. XIX, época de muita fome na Europa).
O pan como sustento do corpo e da alma. A referência ao pan, como sucede com outros elementos relacionados com a cultura culinaria, com a cultura do campo e da terra, tem na história das artes uma ampla singularidade e representação. O pan significa-se como forma e símbolo, como metáfora de carácter religioso e icona do mundo camponês. Desta maneira, encontrámo-lo desde em representações e dentro de programas iconográficos religiosos, como o São Antón dos Pobres, a representação do milagre da multiplicação dos pães e dos peixes ou o milagre dos pães de Santa Clara, até a própria representação alegórica relacionada com a liturxia, entre outros muitos. Mas resulta também especialmente sobresaínte a presença do pan, sob diferentes formas e tipos, ocupando a estrutura e temática do bodegón. Nas artes galegas adquire uma especial relevo, especialmente desde finais do século XIX, desde o Rexionalismo, no Realismo, nos Renovadores até a geração da posguerra, nos que o bodegón, como a natureza morrida, ocupa uma temática paradigmática. Assim o encontramos nas obras de Dionisio Ferros «Bodegón com faca», de Fernando Álvarez de Sotomayor «Comida de voda em Bergantiños» (1916), de Carlos Maside «Bodegón» (1940), de Manuel Rogo «O pan» (1979) ou de María Antonia Dans «Dia de voda» (1987). Mas também encontramos a referência em exemplos metafóricos, como sucede na obra Xulio Prieto Nespereira «Segadoras» (1953) ou, especialmente, em Maruxa Mallo, com as obras «O quanto da espiga» (1939) ou «Surpresa do trigo» (1936), incluídas dentro da série A religião do trabalho, onde as espigas brotam das mãos de mulheres camponesas.
O pan, o mesmo que em toda a Europa, foi a pedra angular da dieta galega tradicional, que se conformava arredor da carne e do peixe, da pataca, de certo tipo de hortalizas e do vinho. Assim, o cronista inglês Aubrey F. G. Bell (1881-1950) destacava, na descrição da sua viagem pelo país que recolhe na sua obra «Galiza vista por um inglês», o facto de que o pan é um elemento central na alimentação, ainda que nessa época ainda era principalmente de centeo ou de millo.
O pan elaborado na Galiza tinha e tem uma funcionalidade económica e cultural-simbólica própria. Foi um produto de subsistencia quotidiana que a um tempo se associava com a religião, a sexualidade ou o status social. Numa sociedade de acesso desigual aos recursos básicos, fundamentalmente os alimentários, o tipo de pan marcava uma divisão social entre classes ociosas e classes trabalhadoras. Desde um ponto de vista mais cultural, o pan representa a Cristo, pelo que não se pode tirar, nem queimar, nem acoitelar. De facto, esta associação do pan com o sacro é o que explica que se utilize muito na medicina popular para curar as mais diferentes doenças: «mal de ar», erisipela, ictericia, «feitiço» ou hidropesía, ou mesmo para exvotos como no São Andrés de Teixido.
Na Galiza, como noutros territórios da Europa, antigamente a gente cocía o pan no seu próprio forno. Ainda assim, existiam for-nos comunais –dos cales ainda fica algum– que, ademais de servir para a elaboração do produto, também constituíam lugares de relação social, sobretudo nas duras jornadas de Inverno. Ainda que cada família tinha a sua forma específica de elaboração, partilhavam os aspectos fundamentais dela.
Mas durante séculos, como já apontamos, o pão que se consumia na maior parte da Galiza elaborava-se fundamentalmente com centeo –ainda são hoje muitos os lugares do meio rural galego nos que este cereal se coñéce como «pan»– e, trás a chegada do millo procedente da América do Norte, também com este novo cereal. As condições edafoclimáticas do território galego só eram favoráveis para o cultivo do trigo em áreas muito concretas, localizadas em determinados vales e planícies mais férteis, sobretudo da província da Corunha. Por isso, o pan de trigo, o «pan branco», era um bem escasso, geralmente só ao alcance dos mais podentes, de maneira que as classes populares se teriam que conformar com consumí-lo em ocasiões festivas. Contudo, na época prerromana já se cultivaba trigo na Galiza, como o acreditam os achados realizados no Castro Cameixa, em Boborás, Ourense (Téllez, R. e Ciferri, F., 1954. Trigos arqueológicos em Espanha. Instituto Nacional de Investigações Agrárias, 132 pp. Madrid).
Porém, e ainda que na Galiza se seguem elaborando hoje muito bons pães com farinhas de millo ou de centeo, combinadas ou não com farinha de trigo em diferentes proporções, o pan galego que actualmente tem o reconhecimento em todo o mercado espanhol é fundamentalmente pan de trigo. A xeneralización da elaboração deste pan galego a base de farinhas em que se combinam trigos autóctones e trigos forâneos, é relativamente recente, e produz-se principalmente a partir de meados do século passado, uma vez que começa a recuperação económica em Espanha trás a guerra civil. É a partir dessa época quando começam a despregar uma intensa actividade os profissionais da panadería, desde cujos for-nos tinham que fornecer este elemento tão básico da dieta diária a uma povoação em contínuo crescimento e que vai melhorando pouco a pouco o seu poder adquisitivo. Mas este pan é herdeiro dos seus antecessores de centeo ou de millo, e beneficiou do saber fazer tradicional dos padeiros que elaboravam antigamente os seus pães principalmente com farinhas desses cereais. O resultado é que, fruto dessa tradição, hoje existem na Galiza multidão de panaderías distribuídas por toda a sua geografia nas cales se elaboram uns pães que, ainda que adoptam diversos formatos, têm como nexo comum uma determinada forma de elaboração artesanal, assim como uns ingredientes e umas características de qualidade específicas. Esta actividade, ainda que se estende por todo o território, em determinadas localidades –situadas normalmente nas proximidades de alguma cidade ou vila importante– cobrou especial relevo e os seus pães alcançaram fama nos núcleos urbanos aos quais fornecem. Assim, são especialmente reconhecidos os pães de Carral ou de Carballo na cidade da Corunha e a sua comarca, o de Neda em Ferrol e arredor, o de Ousá e o de Antas em Lugo e a sua contorna, ou o do Porriño na comarca de Vigo. Menção à parte merece o «Pan de Jantar», muito reputado na cidade de Ourense e outras vilas da sua província, que desfruta de traços comuns com o pan galego que aqui se descreve, mas que também tem características peculiares que no seu dia fundamentaram o registro de uma indicação geográfica própria.
A reputação do pan galego serviu para fazê-lo merecedor do reconhecimento que supõe a sua inclusão no Inventário espanhol de produtos tradicionais, publicado pelo Ministério de Agricultura, Pesca e Alimentação em 1996, onde figura com o nome de «hogaza galega». «Hogaza» é o nome na língua castelhana do formato mais característico do pan galego, formato conhecido na Galiza mais habitualmente como «bolo».
2. Vínculo com o meio natural.
2.1. Características específicas da área geográfica.
a) O meio físico.
Malia a sua situação na Espanha húmida, Galiza apresenta diferenças respeito de outras regiões cantábricas, e pela sua situação latitudinal assemelha-se a climas atlânticos subtropicais, sendo em realidade um clima de transição: de norte a sul passa-se de um clima oceánico a outro suboceánico. O primeiro tem um ambiente suavizado chuvoso com um máximo pluviométrico invernal, um mínimo no Verão e uma seca estival pouco marcada. O suboceánico (ria de Vigo, Baixo Miño e as terras ourensãs) apresenta um aumento da seca estival com dois meses secos no mínimo (julho e agosto) e abundantes precipitações invernais e médias térmicas anuais mais altas.
Por outra parte, a orografía galega está moldada com suaves montanhas e conta com uma importante rede fluvial, o que lhe valeu o sobrenome do «País dos mil rios», cujos cursos estão balizados de inumeráveis muíños, que são outra amostra mais do vínculo desta terra com o pan. Ademais, a combinação de um clima chuvoso com as rocas de origem paleozoica deram lugar à formação de solos ácidos e pouco desenvolvidos e em geral de limitado aproveitamento, de maneira que se pode afirmar que na Galiza predominaban tradicionalmente os solos pobres, enquanto que as áreas férteis constituíam enclaves bem individualizados, que coincidem com o fundo dos vales e depressões ou com as terras litorais. Em consonancia com os tipos dos solos, as águas da Galiza caracterizam-se também por ser brandas, com baixos conteúdos de qual.
Por outra parte, a elevada humidade e suave temperatura fazem com que o manto vegetal cresça generosamente, o que facilitou o desenvolvimento de uma importante actividade ganadeira, sobretudo de vacún, baseada no aproveitamento das extensas praderías e outros cultivos forraxeiros, que foram reduzindo a importante superfície antigamente dedicada aos cereais de uso padeiro, fundamentalmente millo grande, centeo e trigo. Desta maneira, o policultivo que outrora caracterizou ao «lhe o vê complexo agrário» que tão bem estudou o geógrafo francês Abel Bouhier em «A Galice: essai géographique d'analyse e d'interpretation d'um vieux complexe agraire» (1976), deu lugar a um sector agrário cada vez mais especializado na produção de leite e carne. Enquanto que a produção de centeo e de millo para panificar ficou reduzida a uma mínima expressão do que foi, o cultivo de trigo, ainda que muito minguado, mantém a sua importância em determinadas áreas onde se dão condições adequadas de clima e solo. Nos últimos anos, a necessidade dos padeiros de dispor de matéria prima de qualidade para as suas elaboração.s está a fazer renacer o interesse por este cultivo.
b) O factor humano.
O pan galego segue-se elaborando como outrora, de forma artesanal, de acordo com o saber fazer tradicional que se foi transmitindo de geração em geração. A combinação em diferentes proporções, segundo o bom perceber do padeiro, de farinhas procedentes de trigos galegos com trigos forâneos; o uso de massa mãe; os compridos tempos de repouso para que se produza uma fermentação lenta; a realização manual das peças, com os seus formatos característicos; o uso dos antigos for-nos de pedra esquentados com lenha, ou a sua versão actual, for-nos que utilizam outros combustíveis ou eléctricos, mas com limiar refractaria; os compridos tempos de cocción; são todas é-las operações que requerem de uma destreza e de uns conhecimentos que só os homens e mulheres da área geográfica delimitada possuem.
2.2. Especificidade do produto.
O pan galego apresenta umas características específicas singulares que o diferenciam claramente de outros pães. A mais óbvia é o seu aspecto visual: qualquer dos formatos tradicionais que se comercializam –o «bolo» ou «fogaza», a «rosca», a «bola» ou a «barra»– são facilmente recoñecibles e identificables pelo consumidor. O aspecto rústico da codia, a cor desta (mais escura que nos pães industriais) e o seu grosor e dureza, também são elementos característicos destes pães. Pelo que se refere à miga, a sua cor resulta mais escura que o que adoptam ter outros pães de trigo e é muito esponxosa, com alveolado abundante e irregular. Por último, este pan caracteriza-se por ser muito aromático e com sabor intenso, no que destaca um verdadeiro grau de acidez.
2.3. Interacção entre o meio natural e as características específicas do produto.
A forma tradicional de elaboração destes pães, baseada no saber fazer dos homens e mulheres deste território, é a responsável directa das suas características.
A fermentação baseada na utilização de massa mãe dá lugar a processos lentos, que duram bem mais que o que é habitual na moderna indústria da panificación, e que dão como resultado um pan de miga esponxosa e muito alveolado, de sabor intenso e com um ponto de ligeira acidez.
A utilização de farinhas de trigo de origem galega sabiamente misturadas –segundo o critério dos padeiros e padeiras da Galiza– com outras forâneas, também é um elemento característico deste pan que incide nas suas características específicas. Os trigos galegos som ricos em proteína e achegam ao pan uma maior intensidade de aromas e sabor. Contudo, apresentam uma força padeira entre média e baixa, o que motivou que tradicionalmente os padeiros e padeiras as combinem em diferentes proporções com trigos de maior força, que se adoptavam importar de Castela. A utilização destas farinhas também incide na cor da miga, mais escura que a de outros pães de trigo.
As águas da Galiza são brandas, com baixo conteúdo em qual. Ainda que desconhecemos a base científica, é um facto demonstrado empiricamente que esta característica da água (que, junto com a farinha, é o componente principal do produto) incide directamente nas qualidades do pan. Na Galiza, comunidade que se caracteriza por sofrer durante décadas os efeitos da emigração, recolheram-se testemunhos de padeiros que elaboraram pan noutros lugares de Espanha ou do mundo e que relatam como os resultados, ainda empregando os mesmos procedimentos, eram diferentes. Em relação com a água, também é um elemento diferenciador a elevada proporção com que se elabora, de maneira que à massa se incorporam no mínimo 75 litros de água por cada 100 kg de farinha.
A utilização de limiar refractaria nos for-nos também é um factor determinante nas características deste pan. Esta limiar emula o efeito dos antigos for-nos de pedra esquentados com lenha –dos cales ainda existe na Galiza uma ampla representação– já que se consegue repartir de uma forma mais uniforme a calor e realizar coccións compridas cujo resultado é a grosa codia triscante destes pães, com o seu aspecto «rústico», que os distingue claramente de outros pães, especialmente na sua base de apoio. Além disso, o tempo de cocción bem mais comprido destes pães respeito de outros mais industriais, fruto do saber fazer dos padeiros e padeiras da zona, também é portanto um elemento de vinculação das características do produto com o território em que se elabora.
G. Estrutura de controlo e certificação.
Nome: Instituto Galego da Qualidade Alimentária (Ingacal).
Endereço: Pazo de Quián, s/n, Sergude. 15881 Boqueixón (A Corunha).
Telefone: (34) 881 99 72 76.
Fax: (34) 981 54 66 76.
Correio electrónico: ingacal@xunta.es
O Ingacal é um organismo público, dependente da Conselharia do Meio Rural da Xunta de Galicia.
H. Etiquetaxe.
Os envases utilizados para as peças de pan comercializadas sob o amparo da IXP Pan Galego/Pan Gallego, trás a certificação destas como aptas de acordo com as prescrições deste edital, deverão levar, ademais da etiquetaxe comercial próprio do elaborador, uma etiqueta de codificación alfanumérica e numeração correlativa (contraetiqueta), que será utilizada baixo a supervisão do órgão de controlo. Nesta contraetiqueta figurará o logótipo oficial da indicação geográfica protegida que se recolhe a seguir:

Ademais, na etiquetaxe comercial figurará obrigatoriamente a menção «indicação geográfica protegida» e o nome da denominação, na sua versão em galego e/ou em castelhano (Pan Galego e/ou Pan Gallego), assim como o logótipo europeu identificador das indicações geográficas protegidas.
Por outra parte, na etiquetaxe dos pães elaborados em determinadas zonas nas que o pan galego alcançou uma especial reputação, poder-se-á indicar de maneira específica essa procedência.
ANEXO I
Formatos de pan galego
«Bolo»ou «fogaza»:
|
|
|
|
|
|
«Rosca» |
|
|
|
«Bola» ou «Torta» |
|
|
|
«Barra» |
ANEXO II
Área geográfica da IXP «Pan Galego»
no contexto da União Europeia









