O Conselho da Xunta da Galiza, na sua reunião do dia 14 de outubro de 2021, adoptou, entre outros, o seguinte acordo:
1. Aprovar o Plano de salvamento em praias da Galiza (Sapraga).
2. Ordenar a sua publicação no Diário Oficial da Galiza.
Para dar cumprimento ao ponto 2 do supracitado acordo,
RESOLVO:
Proceder à publicação do Plano de salvamento em praias da Galiza (Sapraga) que se anexa à presente resolução.
Santiago de Compostela, 29 de outubro de 2021
Santiago Villanueva Álvarez
Director geral de Emergências e Interior
ANEXO
Plano de Protecção Civil de Salvamento em Praias da Galiza (Sapraga)
Fundamentos.
As competências autárquicas sobre a vigilância e limpeza de praias derivam do estabelecido no artigo 115.d) da Lei 22/1988, de costas, conforme o qual as competências autárquicas abarcam a manutenção das praias nas devidas condições de limpeza, higiene e salubridade, assim como a vigilância da observancia das normas e instruções ditadas pela Administração do Estado sobre salvamento e segurança das vidas humanas.
Baixo essa premisa, as autoridades de Protecção Civil da Xunta de Galicia elaboraram o primeiro Plano de salvamento em praias da Galiza (Sapraga) em colaboração com as câmaras municipais costeiras da Comunidade, que foi aprovado pela Comissão Galega de Protecção Civil o 14 de dezembro de 1995 e publicado pela Resolução no DOG de 18 de janeiro de 1996.
O Plano Sapraga fundamentava na cooperação das administrações autonómica e local, cooperação baseada em convénios de colaboração entre ambas as administrações pelo que a Xunta de Galicia, através da autoridade competente em matéria de protecção civil, cedia às câmaras municipais diferente material de salvamento e formava o pessoal através da Academia Galega de Segurança; além disso, oferecia a infra-estrutura do CECOP para a mobilização de meios, tanto próprios como alheios, e deste modo garantir a segurança nas praias.
Por sua parte, as câmaras municipais comprometiam-se a realizar as infra-estruturas necessárias nas praias (torres de vigilância, casetas, etc.) e a dispor de um número de socorristas ajeitado às necessidades de cada praia.
No plano Sapraga participavam directamente os agrupamentos de voluntários de protecção civil das câmaras municipais galegas onde se aplicava o plano, através do voluntariado de Protecção Civil.
A colaboração não só se estabelecia com as câmaras municipais costeiras senão também com aqueles que contavam com praias fluviais e esta é demandado pelos utentes.
Baixo estas premisas, o plano foi renovado e actualizado no ano 2001.
Tendo em conta as mudanças organizativo na Xunta de Galicia, com a criação da Agência Galega de Emergências, assim como a publicação de novas normativas, especialmente a publicação da Lei 5/2007, de emergências da Galiza, e o Decreto 35/2017, de 30 de março, pelo que se modifica o Decreto 104/2012, de 16 de março, pelo que se fixa a formação mínima dos socorristas aquáticos e se acredite e regula o Registro Profissional de Socorristas Aquáticos da Galiza, considera-se conveniente proceder à sua actualização e revisão.
Trás quase 20 anos de aplicação do plano, procede-se à sua actualização e revisão.
1. Marco legal.
A normativa em que se baseia o presente plano é a seguinte:
• Lei orgânica 1/1981, de 6 de abril, do Estatuto de autonomia para A Galiza.
• Lei 7/1985, reguladora das bases de regime local, modificada pela Lei 39/1994, de 30 de dezembro, e pela Lei 11/1999, de 21 de abril.
• Lei 22/1988, de 28 de julho, de costas (modificada pela Lei 2/2013).
• Lei 5/1997, de 22 de julho, da Administração local da Galiza.
• Lei 5/2007, de 7 de maio, de emergências da Galiza.
• Lei 17/2015, de 9 de julho, do Sistema Nacional de Protecção Civil.
• Real decreto 407/1992, de 24 de abril, pelo que se aprova a norma básica de protecção civil.
• Resolução de 2 de agosto de 2010 pela que se publica o Plano territorial de emergências da Galiza (em diante, Platerga).
• Ordem de 31 de julho de 1972 pela que se ditam normas e instruções para a segurança humana em lugares de banho.
• Lei orgânica 4781, de 1 de junho, dos estados de alarme, excepção e sítio.
• Decreto 107/1993, de 16 de dezembro, pelo que se aprovam as directrizes subrexionais de ordenação do território para a franja costeira.
• Real decreto legislativo 1/2001, de 20 de julho, pelo que se aprova o texto refundido de la Lei de águas.
• Real decreto 1341/2007, de 11 de outubro, sobre a gestão da qualidade das águas de banho (transposición da Directiva 2006/7/CE do Parlamento Europeu e do Conselho, de 15 de fevereiro de 2006, relativa à gestão da qualidade das águas de banho.
• Decreto 63/2021, de 22 de abril, pelo que se modifica o Decreto 104/2012, de 16 de março, pelo que se fixa a formação mínima dos socorristas aquáticos e se acredite e regula o Registro Profissional de Socorristas Aquáticos da Galiza.
• Decreto 152/2021, de 21 de outubro, pelo que se regulam as condições para o exercício profissional das actividades de socorrismo aquático, informação e primeiros auxílios nos espaços aquáticos naturais e instalações aquáticas na Comunidade Autónoma da Galiza.
• Ordenanças autárquicas e regulamentos de serviço de salvamento em praias das câmaras municipais da Galiza, como por exemplo Oleiros, Ferrol, Laxe, Carballo, etc.
2. Marco competencial.
Corresponde às câmaras municipais vigiar a observancia nos lugares de banho das normas e instruções para a segurança humana. No obstante, a Xunta de Galicia colabora com as câmaras municipais mediante:
– A cessão de material de prevenção e resgate.
– A formação através da Academia Galega de Segurança.
– A mobilização de meios alheios à praia, em caso de emergência, através do CIAE112.
3. Objecto e âmbito.
Objecto.
É objecto do Plano Sapraga garantir a cobertura das emergências que possam surgir nas zonas de banho da Comunidade Autónoma, estabelecendo os procedimentos de comunicação e coordinação com os serviços de prevenção e socorrismo para emergências ordinárias e a sua integração no Plano territorial de emergências da Galiza (Platerga) no caso de emergências extraordinárias.
Portanto integra-se no Platerga, que se activará no nível que corresponda em cada caso.
Ademais, na parte de análise de risco, classifica as zonas censadas em função da afluencia e perigosidade, determinando os meios e recursos mínimos de protecção e os conteúdos mínimos do Plano de prevenção e segurança.
Âmbito.
O Plano Sapraga activa-se com carácter estacional durante a época estival.
As águas de banho, conforme o Real decreto 1341/2007, de 11 de outubro, sobre a gestão da qualidade das águas de banho, definem-se como qualquer elemento de águas superficiais onde se preveja que possa bañarse um número importante de pessoas ou exista uma actividade próxima relacionada directamente com o banho e no qual não exista uma proibição permanente de banho nem se formulasse uma recomendação permanente de abster-se deste e onde não exista perigo objectivo para o público.
Estas águas de banho estão incluídas no censo oficial e controlam desde a Conselharia de Sanidade.
Tendo em conta o marco competencial em matéria de praias, a adesão ao presente plano tem carácter voluntário para as câmaras municipais que tenham águas de banho censadas no Serviço Galego de Saúde, Sergas.
A adesão é anual, e para isso, com anterioridade ao começo da temporada, a Câmara municipal deverá comunicar à Direcção-Geral de Emergências e Interior as praias que se aderem.
Poderão aderir-se quantas praias estejam no censo, as quais devem contar com serviço de socorrismo e Plano de prevenção e segurança segundo se determina neste plano.
4. Funções básicas.
Os objectivos do plano centram-se em duas linhas:
• Preventiva.
• Reactiva ou de actuação operativa, garantindo a interfase com o Plano territorial de emergências da Galiza, Platerga.
Objectivos específicos.
• Prevenir o afogamento e outras situações de risco de acidentes nas praias.
• Assegurar o resgate de bañistas em perigo de afogamento.
• Garantir a assistência sanitária aos utentes das praias e a evacuação ao centro sanitário em caso necessário.
• Determinar os meios e recursos necessários para reduzir o risco.
5. Definições.
Afluencia: estimação da densidade de utentes de uma praia, praia fluvial, sector ou zona marítima de banho, ponderado em momentos em media maré nas datas de máximo uso anual, calculados com referência ao ano anterior e actualizado anualmente.
Ameaça: situação em que pessoas e bens preservados pela protecção civil estão expostos em maior ou menor medida a um perigo iminente ou latente.
Balizamento: delimitação mediante dispositivos (balizas) da zona de banho com respeito a outra zona de uso para actividades náutico-desportivas.
Grau de protecção: determina para as praias perigosas e livres e é o resultado da combinação do perigo e a afluencia e facilita determinar os meios e recursos de cada praia, praia fluvial, sector de praia ou zona de banho marítima.
Pode variar ao longo do ano e em função disto também variam os meios e recursos.
Outras zonas de banho marítimo: aquelas balizadas como tais, assim como os lugares públicos de banho na zona de mar contigua às praias ou a outros lugares de costa em que o banho não esteja expressamente proibido pela Administração competente. Quando não exista balizamento, perceber-se-á que a dita zona abrange a franja de mar contigua com um largo de 200 metros desde a praia e de 50 metros desde o resto da costa.
Incluem no conceito de outras zonas de banho marítimas as piscinas naturais em que o banho não esteja expressamente proibido, percebidas como aquelas que se encontram situadas junto ao seu meio natural e a água de alimentação do vaso ou vasos é costeira e se renova pelo movimento natural das marés.
Perigo: potencial de ocasionar dano em determinadas situações a colectivos de pessoas ou bens que devem ser preservados pela protecção civil.
Praia: de conformidade com a Lei 22/1988, de 28 de julho, de costas, e o Regulamento geral de costas, aprovado pelo Real decreto 876/2014, de 10 de outubro, são zonas de depósito de materiais soltos, tais como areias, gravas e seixos, incluindo escarpas, bermas e dunas. Estas últimas incluirão até o limite que resulte necessário para garantir a estabilidade da praia e a defesa da costa.
Praia de uso proibido: as que assim venham determinadas pela autoridade competente e que por razão das suas características suponham um grave perigo para a vinda humana. Não se poderão utilizar para o exercício do banho nem para actividades recreativas ou desportivas, já seja na sua contorna aquática ou terrestre.
Praia fluvial: a superfície do terreno compreendida entre a linha das baixas águas dos rios e aquela onde chegam estas, ordinária ou naturalmente, no seu maior incremento. Para efeitos do plano considerar-se-ão as zonas de banho de águas continentais que estejam no censo oficial.
Praia livre: as praias não compreendidas nos pontos anteriores. Poder-se-ão utilizar para o banho, desportos náuticos e demais actividades de tipo recreativo, conforme a normativa vigente para eles.
Praia perigosa: a que por razões permanentes ou circunstanciais reúne condições susceptíveis de produzir dano ou ameaça imediata à vida humana. Poder-se-á tolerar o seu uso com limitações e adoptando as medidas de segurança que, em cada caso, se considerem necessárias.
Risco: é a possibilidade de que uma ameaça chegue a afectar colectivos de pessoas ou bens.
Vulnerabilidade: a característica de uma colectividade de pessoas ou bens que os fã susceptíveis de ser afectados em maior ou menor grau por um perigo em determinadas circunstâncias.
Zona de banho marítima: aquela zona balizada como tal, assim como os lugares públicos de banho na zona de mar contigua às praias ou a outros lugares de costa em que o banho não esteja expressamente proibido pela Administração competente. Quando não exista balizamento, perceber-se-á que a dita zona abrange a franja de mar contigua com um largo de 200 metros desde a praia e de 50 metros desde o resto da costa.
Incluem no conceito de outras zonas de banho marítimas as piscinas naturais em que o banho não esteja expressamente proibido, percebidas como aquelas que se encontram situadas junto ao seu meio natural e a água de alimentação do vaso ou vasos é costeira e se renova pelo movimento natural das marés.
Zona primária: espaço da lámina de água, em praia ou zona de banho marítima com vigilância activa constante ao pé da praia ou desde as cadeiras ou torres de vigilância, nos horários de prestação do serviço.
Zona secundária: espaço contiguo à lámina de água ou zona de banho, areia ou solaina, dentro do espaço da praia, praia fluvial ou zona de banho marítima.
Zona terciaria: acessos e espaços próximos à areia ou solaina, acessos, avenidas ou passeios contiguos à praia, praia fluvial ou zona de banho marítima.
6. Planos de prevenção e segurança das praias.
É competência da câmara municipal a elaboração e aprovação do plano de prevenção e segurança naquelas praias que devam dispor dele.
A critério de cada município, os planos de prevenção e segurança poderão elaborar-se para várias ou para todas as praias e outras zonas de banho, e podem agrupar-se num único ou em vários documentos. Além disso, quando uma praia se situe em duas câmaras municipais, poderão elaborar um único plano de prevenção e segurança.
Os planos de prevenção e segurança serão aprovados pelo pleno da câmara municipal e rever-se-ão periodicamente cada quatro anos ou antes se as circunstâncias de afluencia ou perigo variam significativamente, sem prejuízo das modificações pontuais ou de aspectos determinados que por outras circunstâncias possam produzir-se. Além disso, deverá ser actualizado todos os anos antes da temporada de Verão.
Em caso que a câmara municipal ao qual pertença a praia disponha de plano de emergência autárquica, o plano de prevenção e segurança ficará integrado nele.
Análise do risco.
1. Informação territorial.
Esta epígrafe foi redigida com informação recolhida no Plano de ordenação do litoral e no Náyade.
A costa.
A costa do litoral galego apresenta notáveis particularidades de tipo biogeográfico, derivadas da sua peculiar forma e articulação. A sua abertura muito recortada para o oceano, com fortes variações orográficas, apresenta uma série de formas e microformas realmente grande: trechos de cantís, zonas arenosas ou lacustres, rias amplas ou pequenas. Estudado a grande escala, o litoral oferece-se-nos bem mais variado do que, a simples vista, parece. Compreende duas zonas com diferentes características: a das Rias Altas, que vai desde Ribadeo até Fisterra, e as Rias Baixas, que se prolonga mesmo até a desembocadura do rio Miño, com um comprimento total de 1.498 km de costa. No Plano de ordenação do litoral distinguem-se os seguintes grandes sectores:

Marinha Lucense: diferenciam-se dois espaços diferentes marcados pelo relevo: o que se estende entre Ribadeo e Burela e o que se alonga desde este lugar até a ria de Viveiro. No primeiro domina uma ampla planicie costeira que aparece flanqueada para o sul por um conjunto de elevações de verdadeira altitude. No segundo, a existência de bandas paralelas de rochas metamórficas orientadas de norte a sul dá lugar a um relevo de vales e interfluvios que, na fachada litoral, originam numerosos entrantes e salientes.
Rias Altas: alongam-se entre a ria de Viveiro e a ria de Ferrol. Neste trecho encontra-se uma costa alcantilada mais abrupta, na qual se abrem enseadas ou rias devido ao diferente comportamento do rochedo ante a erosão e à combinação litoloxía/rede de fracturación. Consta de sete sectores: ria de Viveiro, ria do Barqueiro, costa de Bares e Picón, ria de Ortigueira, A Capelada, ria de Cedeira e costa Norte de Ferrol. Estende-se desde a enseada de Coído, no extremo nordés exterior da ria de Viveiro, até o cabo Prioriño Rapaz, limite norte da ria de Ferrol.
Golfo Ártabro: desde a ria de Ferrol até a da Corunha estende-se um conjunto de rias pequenas que enlaçam com o interior mediante um conjunto de vales fluviais pelos cales discorren. Consta de três sectores: Ria de Ferrol, Ria de Ares e Betanzos, e Ria da Corunha. Os limites que definem este espaço de grande coesão territorial e intensa humanização vêm estabelecidos pelo cabo Prioriño ao nordés e pelo Cavalo, na costa de São Pedro na Corunha, ao sudoeste.
Arco Bergantiñán: trata-se de um âmbito de costa aberta em forma de arco para o norte caracterizado pela horizontalidade das terras que se estendem para o interior e por ter uma frente costeira em que se encadeiam amplos areais no meio de costas alcantiladas. Contém quatro sectores internos, o mais ocidental completamente insular, que se denominam, de lês-te a oeste: Costa de Caión, Seio de Baldaio, Costa de Malpica e Ilhas Sisargas.
Costa da Morte: desde o cabo de Santo Adrián até o monte Louro estende-se uma costa variada, ligeiramente ondulada, na qual se unem pequenas rias com estuários como o do rio Anllóns, e amplos areais, flanqueados por trechos de cantís que apresentam uma grande diversidade de formas. Tem vários sectores: Costa de Santo Adrián a Roncudo, Ria de Corme e Laxe, costas de Trava e Vilán, Ria de Camariñas, costas de Touriñán e Fisterra, Seio de Corcubión, Costa do Pindo ao Monte Louro.
Rias Baixas: ao sul do monte Louro e até cabo Silleiro, aparecem as rias baixas. As de Muros e Noia, Pontevedra e Vigo são alongadas e estreitas, enquanto que a de Arousa é mais aberta e extensa.
Os sectores internos dividem-se em: Ria de Muros e Noia, Costas do São e Corrubedo, Ria de Arousa, Ria de Pontevedra, Ria de Aldán e Costa da Vela, Ilhas atlânticas exteriores, e Ria de Vigo. Os limites que enquadram a unidade são a Ponta do Carreiro em Muros, ao norte, e o lugar de Carral (Cabo Silleiro), ao sul, no município de Baiona.
Costa Sul: ao sul de Baiona estende-se um trecho de litoral rectilíneo que se divide em duas partes bem diferenciadas: a primeira alonga-se de norte a sul, como um corredor estreito entre o mar e as aliñacións de elevações costeiras de Serra do Argallo e Serra da Groba, e o segundo compreende a desembocadura e o curso inferior do rio Miño, desde Tui até a ponta de Santa Tegra, e é uma costa de marismas e amplas planícies fluviais. Contém portanto dois sectores: Cabo Silleiro-A Guarda e Baixo Miño. Os limites localizam-se em Carral (Cabo Silleiro) ao norte e o porto de Goián ao sul.
Praias fluviais.
Galiza conta com muitos lugares acondicionados para o banho, o lazer e o descanso em contornas fluviais de grande qualidade paisagística. Apresentam grande diversidade, desde praias com areal e zona de banho até piscinas feitas na beira do rio aproveitando as suas águas, algumas com piscinas naturais criadas pela força da erosão contra rochas e outras, naturais no próprio leito do rio. Destacam pela sua afluencia as seguintes:
Praia da Calçada em Ponte Caldelas, no rio Verdugo, que conta com bandeira azul.
Praia da Antena em Ourense, com grande afluencia pela proximidade da cidade.
Praia da Madalena em Vilalba, com areia mais que aceitável e espaços para o banho bem delimitados e protegidos. Esta praia no rio Madalena conta junto a é-la com um amplo parque e com piscinas autárquicas ao ar livre.
Parque náutico de Castrelo de Miño, que conta com várias praias e, ademais, permite a prática de desportos aquáticos.
Praia de Prada, na Veiga, com excelente qualidade das águas.
Praia de Allariz, no rio Arnoia.
Praia de Perdices, em Entrimo, no parque natural do Xurés, no rio Casal.
Praia de Chaián, em Traço, também com grande afluencia pela proximidade à capital da Galiza.
Praia de Tapia, em Ames, na qual, ademais, se encontra o clube de piragüismo do mesmo nome.
Praia da Freixa, em Ponteareas, no rio Tecido.
Praia de Poço do Boi em Lalín, no rio Deza, baixo a Serra do Candán, entre as freguesias de Laro e Vilatuxe.
Praia do Malecón no Barco de Valdeorras, junto ao passeio do Malecón do Barco de Valdeorras.
Praia de Navia de Suarna, nos Ancares.
No seguinte endereço encontram-se todas as zonas de banho censadas na Galiza para o ano 2021.

2. Risco e zonificación do território.
Os perigos que podem gerar uma situação de emergência nas praias são:
• Actividades desportivas e recreativas (dentro e fora da água).
• Afluencia excessiva de utentes.
• Comportamentos dos utentes no banho.
• Condições marinhas: marés, ondas, correntes.
• Condições meteorológicas: tormenta eléctrica, chuva, vento, névoa.
• Contaminação dentro e fora da água.
• Efeitos do sol.
• Fauna marinha e terrestre.
• Infra-estruturas perigosas (tobogáns, plataformas, parques aquáticos).
• Orografía.
• Pesca próxima.
• Trânsito de veículos.
As consequências deste tipo de riscos são as seguintes:
• Afogamento (fatal e não fatal).
• Quadros convulsivos (epilepsia, ataque histérico, convulsão febril).
• Intoxicação (drogas, álcool, estupefacientes).
• Lesões produzidas por calor (insolación, golpe de calor, queimadura).
• Lesões produzidas por frio (hidrocución, hipotermia).
• Obstruição de via aérea.
• Picada (peixe, insecto, outros animais).
• Transtorno circulatorio (síncope, hemorraxia, paragem cardíaca).
• Traumatismo (cranio-encefálico, coluna vertebral, escordadura, luxación, fractura, contusión, ferida).
• Outras possíveis.
• Pessoas perdidas.
• Problemas de segurança cidadã.
Contudo, o risco não está presente a todas as praias na mesma medida senão que é função da afluencia de utentes e do perigo, determinado pelas características físicas de cada a zona, que incluem:
• Factores na zona seca: areia, rochas, penhascos, cantís… valorando que possam ou não gerar algum problema para os utentes, cortes, mazaduras. Também a presença de vegetação, animais e os acessos, instalações ou serviços com que conta.
• Factores na zona de água: existência ou não de foxos, bancos de areia, emissários, rochas…. Presença de fauna marinha, medusas ou peixes pezoñosos que podem ser perigosos para os bañistas. Presença de ondas, correntes, marés, vento, temperatura da água.
O factor que mais reduz o perigo de uma praia é a existência de serviço de prevenção e socorrismo, bom conhecedor das suas características e em constante vigilância, o que evita acidentes e, portanto, reduz também o número de intervenções.
Atendendo a estes factores, para as praias em que o uso não esteja proibido, conforme o anexo III do plano, estabelecem-se as seguintes categorias:
Categoria 1.
Praias com uma afluência maciça durante a época estival.
Categoria 2.
Praias com afluencia moderada e perigosidade média ou baixa.
Categoria 3.
Praias com baixa afluencia e perigosidade média ou baixa.
Matriz de risco
|
|
Perigosidade
|
|
Alta
|
Média
|
Baixa
|
|
Afluencia
|
Alta
|
1
|
1
|
1
|
|
Média
|
1
|
2
|
2
|
|
Baixa
|
2
|
3
|
3
|
As praias de categoria 1 e 2 deverão contar com plano de prevenção e segurança.
As praias de categoria 1 deverão contar com Serviço Público de Prevenção e Socorrismo e é também aconselhável nas praias de categoria 2.
Estrutura e organização.
1. Direcção.
A direcção do Plano Sapraga corresponde ao director geral de Emergências e Interior ou pessoa em quem delegue.
Serão funções do director do Plano Sapraga:
• Adoptar as decisões que assegurem o bom funcionamento do plano.
• Seguimento e avaliação de todas as actuações do plano.
• Garantir o enlace com o Plano territorial de emergências da Galiza, Platerga.
• Assegurar a coordinação com os planos de salvamento marítimo de segurança no mar e luta contra a contaminação.
2. Comité assessor.
Actuarão como membros do comité assessor os seguintes membros da Comissão Galega de Protecção Civil:
• Os directores gerais ou pessoal em que deleguen (com categoria mínima de subdirector geral), com competência em saúde pública, ambiente, turismo, Administração local e mar.
• O representante da Fundação Pública Urgências Sanitárias 061.
• O representante da Agência Galega de Emergências.
• Um representante da Fegamp.
• O representante do voluntariado de protecção civil.
• O representante da Cruz Vermelha.
Ademais, poderão incorporar-se por solicitude do director do plano experto de administrações, organismos e instituições representativas no âmbito do resgate aquático.
Este Comité Assessor terá como funções:
• Asesorar e informar o director do Sapraga em todos aqueles temas que sejam objecto do plano.
• Avaliar o seguimento do Sapraga.
O Comité Assessor reunir-se-á antes do começo da campanha e trás o remate, e quando seja necessário a julgamento do director do plano.
3. Gabinete de informação.
Dependendo directamente do director do Sapraga, está o Gabinete de Informação, integrado pelo pessoal de imprensa do CIAE112. Será o responsável por elaborar e transmitir a informação que gere o plano e estará em coordinação com o gabinete de imprensa da Vice-presidência e Conselharia de Presidência, Administrações Públicas e Justiça.
4. Sala de Controlo Operativo (Sacop).
Desde o Sacop realizar-se-ão as tarefas encaminhadas fundamentalmente à coordinação e, se é o caso, à mobilização dos médios e recursos em situações de emergência extraordinária.
O Sacop estará coordenado pelo técnico de guarda do Sistema integrado de emergências da Galiza e, para exercer às suas funções, conta com o CIAE112, que atenderá as demandas em caso de emergências ordinárias, segundo os protocolos.
O CIAE112 também actuará como centro de referência de outras centrais de atenção ou gestão de telefonemas estabelecidas nos diferentes planos sectoriais e mesmo os planos de segurança das praias.
5. Serviço Público de Prevenção e Socorrismo.
Para os efeitos da adesão ao plano Sapraga, estabelece-se que nas praias de categoria 1 deverá haver serviço de prevenção e socorrismo, e é aconselhável também naquelas praias de categoria 2. Estará constituído pelo conjunto das equipas humanas e meios materiais, assim como por todas aquelas medidas organizativo, de planeamento e operativas de segurança e protecção previstas no Plano de prevenção e salvamento de praias.
O Serviço Público de Prevenção e Socorrismo estará formado por pessoal com a formação regulada no Decreto 152/2021, de 21 de outubro, pelo que se regulam as condições para o exercício profissional das actividades de socorrismo aquático, informação e primeiros auxílios nos espaços aquáticos naturais e instalações aquáticas na Comunidade Autónoma da Galiza.
As funções do Serviço serão as seguintes:
A) Prevenir acidentes ou situações de emergência:
• Rever a zona de banho público segundo a normativa aplicável para determinar as medidas de vigilância no espaço aquático natural e de prevenção de riscos.
• Seleccionar os meios materiais de resgate e materiais auxiliares.
• Informar o utente das normas que se devem cumprir na zona de banho público para garantir a convivência e a segurança.
• Vigiar a zona de banho público de forma sistemática e periódica para antecipar ao acidente ou situação de emergência e manter as condições de segurança.
• Preparar o equipamento de uso pessoal no desenvolvimento da vigilância para poder ser identificado com facilidade pelos utentes.
B) Resgatar pessoas em caso de acidente ou situações de emergência:
• Identificar as condições da situação de emergência considerando as características dos utentes, o espaço aquático natural e a zona de banho público para decidir a intervenção imediata de acordo com o protocolo estabelecido.
• Executar as habilidades e técnicas de nado adaptando às condições do espaço aquático natural.
• Resgatar o acidentado desde a beira efectuando a aproximação, controlo, deslocação e extracção e transferindo à vítima segundo o seu estado, para recuperá-lo, até lugar seguro.
• Resgatar o acidentado com embarcações ou motos náuticas de salvamento e transferir vítima segundo o seu estado para recuperá-lo até lugar seguro.
• Aplicar técnicas de comunicação com o acidentado, com as equipas que intervêm na situação de emergência, presentes ocasionais e com os acompanhantes da vítima, para proporcionar segurança e confiança durante a assistência.
C) Assistir como primeiro interveniente em caso de acidente ou situação de emergência:
• Buscar signos de alterações orgânicas, segundo os protocolos estabelecidos para a valoração inicial do acidentado.
• Assistir o acidentado com manobras de suporte ventilatorio e/ou circulatorio básico, para manter ou recuperar as constantes vitais, conforme protocolos estabelecidos.
• Prestar a atenção inicial ao acidentado aplicando os primeiros auxílios iniciais em situações de emergência que não impliquem uma paragem cardiorrespiratoria, para manter as constantes vitais segundo o protocolo estabelecido.
• Aplicar as técnicas de mobilização e inmobilización do acidentado e, se for o caso, intervindo com os primeiros auxílios, para assegurar a possível deslocação.
• Intervir com técnicas de comunicação e apoio emocional ao acidentado, familiares e implicados na situação de urgência seguindo os protocolos estabelecidos, para facilitar a assistência, deslocação e minimizar os riscos.
O Serviço Público de Prevenção e Socorrismo de praias disporá das instalações, material, equipamento, sistemas de comunicação e embarcações de salvamento que lhe correspondam segundo os critérios determinados no anexo V.
Horários de prestação do serviço.
Nas praias em que exista o Serviço Público de Prevenção e Socorrismo, os horários que com carácter geral terá cada temporada adecuaranse às particularidades da contorna, condições meteorológicas e afluencia prevista; contudo, os horários de serviço mínimo serão de 12.00 a 20.00, durante os meses de julho e agosto, e em junho e setembro podem adaptar-se os horários com os critérios assinalados.
O Serviço Público de Prevenção e Socorrismo estará coordenado directamente pelo responsável autárquico.
6. Interfase com o Platerga.
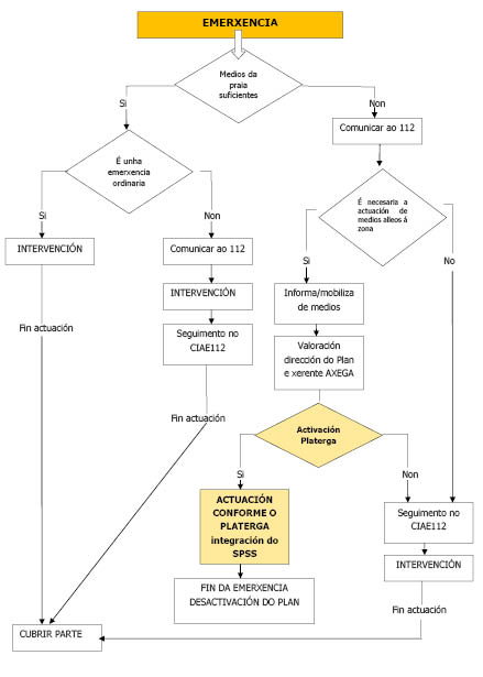
O Plano Sapraga é um plano sectorial de carácter preventivo e operativo através do qual se atenderão as emergências ordinárias no espaço das praias. Em caso de emergência extraordinária, por proposta do técnico de guarda do Sistema integrado de emergências da Galiza, e depois de valoração do risco pela Agência Galega de Emergências e o director geral de Emergências e Interior, activar-se-á o Platerga no nível que corresponda, activando os grupos operativos que sejam necessários e ficando nesse momento integrado o serviço público de prevenção e socorrismo da praia no grupo de intervenção do Platerga.
Operatividade.
O Sapraga activa-se o 1 de junho e permanece activado até o 30 de setembro de cada ano. A activação supõe a incorporação paulatina dos serviços públicos de salvamento em praias e o desenvolvimento das funções previstas neste plano e nos planos de prevenção e segurança em praias que se redijam ao amparo do Plano Sapraga, assim como a abertura da aplicação do Sapraga no CIAE112.
Ao começo da temporada, a câmara municipal deverá dar conta das praias que contarão com serviço público de prevenção e socorrismo, data de começo e data prevista de finalização do serviço.
Os serviços executarão as suas funções baixo a supervisão do responsável autárquico, e, ao finalizar a jornada, deverão cobrir o relatório de incidências.
Toda a informação referida a situações de emergência que se receba no CIAE112 gerir-se-á segundo os protocolos estabelecidos. No caso de emergências extraordinárias, o técnico de guarda valorará a informação recebida e proporá a activação, se for o caso, do Platerga no nível que corresponda.
Para efeitos da actuação do técnico de guarda, não implicarão a activação do Platerga as emergências localizadas numa ou várias praias e controladas mediante a resposta dos socorristas e com os seus próprios meios.
Também não implicarão a activação do Platerga aquelas emergências ordinárias que requeiram a mobilização de meios e recursos dentro do seu âmbito territorial. Trata daqueles casos em que, partindo de uma situação que em princípio pode ser atendida pelo serviço da praia, a evolução desfavorável deriva na solicitude de mobilização de meios alheios. Estes meios alheios podem incluir mobilização de meios sanitários, meios de intervenção, etc. e também polícia local ou outras forças de segurança por emergências derivadas de segurança cidadã e/ou de não cumprimento das normas vigentes.
Ben por solicitude do serviço público de prevenção e socorrismo da praia, bem pela valoração realizada no CIAE 112 por causa de um telefonema, desde o CIAE112 procede à mobilização de meios alheios para controlar a emergência segundo os protocolos.
Para emergências de carácter extraordinário que impliquem mobilização de meios pertencentes a diferentes instituições e de âmbito territorial amplo, o técnico de guarda informará o director do plano e o gerente da Agência Galega de Emergências para valorar o risco e a conveniência de activar o Platerga num nível determinado.
Sem prejuízo do anterior, o presidente da Câmara, no âmbito das suas competências, poderá activar o plano de emergência autárquica (nível 0 do Platerga) quando o considere necessário, informando da activação o nível imediatamente superior do Platerga através do CIAE112.
Implantação e manutenção.
1. Implantação do plano.
Uma vez aprovado o plano, a conselharia competente em matéria de protecção civil e gestão de emergências e o resto de organismos e departamentos implicados na sua operatividade desenvolverão todas as actuações necessárias para a sua implantação e a posterior manutenção da sua operatividade.
Percebe-se por implantação do plano o conjunto de acções que se devem desenvolver numa primeira fase, com o fim de que o plano seja um documento plenamente operativo e conhecido por todos os recursos que devem de intervir na emergência.
A implantação consta das seguintes fases:
• Difusão do plano.
• Verificação da infra-estrutura do plano.
• Formação dos organismos implicados.
• Informação à povoação.
Trás a entrada em vigor do plano, o processo de implantação iniciará com a distribuição deste a todos os organismos e instituições implicadas. Para isso, a direcção geral competente em matéria de protecção civil procederá a efectuar esta remissão a todas as câmaras municipais da Galiza através da Federação Galega de Municípios e Províncias.
À medida que se vão elaborando os planos de prevenção e segurança, cada município comprovará a suficiencia e a idoneidade do serviço público de salvamento.
Além disso, os programas de formação dados pela Academia Galega de Segurança, actualizarão com o objecto de incluir a formação relativa ao plano.
Corresponde a cada câmara municipal a dotação do serviço público de socorrismo, conforme os critérios estabelecidos no Plano Sapraga. O presidente da Câmara do município, máxima autoridade em Protecção Civil no sua câmara municipal, velará para que a câmara municipal conte com os médios e com os recursos necessários para o desempenho das suas funções.
O CIAE112 manterá actualizado o catálogo de meios e recursos e o directorio telefónico dos organismos adscritos a este plano.
2. Manutenção da operatividade do plano.
Uma vez finalizada a fase de implantação, o plano passará à fase de manutenção da operatividade.
Percebe-se por manutenção da operatividade do plano o conjunto de acções encaminhadas a garantir que os procedimentos de actuação previstos nele permanecem vigentes com o passo do tempo, como são:
• Comprovações periódicas.
• Formação permanente.
• Realização de exercícios e simulacros.
• Revisão e actualização do plano.
A formação do pessoal implicado recolhida na fase de implantação deve ser um labor continuado.
Para assegurar que a operativa descrita no plano continue vigente, devem-se organizar exercícios ou simulacros em coordinação com o resto dos organismos implicados.
As actualizações dirigir-se-ão basicamente à incorporação de modificações de carácter ordinário e com relação a aspectos tais como disponibilidade e asignação de recursos, adequação de procedimentos operativos, adequação dos sistemas e médios de comunicação, dos sistemas informáticos aplicados à gestão da emergência, actualização na catalogação das praias e no censo das zonas de banho.
As revisões estão dirigidas à reestruturação do plano com relação a mudanças destacables nos contidos deste, motivados por causas técnicas ou de ordenação administrativa ou legislativa. As revisões podem dar lugar a uma nova tramitação do plano.
3. Informação à povoação.
Dentro da fase de implantação e, em especial, na fase de manutenção da operatividade, deverá seguir-se uma política informativa para a divulgação do plano entre a povoação, com o fim de facilitar a familiarización desta com as medidas de protecção recolhidas nele.
A supracitada política informativa irá orientada a dar informação sobre os riscos nas zonas de banho, e será uma informação de tipo preventivo e na linha de conseguir uma conscienciação da povoação informando a povoação sobre as medidas de autoprotección e de protecção necessárias em casos de emergência. Destes modo pretende-se evitar as emergências e, em caso que se produzam, dar a conhecer as actuações que se devem levar a cabo.
Entre as medidas de autoprotección que se devem divulgar, encontram-se as seguintes:
• Atenda as indicações do socorrista e os aviso de perigo.
• Observe as bandeiras, se estão disponíveis, e as ondas antes de entrar na água:
◦ Verde: bonanza: praia aberta ao banho; a água e as condições meteorológicas são seguras para nadar.
◦ Amarela: perigo: os bañistas devem tomar precauções porque a água e/ou as condições meteorológicas estão a mudar.
◦ Vermelha: proibição absoluta de banho porque as condicionar da água e/ou meteorológicas são perigosas e podem pôr em perigo a vida.
• Conheça as condições do lugar e onde e quando é seguro bañarse.
• Evite períodos excessivos de exposição ao sol.
• Procure bañarse em zonas vigiadas e conheça a localização do serviço.
• Não entre subitamente na água depois de estar ao sol. Entre a modo e molle a nuca e os pulsos.
• Se não sabe nadar, báñese onde a água não cubra mais arriba da cintura.
• Não utilize o colchón ou flotador para afastar da beira.
• Em dias de vento não se bañe com colchóns nem tente seguir os bola que possam introduzir no mar.
• Não sobreestime a sua capacidade.
• Não se afaste demasiado da praia.
• Procure nadar acompanhado.
• Nade ao longo da praia.
• Peça ou faça sinais de auxílio se o necessita.
• Se se sente arrastado por uma corrente:
◦ Permaneça tranquilo e não tente nadar contra corrente.
◦ Nade paralelamente à praia até sair da corrente e, uma vez fora dela, nade directamente para a beira.
• Não se bañe quando:
◦ Tenha comido em abundância.
◦ Esteja muito fatigado.
◦ Não se encontre bem.
• Saia da água imediatamente:
◦ Se tem calafríos persistentes.
◦ Se nota sensação de fadiga.
◦ Se tem proídos no ventre ou braços.
◦ Se tem vertigem ou zumbidos nos ouvidos.
◦ Se nota mal-estar ou não se encontra bem.
• Lembre que saber nadar não elimina o risco de afogamento.
• Se vê alguém em perigo de afogamento, analise a situação, mantenha a calma e peça ajuda.
ANEXO I
Censo de zonas de banho
O ministério competente em matéria de sanidade mantém e coordena o sistema Náyade, desenvolvido mediante uma aplicação informática através da internet. O sistema põe ao dispor da cidadania informação sobre todas as praias marítimas e continentais censadas no âmbito nacional e europeu. A gestão a nível autonómico deste sistema de informação é realizada pelo Serviço de Sanidade Ambiental da Direcção-Geral de Saúde Pública, que facilitou a seguinte lista de zonas censadas para a temporada 2021, ponto de mostraxe e classificação sanitária:
|
Câmara municipal
|
Zona de banho-ponto de mostraxe
|
Código PM EUROSTAT
|
Tipo de água
|
Classificação sanitária
|
|
Ames
|
Rio Tambre-Tapia
|
ÉS11100002C15002A3
|
Continental
|
Excelente
|
|
Ares
|
Ares
|
ÉS11100004M15004B1
|
Marítima
|
Excelente
|
|
Chanteiro
|
ÉS11100004M15004c1
|
Marítima
|
Excelente
|
|
Raso-Seselle
|
ÉS11100004M15004A1
|
Marítima
|
Excelente
|
|
Arteixo
|
Alva-Sabón
|
ÉS11100005M15005I1
|
Marítima
|
Excelente
|
|
Areia Grande de Suevos
|
ÉS11100005M15005G1
|
Marítima
|
Excelente
|
|
Barrañán
|
ÉS11100005M15005J1
|
Marítima
|
Excelente
|
|
Combouzas
|
ÉS11100005M15005F1
|
Marítima
|
Excelente
|
|
Porto de Suevos
|
ÉS11100005M15005H1
|
Marítima
|
Excelente
|
|
O Reiro
|
ÉS11100005M15005C1
|
Marítima
|
Excelente
|
|
O Molho-Repibelo
|
ÉS11100005M15005E1
|
Marítima
|
Excelente
|
|
A Ucha
|
ÉS11100005M15005D1
|
Marítima
|
Excelente
|
|
Valcovo
|
ÉS11100005M15005B1
|
Marítima
|
Excelente
|
|
Bergondo
|
Gandarío esquerda
|
ÉS11100008M15008A2
|
Marítima
|
Excelente
|
|
Gandarío direita
|
ÉS11100008M1500A1
|
Marítima
|
Excelente
|
|
O Pedrido esquerda
|
ÉS11100008M15008B1
|
Marítima
|
Boa
|
|
O Pedrido direita
|
ÉS11100008M15008B2
|
Marítima
|
Boa
|
|
Boiro
|
Barraña
|
ÉS11100011M15011J1
|
Marítima
|
Excelente
|
|
Barraña Saltiño
|
ÉS11100011M15011K3
|
Marítima
|
Excelente
|
|
Carragueiros
|
ÉS11100011M15011B1
|
Marítima
|
Excelente
|
|
Ladeira do Chazo
|
ÉS11100011M15011D1
|
Marítima
|
Excelente
|
|
Mañóns
|
ÉS11100011M15011A1
|
Marítima
|
Excelente
|
|
Piñeirón
|
ÉS11100011M15011H1
|
Marítima
|
Excelente
|
|
Portomouro
|
ÉS11100011M15011F1
|
Marítima
|
Excelente
|
|
Retorta
|
ÉS11100011M15011E1
|
Marítima
|
Excelente
|
|
Ribeira Grande
|
ÉS11100011M15011G1
|
Marítima
|
Excelente
|
|
Cabana de Bergantiños
|
Rebordelo
|
ÉS11100014M15014A1
|
Marítima
|
Excelente
|
|
Cabanas
|
A Magdalena
|
ÉS11100015M15015A1
|
Marítima
|
Boa
|
|
Chamoso
|
ÉS11100015M15015B1
|
Marítima
|
Boa
|
|
Camariñas
|
A Areiña Branca
|
ÉS11100016M15016E1
|
Marítima
|
Excelente
|
|
Areia Comprida
|
ÉS11100016M15016I1
|
Marítima
|
Excelente
|
|
Arou
|
ÉS11100016M15016G1
|
Marítima
|
Excelente
|
|
Lingunde
|
ÉS11100016M15016A1
|
Marítima
|
Excelente
|
|
Lobeiras
|
ÉS11100016M15016C1
|
Marítima
|
Excelente
|
|
O Ariño
|
ÉS11100016M15016D1
|
Marítima
|
Excelente
|
|
O Lago
|
ÉS11100016M15016F1
|
Marítima
|
Excelente
|
|
Carballo
|
Arnados
|
ÉS11100019M15019E1
|
Marítima
|
Excelente
|
|
Pedra do Sal
|
ÉS11100019M15019D1
|
Marítima
|
Excelente
|
|
Razo
|
ÉS11100019M15019A1
|
Marítima
|
Excelente
|
|
Ria de Baldaio
|
ÉS11100019M15019C1
|
Marítima
|
Excelente
|
|
Saíñas
|
ÉS11100019M15019B1
|
Marítima
|
Excelente
|
|
Cariño
|
Basteira
|
ÉS11100901M15901H1
|
Marítima
|
Excelente
|
|
Figueiras
|
ÉS11100901M15901E1
|
Marítima
|
Excelente
|
|
For-nos
|
ÉS11100901M15901B1
|
Marítima
|
Excelente
|
|
Peiral
|
ÉS11100901M15901D1
|
Marítima
|
Excelente
|
|
Carnota
|
A Insuela
|
ÉS11100020M15020G1
|
Marítima
|
Excelente
|
|
Ardeleiro
|
ÉS11100020M15020I1
|
Marítima
|
Excelente
|
|
Areia Branca
|
ÉS11100020M15020J1
|
Marítima
|
Excelente
|
|
Caldebarcos
|
ÉS11100020M15020F1
|
Marítima
|
Excelente
|
|
Corna Becerra
|
ÉS11100020M15020K1
|
Marítima
|
Excelente
|
|
Lariño
|
ÉS11100020M15020C1
|
Marítima
|
Excelente
|
|
Mar de Lira
|
ÉS11100020M15020E1
|
Marítima
|
Excelente
|
|
Porto Cubelo
|
ÉS11100020M15020D1
|
Marítima
|
Excelente
|
|
Porto Quilmas
|
ÉS11100020M15020H1
|
Marítima
|
Excelente
|
|
São Mamede (Boca do Rio)
|
ÉS11100020M15020A1
|
Marítima
|
Excelente
|
|
São Pedro
|
ÉS11100020M15020B1
|
Marítima
|
Boa
|
|
Cedeira
|
Areia Comprida
|
ÉS11100022M15022B1
|
Marítima
|
Excelente
|
|
Magdalena
|
ÉS11100022M15022A3
|
Marítima
|
Excelente
|
|
Cee
|
Estorde
|
ÉS11100023M15023B1
|
Marítima
|
Excelente
|
|
Gures
|
ÉS11100023M15023C1
|
Marítima
|
Excelente
|
|
Corcubión
|
Quenxe
|
ÉS11100028M15028A3
|
Marítima
|
Excelente
|
|
Santa Isabel
|
ÉS11100028M15028B1
|
Marítima
|
Excelente
|
|
A Corunha
|
As Chamas
|
ÉS11100030M15030E1
|
Marítima
|
Excelente
|
|
Matadoiro
|
ÉS11100030M15030G1
|
Marítima
|
Excelente
|
|
Orzán
|
ÉS11100030M15030B2
|
Marítima
|
Excelente
|
|
Oza-Lazareto
|
ÉS11100030M15030D1
|
Marítima
|
Excelente
|
|
Riazor
|
ÉS11100030M15030A3
|
Marítima
|
Excelente
|
|
San Amaro
|
ÉS11100030M15030C1
|
Marítima
|
Excelente
|
|
Dumbría
|
Ézaro
|
ÉS11100034M15034A1
|
Marítima
|
Excelente
|
|
Fene
|
Almieiras
|
ÉS11100035M15035A1
|
Marítima
|
Excelente
|
|
Coído
|
ÉS11100035M15035D1
|
Marítima
|
Excelente
|
|
Maniños
|
ÉS11100035M15035B1
|
Marítima
|
Excelente
|
|
Rio Sandeu
|
ÉS11100035M15035E1
|
Marítima
|
Excelente
|
|
Ferrol
|
A Fragata
|
ÉS11100036M15036G1
|
Marítima
|
Excelente
|
|
A Graña
|
ÉS11100036M15036E1
|
Marítima
|
Suficiente
|
|
Cariño
|
ÉS11100036M15036F1
|
Marítima
|
Excelente
|
|
Caranza
|
ÉS11100036M15036N1
|
Marítima
|
Excelente
|
|
Doniños
|
ÉS11100036M15036A1
|
Marítima
|
Excelente
|
|
Esmelle
|
ÉS11100036M15036H1
|
Marítima
|
Excelente
|
|
O Vilar
|
ÉS11100036M15036I1
|
Marítima
|
Excelente
|
|
Pareixal (Cova)
|
ÉS11100036M15036C1
|
Marítima
|
Excelente
|
|
Ponzos
|
ÉS11100036M15036K1
|
Marítima
|
Excelente
|
|
São Felipe
|
ÉS11100036M15036L1
|
Marítima
|
Excelente
|
|
São Xurxo
|
ÉS11100036M15036B1
|
Marítima
|
Excelente
|
|
Santa Comba
|
ÉS11100036M15036J1
|
Marítima
|
Excelente
|
|
Fisterra
|
Corveiro
|
ÉS11100037M15037D1
|
Marítima
|
Excelente
|
|
Langosteira
|
ÉS11100037M15037B1
|
Marítima
|
Excelente
|
|
Ribeira
|
ÉS11100037M15037C1
|
Marítima
|
Excelente
|
|
Sardiñeiro
|
ÉS11100037M15037E1
|
Marítima
|
Excelente
|
|
A Laracha
|
Caión esquerda
|
ÉS11100041M15041A2
|
Marítima
|
Excelente
|
|
Caión direita
|
ÉS11100041M15041A1
|
Marítima
|
Excelente
|
|
Laxe
|
Arnado-Boaño-Trava
|
ÉS11100040M15040C1
|
Marítima
|
Excelente
|
|
Laxe centro
|
ÉS11100040M15040A1
|
Marítima
|
Excelente
|
|
Laxe esquerda
|
ÉS11100040M15040A2
|
Marítima
|
Excelente
|
|
Soesto
|
ÉS11100040M15040D1
|
Marítima
|
Excelente
|
|
Trava
|
ÉS11100040M15040B1
|
Marítima
|
Excelente
|
|
Malpica de Bergantiños
|
Praia de Seiruga
|
ÉS11100043M15043B1
|
Marítima
|
Excelente
|
|
Praia Maior
|
ÉS11100043M15043A1
|
Marítima
|
Excelente
|
|
Mañón
|
Bares
|
ÉS11100044M15044B3
|
Marítima
|
Excelente
|
|
Esteiro
|
ÉS11100044M15044B4
|
Marítima
|
Excelente
|
|
Vilela
|
ÉS11100044M15044B5
|
Marítima
|
Excelente
|
|
Mazaricos
|
Rio Beba-A Pontenova
|
ÉS11100044M15044B6
|
Continental
|
Excelente
|
|
Melide
|
Rio Furelos
|
ÉS11100044M15044B7
|
Continental
|
Suficiente
|
|
Miño
|
A Ribeira-Miño Pequena
|
ÉS11100044M15044B8
|
Marítima
|
Boa
|
|
Alameda
|
ÉS11100044M15044B9
|
Marítima
|
Boa
|
|
Lago-Miño
|
ÉS11100044M15044B10
|
Marítima
|
Excelente
|
|
Marín
|
ÉS11100044M15044B11
|
Marítima
|
Excelente
|
|
Miño Grande esquerda
|
ÉS11100044M15044B12
|
Marítima
|
Excelente
|
|
Miño Grande direita
|
ÉS11100044M15044B13
|
Marítima
|
Boa
|
|
Perbes-Andaío
|
ÉS11100044M15044B14
|
Marítima
|
Excelente
|
|
Mugardos
|
Bestarruza
|
ÉS11100044M15044B15
|
Marítima
|
Excelente
|
|
Muros
|
Areia Maior
|
ÉS11100044M15044B16
|
Marítima
|
Excelente
|
|
A Rocha
|
ÉS11100044M15044B17
|
Marítima
|
Excelente
|
|
A Vouga
|
ÉS11100044M15044B19
|
Marítima
|
Excelente
|
|
Agrocovo
|
ÉS11100044M15044B20
|
Marítima
|
Excelente
|
|
Areia Comprida
|
ÉS11100044M15044B21
|
Marítima
|
Excelente
|
|
Bornalle
|
ÉS11100044M15044B22
|
Marítima
|
Excelente
|
|
Lariño
|
ÉS11100044M15044B23
|
Marítima
|
Excelente
|
|
Liñares
|
ÉS11100053M15053R1
|
Marítima
|
Excelente
|
|
Medrón-Uía
|
ÉS11100053M15053G1
|
Marítima
|
Excelente
|
|
O Cabo
|
ÉS11100053M15053B1
|
Marítima
|
Boa
|
|
O Espadanal
|
ÉS11100053M15053F1
|
Marítima
|
Excelente
|
|
O Fogareiro
|
ÉS11100053M15053N1
|
Marítima
|
Excelente
|
|
O Portiño do Maio
|
ÉS11100053M15053F1
|
Marítima
|
Excelente
|
|
O Porto do Ancoradoiro
|
ÉS11100053M15053D1
|
Marítima
|
Excelente
|
|
Parameán
|
ÉS11100053M15053A1
|
Marítima
|
Excelente
|
|
Reimúndez
|
ÉS11100053M15053P1
|
Marítima
|
Excelente
|
|
São Francisco centro
|
ÉS11100053M15053C1
|
Marítima
|
Excelente
|
|
São Francisco esquerda
|
ÉS11100053M15053C2
|
Marítima
|
Excelente
|
|
Seixal-Areia do Meio
|
ÉS11100053M15053Q1
|
Marítima
|
Excelente
|
|
Somorto
|
ÉS11100053M15053H1
|
Marítima
|
Excelente
|
|
Ventín-O Salto
|
ÉS11100053M15053X5
|
Marítima
|
Excelente
|
|
Muxía
|
A Cruz
|
ÉS11100052M15052A1
|
Marítima
|
Excelente
|
|
Areia Maior
|
ÉS11100052M15052B1
|
Marítima
|
Excelente
|
|
Espiñeirido
|
ÉS11100052M15052F1
|
Marítima
|
Excelente
|
|
Lourido
|
ÉS11100052M15052E1
|
Marítima
|
Excelente
|
|
Nemiña
|
ÉS11100052M15052D1
|
Marítima
|
Excelente
|
|
O Lago
|
ÉS11100052M15052C1
|
Marítima
|
Excelente
|
|
Neda
|
Rio Castro-A Ponte da Cobeluda
|
ÉS11100055C15055A1
|
Continental
|
Excelente
|
|
Noia
|
Boa Grande
|
ÉS11100057M15057A1
|
Marítima
|
Excelente
|
|
Boa Pequena
|
ÉS11100057M15057D1
|
Marítima
|
Excelente
|
|
Oleiros
|
Bastiagueiro
|
ÉS11100058M15058B3
|
Marítima
|
Excelente
|
|
Espiñeiro
|
ÉS11100058M15058F1
|
Marítima
|
Excelente
|
|
Mera
|
ÉS11100058M15058H3
|
Marítima
|
Excelente
|
|
Naval-Santa Cruz
|
ÉS11100058M15058E1
|
Marítima
|
Excelente
|
|
Santa Cristina direita
|
ÉS11100058M15058A2
|
Marítima
|
Excelente
|
|
Santa Cristina desaguadoiro do rio
|
ÉS11100058M15058A1
|
Marítima
|
Excelente
|
|
Ortigueira
|
A Concha
|
ÉS11100061M15061B1
|
Marítima
|
Excelente
|
|
Bimbieiro
|
ÉS11100061M15061D1
|
Marítima
|
Excelente
|
|
Morouzos
|
ÉS11100061M15061A1
|
Marítima
|
Excelente
|
|
São Antonio
|
ÉS11100061M15061C1
|
Marítima
|
Excelente
|
|
Outes
|
Broña
|
ÉS11100062M15062A1
|
Marítima
|
Excelente
|
|
O Pino
|
Rio Tambre-A Tarroeira esquerda
|
ÉS11100066C15066A1
|
Continental
|
Boa
|
|
Rio Tambre-A Tarroeira direita
|
ÉS11100066C15066A2
|
Continental
|
Boa
|
|
A Pobra do Caramiñal
|
A Barca
|
ÉS11100067M15067F1
|
Marítima
|
Excelente
|
|
A Corna
|
ÉS11100067M15067C1
|
Marítima
|
Excelente
|
|
Areal
|
ÉS11100067M15067A1
|
Marítima
|
Excelente
|
|
Ilha
|
ÉS11100067M15067E1
|
Marítima
|
Excelente
|
|
Lombiña
|
ÉS11100067M15067B4
|
Marítima
|
Excelente
|
|
Raposiños
|
ÉS11100067M15067D1
|
Marítima
|
Excelente
|
|
Ponteceso
|
A Ermida
|
ÉS11100068M15068E1
|
Marítima
|
Excelente
|
|
Arnela
|
ÉS11100068M15068C1
|
Marítima
|
Excelente
|
|
Balarés
|
ÉS11100068M15068A1
|
Marítima
|
Excelente
|
|
Niñóns
|
ÉS11100068M15068F1
|
Marítima
|
Excelente
|
|
Osmo
|
ÉS11100068M15068D1
|
Marítima
|
Excelente
|
|
Pontedeume
|
Insua
|
ÉS11100069M15069D1
|
Marítima
|
Excelente
|
|
Perbes-Andaío
|
ÉS11100069M15069B1
|
Marítima
|
Excelente
|
|
Sopazos
|
ÉS11100069M15069E1
|
Marítima
|
Suficiente
|
|
As Pontes de García Rodríguez
|
Barragem da Ribeira-As Pontes
|
ÉS11100070C15070A1
|
Continental
|
Excelente
|
|
Praia do Lago
|
ÉS11100070C15070C1
|
Continental
|
Excelente
|
|
Porto do Son
|
A Aguieira esquerda
|
ÉS11100071M15071D1
|
Marítima
|
Excelente
|
|
A Aguieira direita
|
ÉS11100071M15071D2
|
Marítima
|
Excelente
|
|
A Gafa
|
ÉS11100071M15071N1
|
Marítima
|
Excelente
|
|
A Ornanda
|
ÉS11100071M15071F3
|
Marítima
|
Excelente
|
|
A Teilleira
|
ÉS11100071M15071Ñ1
|
Marítima
|
Excelente
|
|
A Vila
|
ÉS11100071M15071P1
|
Marítima
|
Excelente
|
|
Areia Comprida
|
ÉS11100071M15071K1
|
Marítima
|
Excelente
|
|
Arnela-Fonforrón
|
ÉS11100071M15071Q3
|
Marítima
|
Excelente
|
|
As Furnas
|
ÉS11100071M15071H1
|
Marítima
|
Excelente
|
|
Cabeiro
|
ÉS11100071M15071C1
|
Marítima
|
Excelente
|
|
Coira esquerda
|
ÉS11100071M15071E1
|
Marítima
|
Excelente
|
|
Coira direita
|
ÉS11100071M15071E2
|
Marítima
|
Excelente
|
|
Espiñeirido
|
ÉS11100071M15071G1
|
Marítima
|
Excelente
|
|
O Dique
|
ÉS11100071M15071O1
|
Marítima
|
Excelente
|
|
O Poço
|
ÉS11100071M15071M1
|
Marítima
|
Excelente
|
|
Queiruga
|
ÉS11100071M15071J1
|
Marítima
|
Excelente
|
|
Rio Sieira
|
ÉS11100071M15071I1
|
Marítima
|
Excelente
|
|
Suigrexa
|
ÉS11100071M15071B1
|
Marítima
|
Excelente
|
|
Rianxo
|
A Torre
|
ÉS11100072M15072B1
|
Marítima
|
Excelente
|
|
As Conchas
|
ÉS11100072M15072C1
|
Marítima
|
Excelente
|
|
Tanxil
|
ÉS11100072M15072A1
|
Marítima
|
Excelente
|
|
Ribeira
|
A Ameixida
|
ÉS11100073M15073J1
|
Marítima
|
Excelente
|
|
A Corna
|
ÉS11100073M15073O1
|
Marítima
|
Excelente
|
|
A Muralha
|
ÉS11100073M15073N1
|
Marítima
|
Excelente
|
|
Areia Secada
|
ÉS11100073M15073L1
|
Marítima
|
Excelente
|
|
Balieiros
|
ÉS11100073M15073Ñ1
|
Marítima
|
Excelente
|
|
Baluarte
|
ÉS11100073M15073P1
|
Marítima
|
Excelente
|
|
Castiñeiras
|
ÉS11100073M15073R1
|
Marítima
|
Excelente
|
|
Catía-Castro
|
ÉS11100073M15073Q3
|
Marítima
|
Excelente
|
|
Coroso
|
ÉS11100073M15073B3
|
Marítima
|
Excelente
|
|
Corrubedo
|
ÉS11100073M15073G1
|
Marítima
|
Excelente
|
|
Mosqueiros
|
ÉS11100073M15073K1
|
Marítima
|
Excelente
|
|
O Porto
|
ÉS11100073M15073I1
|
Marítima
|
Excelente
|
|
O Prado
|
ÉS11100073M15073H1
|
Marítima
|
Excelente
|
|
O Touro
|
ÉS11100073M15073D1
|
Marítima
|
Excelente
|
|
O Vilar centro
|
ÉS11100073M15073F1
|
Marítima
|
Excelente
|
|
O Vilar esquerda
|
ÉS11100073M15073F2
|
Marítima
|
Excelente
|
|
Rio Azor
|
ÉS11100073M15073A1
|
Marítima
|
Excelente
|
|
Rois
|
Rio Rois-Seira
|
ÉS11100074C15074A1
|
Continental
|
Boa
|
|
Sada
|
Arnela
|
ÉS11100075M15075F1
|
Marítima
|
Excelente
|
|
Cirro
|
ÉS11100075M15075A1
|
Marítima
|
Excelente
|
|
Morazón
|
ÉS11100075M15075D1
|
Marítima
|
Boa
|
|
Sada Delícias
|
ÉS11100075M15075G1
|
Marítima
|
Suficiente
|
|
Sada Nova
|
ÉS11100075M15075H3
|
Marítima
|
Boa
|
|
São Pedro
|
ÉS11100075M15075B1
|
Marítima
|
Excelente
|
|
Traço
|
Rio Tambre-Chaián
|
ÉS11100086C15086A1
|
Continental
|
Boa
|
|
Valdoviño
|
Baleo
|
ÉS11100087M15087E1
|
Marítima
|
Excelente
|
|
Campelo
|
ÉS11100087M15087C1
|
Marítima
|
Excelente
|
|
Frouxeira
|
ÉS11100087M15087B1
|
Marítima
|
Excelente
|
|
Meirás
|
ÉS11100087M15087A1
|
Marítima
|
Excelente
|
|
Mourillá-Os Botes
|
ÉS11100087M15087G1
|
Marítima
|
Excelente
|
|
Pantín
|
ÉS11100087M15087D1
|
Marítima
|
Excelente
|
|
Vilarrube
|
ÉS11100087M15087F1
|
Marítima
|
Excelente
|
|
Barreiros
|
Alcantilado-Remior
|
ÉS11200005M27005B1
|
Marítima
|
Excelente
|
|
Altar
|
ÉS11200005M27005A1
|
Marítima
|
Excelente
|
|
Arealonga
|
ÉS11200005M27005D1
|
Marítima
|
Excelente
|
|
As Passadas
|
ÉS11200005M27005E1
|
Marítima
|
Excelente
|
|
Coto
|
ÉS11200005M27005F1
|
Marítima
|
Excelente
|
|
Fontela-Baleia
|
ÉS11200005M27005C1
|
Marítima
|
Excelente
|
|
Lóngara
|
ÉS11200005M27005G1
|
Maritima
|
Excelente
|
|
São Bartolo
|
ÉS11200005M27005H1
|
Maritima
|
Excelente
|
|
Begonte
|
Rio Ladra
|
ÉS11200007C27007A1
|
Continental
|
Excelente
|
|
Burela
|
A Marosa
|
ÉS11200902M27902A1
|
Maritima
|
Excelente
|
|
O Cantiño
|
ÉS11200902M27902C1
|
Maritima
|
Excelente
|
|
O Portelo
|
ÉS11200902M27902B1
|
Maritima
|
Excelente
|
|
Ril
|
ÉS11200902M27902D1
|
Marítima
|
Excelente
|
|
Castro de Rei
|
Rio Azúmara
|
ÉS11200010C27010A1
|
Continental
|
Excelente
|
|
O Cervo
|
Caosa
|
ÉS11200013M27013C1
|
Maritima
|
Excelente
|
|
Cubelas
|
ÉS11200013M27013B1
|
Maritima
|
Excelente
|
|
O Torno
|
ÉS11200013M27013A1
|
Maritima
|
Excelente
|
|
Rueta
|
ÉS11200013M27013D1
|
Maritima
|
Boa
|
|
Chantada
|
Barragem Sangoñedo
|
ÉS11200016C27016B1
|
Continental
|
Boa
|
|
O Corgo
|
Rio Chamoso
|
ÉS11200014C27014A1
|
Continental
|
Boa
|
|
Cospeito
|
Rio Miño-Xustás
|
ÉS11200015C27015A1
|
Continental
|
Excelente
|
|
Foz
|
A Rapadoira
|
ÉS11200019M27019E1
|
Maritima
|
Excelente
|
|
Arealonga
|
ÉS11200019M27019B1
|
Maritima
|
Excelente
|
|
Areoura-Areia Brava
|
ÉS11200019M27019A1
|
Maritima
|
Excelente
|
|
As Pelas
|
ÉS11200019M27019G1
|
Maritima
|
Excelente
|
|
Lhe as
|
ÉS11200019M27019D1
|
Maritima
|
Excelente
|
|
Os Juncos
|
ÉS11200019M27019H1
|
Maritima
|
Excelente
|
|
Pampillosa
|
ÉS11200019M27019F1
|
Maritima
|
Boa
|
|
Peizás
|
ÉS11200019M27019C1
|
Maritima
|
Excelente
|
|
Tupide
|
ÉS11200019M27019I1
|
Maritima
|
Suficiente
|
|
Guitiriz
|
Rio Escádebas-Os Sete Muíños
|
ÉS11200022C27022A1
|
Continental
|
Boa
|
|
Láncara
|
A Pobra de São Xiao
|
ÉS11200026C27026A1
|
Continental
|
Boa
|
|
Lugo
|
Rio Miño-PM3
|
ÉS11200028C27028A3
|
Continental
|
Excelente
|
|
Mondoñedo
|
Rio Tronceda-Coto da Recadeira
|
ÉS11200030C27030A1
|
Continental
|
Excelente
|
|
Navia de Suarna
|
Rio Navia
|
ÉS11200034C27034A1
|
Continental
|
Boa
|
|
Outeiro de Rei
|
Rio Miño-Santa Isabel
|
ÉS11200039C27039A1
|
Continental
|
Excelente
|
|
Ribadeo
|
As Catedrais
|
ÉS11200051M27051A1
|
Marítima
|
Excelente
|
|
Esteiro
|
ÉS11200051M27051D1
|
Marítima
|
Excelente
|
|
O Cargadeiro
|
ÉS11200051M27051G1
|
Marítima
|
Excelente
|
|
Os Blocos
|
ÉS11200051M27051C1
|
Marítima
|
Excelente
|
|
Os Castros-Ilhas
|
ÉS11200051M27051B1
|
Marítima
|
Excelente
|
|
Rocas Brancas
|
ÉS11200051M27051E1
|
Marítima
|
Excelente
|
|
O Saviñao
|
Rio Miño-Praia da Cova
|
ÉS11200058C27058A1
|
Continental
|
Excelente
|
|
O Vicedo
|
Abrela
|
ÉS11200064M27064D1
|
Marítima
|
Excelente
|
|
Areagrande
|
ÉS11200064M27064C1
|
Marítima
|
Excelente
|
|
Arealonga-O Vicedo
|
ÉS11200064M27064A1
|
Marítima
|
Excelente
|
|
Caolín
|
ÉS11200064M27064F1
|
Marítima
|
Excelente
|
|
Vidreiro
|
ÉS11200064M27064E1
|
Marítima
|
Excelente
|
|
Xilloi
|
ÉS11200064M27064B1
|
Marítima
|
Excelente
|
|
Viveiro
|
Areia
|
ÉS11200066M27066C1
|
Marítima
|
Excelente
|
|
Cova esquerda
|
ÉS11200066M27066B2
|
Marítima
|
Excelente
|
|
Cova direita
|
ÉS11200066M27066B1
|
Marítima
|
Excelente
|
|
Sacido
|
ÉS11200066M27066A1
|
Marítima
|
Excelente
|
|
Xove
|
Esteiro-Xove
|
ÉS11200025M27025A1
|
Marítima
|
Excelente
|
|
Lago
|
ÉS11200025M27025B1
|
Marítima
|
Excelente
|
|
Morás
|
ÉS11200025M27025D1
|
Marítima
|
Excelente
|
|
Portocelo
|
ÉS11200025M27025C1
|
Marítima
|
Excelente
|
|
Avión
|
Rio Valderías
|
ÉS11300004C32004A1
|
Continental
|
Excelente
|
|
Bande
|
Barragem das Conchas-Portoquintela
|
ÉS11300006C32006A1
|
Continental
|
Excelente
|
|
O Barco de Valdeorras
|
Rio Sil
|
ÉS11300009C32009A1
|
Continental
|
Boa
|
|
Beariz
|
Rio Magros
|
ÉS11300011C32011A1
|
Continental
|
Excelente
|
|
Rio Tiroia-Doai
|
ÉS11300011C32011B1
|
Continental
|
Excelente
|
|
Carballeda de Valdeorras
|
Piscinas fluviais A Louxeira
|
ÉS11300017C32017A1
|
Continental
|
Nova
|
|
Castrelo de Miño
|
Parque Naútico Castrelo
|
ÉS11300022C32022A1
|
Continental
|
Excelente
|
|
O Ribeiriño
|
ÉS11300022C32022B1
|
Continental
|
Excelente
|
|
Castro Caldelas
|
Rio Edo-Caldelas
|
ÉS11300023C32023A1
|
Continental
|
Excelente
|
|
Chandrexa de Queixa
|
Barragem de Cardiego
|
ÉS11300029C32029B1
|
Continental
|
Excelente
|
|
Rio Rabal
|
ÉS11300029C32029A1
|
Continental
|
Excelente
|
|
Entrimo
|
Rio Casal-As Perdices
|
ÉS11300030C32030A1
|
Continental
|
Excelente
|
|
A Gudiña
|
Rio Ribeira
|
ÉS11300034C32034A1
|
Continental
|
Excelente
|
|
Laza
|
Rio Cabras-Regueiro Seco
|
ÉS11300039C32039A1
|
Continental
|
Suficiente
|
|
Muíños
|
Barragem das Conchas-O Corgo-A Rola
|
ÉS11300051C32051A1
|
Continental
|
Excelente
|
|
Ourense
|
Rio Miño-A Antena
|
ÉS11300054C32054A1
|
Continental
|
Excelente
|
|
A Veiga
|
Barragem de Prada-Os Franceses
|
ÉS11300083C32083A1
|
Continental
|
Excelente
|
|
|
O Coiñedo
|
ÉS11300083C32083B1
|
Continental
|
Excelente
|
|
Verín
|
Rio Támega
|
ÉS11300085C32085A1
|
Continental
|
Boa
|
|
Vilariño de Conso
|
Rio Cenza-O Marcolongo
|
ÉS11300092C32092A1
|
Continental
|
Boa
|
|
Baiona
|
A Barbeira
|
ÉS11400003M36003B1
|
Marítima
|
Excelente
|
|
A Concheira
|
ÉS11400003M36003A1
|
Marítima
|
Excelente
|
|
A Ladeira
|
ÉS11400003M36003E1
|
Marítima
|
Excelente
|
|
Dos Frades
|
ÉS11400003M36003C1
|
Marítima
|
Excelente
|
|
Santa Marta
|
ÉS11400003M36003F1
|
Marítima
|
Excelente
|
|
A Ribeira
|
ÉS11400003M36003D1
|
Marítima
|
Excelente
|
|
Bueu
|
Agrelo
|
ÉS11400004M36004I1
|
Marítima
|
Boa
|
|
Areia de Bon
|
ÉS11400004M36004A1
|
Marítima
|
Excelente
|
|
Areia dos Cães (Ilha de Ons)
|
ÉS11400004M36004O1
|
Marítima
|
Excelente
|
|
Banda do Rio
|
ÉS11400004M36004Q1
|
Marítima
|
Excelente
|
|
Beluso
|
ÉS11400004M36004E1
|
Marítima
|
Excelente
|
|
Canexol (Ilha de Ons)
|
ÉS11400004M36004P1
|
Marítima
|
Excelente
|
|
Dorna (Ilha de Ons)
|
ÉS11400004M36004Ñ1
|
Marítima
|
Excelente
|
|
Lagos
|
ÉS11400004M36004B1
|
Marítima
|
Excelente
|
|
Lapamán
|
ÉS11400004M36004K1
|
Marítima
|
Excelente
|
|
Loureiro
|
ÉS11400004M36004H1
|
Marítima
|
Excelente
|
|
Melide (Ilha de Ons)
|
ÉS11400004M36004N1
|
Marítima
|
Excelente
|
|
Mourisca
|
ÉS11400004M36004C1
|
Marítima
|
Excelente
|
|
Pescadoira
|
ÉS11400004M36004L1
|
Marítima
|
Excelente
|
|
Petís
|
ÉS11400004M36004M1
|
Marítima
|
Excelente
|
|
Portomaior
|
ÉS11400004M36004J1
|
Marítima
|
Excelente
|
|
Tuia
|
ÉS11400004M36004D1
|
Marítima
|
Excelente
|
|
Cambados
|
A Torre San Sadurniño
|
ÉS11400006M36006C1
|
Marítima
|
Excelente
|
|
O Tocha
|
ÉS11400006M36006E1
|
Marítima
|
Excelente
|
|
Saíñas
|
ÉS11400006M36006B1
|
Marítima
|
Excelente
|
|
São Tomé
|
ÉS11400006M36006A1
|
Marítima
|
Excelente
|
|
Cangas
|
Areia Cova
|
ÉS11400008M36008G1
|
Marítima
|
Excelente
|
|
Areabrava
|
ÉS11400008M36008F1
|
Marítima
|
Excelente
|
|
Areamilla
|
ÉS11400008M36008H1
|
Marítima
|
Excelente
|
|
Arneles
|
ÉS11400008M36008I1
|
Marítima
|
Excelente
|
|
Barra
|
ÉS11400008M36008C1
|
Marítima
|
Excelente
|
|
Castiñeira
|
ÉS11400008M36008L1
|
Marítima
|
Excelente
|
|
Francón
|
ÉS11400008M36008N1
|
Marítima
|
Excelente
|
|
Liméns
|
ÉS11400008M36008B1
|
Marítima
|
Excelente
|
|
Melide
|
ÉS11400008M36008K1
|
Marítima
|
Excelente
|
|
Menduíña
|
ÉS11400008M36008E1
|
Marítima
|
Excelente
|
|
Nerga
|
ÉS11400008M36008J1
|
Marítima
|
Excelente
|
|
Pinténs
|
ÉS11400008M36008M1
|
Marítima
|
Excelente
|
|
Rodeira
|
ÉS11400008M36008A1
|
Marítima
|
Excelente
|
|
Salgueirón
|
ÉS11400008M36008Ñ1
|
Marítima
|
Excelente
|
|
Vilariño
|
ÉS11400008M36008D1
|
Marítima
|
Excelente
|
|
Catoira
|
Rio Ulla-Doca (passeio marítimo)
|
ÉS11400010C36010A2
|
Continental
|
Excelente
|
|
Cerdedo-Cotobade
|
Rio Almofrei-Carballedo
|
ÉS11400012C36012A1
|
Continental
|
Excelente
|
|
Rio Almofrei-Poço Preto-Rebordelo
|
ÉS11400012C36012B1
|
Continental
|
Excelente
|
|
Rio Almofrei-Xesteira
|
ÉS11400012C36012D1
|
Continental
|
Excelente
|
|
Calvelo
|
ÉS11400012C36012E1
|
Continental
|
Excelente
|
|
Rio Cabanelas-Viascón
|
ÉS11400012C36012C1
|
Continental
|
Excelente
|
|
Covelo
|
Rio Tecido-Maceira
|
ÉS11400013C36013A1
|
Continental
|
Excelente
|
|
A Estrada
|
Porta Pousada
|
ÉS11400017C36017A1
|
Continental
|
Boa
|
|
O Grove
|
A Barcela
|
ÉS11400022M36022Ñ1
|
Marítima
|
Excelente
|
|
A Barrosa
|
ÉS11400022M36022E1
|
Marítima
|
Excelente
|
|
A Atirada
|
ÉS11400022M36022A4
|
Marítima
|
Excelente
|
|
Areia da Cruz
|
ÉS11400022M36022C1
|
Marítima
|
Excelente
|
|
Areia das Pipas
|
ÉS11400022M36022O1
|
Marítima
|
Excelente
|
|
Areia de Reboredo
|
ÉS11400022M36022N1
|
Marítima
|
Excelente
|
|
Areia Grande-O Grove
|
ÉS11400022M36022H1
|
Marítima
|
Excelente
|
|
Barreiriño
|
ÉS11400022M36022S1
|
Marítima
|
Excelente
|
|
Buraco da Londra
|
ÉS11400022M36022L1
|
Marítima
|
Excelente
|
|
Barreiro-Castiñeira
|
ÉS11400022M36022F1
|
Marítima
|
Excelente
|
|
Com Preto
|
ÉS11400022M36022R1
|
Marítima
|
Excelente
|
|
Farruco
|
ÉS11400022M36022M1
|
Marítima
|
Excelente
|
|
Lavaxeira
|
ÉS11400022M36022P1
|
Marítima
|
Excelente
|
|
Mexilloeira
|
ÉS11400022M36022I1
|
Marítima
|
Excelente
|
|
O Carreiro
|
ÉS11400022M36022G1
|
Marítima
|
Excelente
|
|
O Espinho
|
ÉS11400022M36022D1
|
Marítima
|
Excelente
|
|
O Portiño
|
ÉS11400022M36022T1
|
Marítima
|
Excelente
|
|
Põe-te da Toxa
|
ÉS11400022M36022J1
|
Marítima
|
Excelente
|
|
Raeiros-Paxareiro
|
ÉS11400022M36022B1
|
Marítima
|
Excelente
|
|
Runs
|
ÉS11400022M36022Q1
|
Marítima
|
Excelente
|
|
Seixeliño
|
ÉS11400022M36022K1
|
Marítima
|
Excelente
|
|
A Guarda
|
A Armona
|
ÉS11400023M36023E1
|
Marítima
|
Excelente
|
|
A Lamiña
|
ÉS11400023M36023F1
|
Marítima
|
Excelente
|
|
Areia Grande
|
ÉS11400023M36023D1
|
Marítima
|
Excelente
|
|
O Carreiro
|
ÉS11400023M36023B1
|
Marítima
|
Excelente
|
|
O Muíño
|
ÉS11400023M36023A1
|
Marítima
|
Excelente
|
|
A Illa de Arousa
|
Areia da Secada
|
ÉS11400901M36901C1
|
Marítima
|
Excelente
|
|
Camaxe-Vau
|
ÉS11400901M36901A1
|
Marítima
|
Excelente
|
|
Cabodeiro
|
ÉS11400901M36901D1
|
Marítima
|
Excelente
|
|
Vau-Pedreira
|
ÉS11400901M36901E1
|
Marítima
|
Excelente
|
|
Conserrado
|
ÉS11400901M36901J1
|
Marítima
|
Excelente
|
|
Lameira
|
ÉS11400901M36901I1
|
Marítima
|
Excelente
|
|
Salinas-Lavanqueira
|
ÉS11400901M36901L1
|
Marítima
|
Excelente
|
|
Xastelas
|
ÉS11400901M36901F1
|
Marítima
|
Excelente
|
|
Lalín
|
Rio Deza-Poço de Boi
|
ÉS11400024C36024A1
|
Continental
|
Excelente
|
|
A Lama
|
Rio Verdugo
|
ÉS11400025C36025A1
|
Continental
|
Excelente
|
|
Marín
|
Aguete
|
ÉS11400026M36026B1
|
Marítima
|
Excelente
|
|
Loira
|
ÉS11400026M36026A1
|
Marítima
|
Excelente
|
|
Mogor
|
ÉS11400026M36026C1
|
Marítima
|
Excelente
|
|
Portocelo
|
ÉS11400026M36026D1
|
Marítima
|
Excelente
|
|
Santo do Mar-A Coviña
|
ÉS11400026M36026E1
|
Marítima
|
Excelente
|
|
Moaña
|
A Borna
|
ÉS11400029M36029D1
|
Marítima
|
Excelente
|
|
A Ribeira
|
ÉS11400029M36029I1
|
Marítima
|
Excelente
|
|
A Xunqueira
|
ÉS11400029M36029A1
|
Marítima
|
Boa
|
|
Areal de Fontexelo
|
ÉS11400029M36029L1
|
Marítima
|
Excelente
|
|
Canaval
|
ÉS11400029M36029K1
|
Marítima
|
Excelente
|
|
Mosqueira
|
ÉS11400029M36029G1
|
Marítima
|
Excelente
|
|
Ninho do Corvo
|
ÉS11400029M36029J1
|
Marítima
|
Excelente
|
|
O Cocho
|
ÉS11400029M36029F1
|
Marítima
|
Excelente
|
|
O Com
|
ÉS11400029M36029B1
|
Marítima
|
Excelente
|
|
O Porto
|
ÉS11400029M36029E1
|
Marítima
|
Excelente
|
|
Sobreiro
|
ÉS11400029M36029H1
|
Marítima
|
Boa
|
|
Tirán-Videira
|
ÉS11400029M36029C1
|
Marítima
|
Excelente
|
|
Mondariz
|
Rio Tecido-O Vale
|
ÉS11400030C36030A3
|
Continental
|
Boa
|
|
Rio Tecido-Cernadela
|
ÉS11400030C36030B1
|
Continental
|
Excelente
|
|
Nigrán
|
América do Norte
|
ÉS11400035M36035A1
|
Marítima
|
Boa
|
|
Areia Fofa
|
ÉS11400035M36035E1
|
Marítima
|
Excelente
|
|
As Canas
|
ÉS11400035M36035F1
|
Marítima
|
Excelente
|
|
Madorra
|
ÉS11400035M36035C1
|
Marítima
|
Excelente
|
|
Panxón
|
ÉS11400035M36035B1
|
Marítima
|
Excelente
|
|
Patos
|
ÉS11400035M36035D1
|
Marítima
|
Excelente
|
|
Poio
|
A Canteira
|
ÉS11400041M36041C1
|
Marítima
|
Excelente
|
|
Areia da Barca-Covelo
|
ÉS11400041M36041O3
|
Marítima
|
Excelente
|
|
Cabeceira
|
ÉS11400041M36041B1
|
Marítima
|
Excelente
|
|
Campelo
|
ÉS11400041M36041M1
|
Marítima
|
Excelente
|
|
Chancelas
|
ÉS11400041M36041D1
|
Marítima
|
Excelente
|
|
Chancelas pequena
|
ÉS11400041M36041I1
|
Marítima
|
Excelente
|
|
Fontemaior
|
ÉS11400041M36041G1
|
Marítima
|
Excelente
|
|
Laño
|
ÉS11400041M36041F1
|
Marítima
|
Boa
|
|
Lourido
|
ÉS11400041M36041A1
|
Marítima
|
Excelente
|
|
Ouriceira
|
ÉS11400041M36041Ñ1
|
Marítima
|
Excelente
|
|
Padrón
|
ÉS11400041M36041N1
|
Marítima
|
Excelente
|
|
Raxó
|
ÉS11400041M36041H1
|
Marítima
|
Excelente
|
|
As Sinas
|
ÉS11400041M36041L1
|
Marítima
|
Excelente
|
|
Xiorto
|
ÉS11400041M36041K1
|
Marítima
|
Excelente
|
|
Ponte Caldelas
|
Rio Verdugo-A Calçada
|
ÉS11400043C36043A1
|
Continental
|
Excelente
|
|
Ponteareas
|
Rio Tecido-A Freixa I
|
ÉS11400042C36042B1
|
Continental
|
Suficiente
|
|
Rio Tecido-A Freixa II
|
ÉS11400042C36042C1
|
Continental
|
Suficiente
|
|
Rio Tecido-São Roque-Os Remédios
|
ÉS11400042C36042D1
|
Continental
|
Boa
|
|
Pontevedra
|
Rio Lérez
|
ÉS11400038C3603881
|
Continental
|
Nova
|
|
Rio Verdugo-Põe-te Sampaio
|
ÉS11400038C36038A1
|
Continental
|
Excelente
|
|
Redondela
|
Arealonga
|
ÉS11400045M36045A1
|
Marítima
|
Boa
|
|
Cesantes centro
|
ÉS11400045M36045B3
|
Marítima
|
Excelente
|
|
Cesantes direita
|
ÉS11400045M36045B2
|
Marítima
|
Excelente
|
|
Rande
|
ÉS11400045M36045C1
|
Marítima
|
Excelente
|
|
Ribadumia
|
Rio Umia-Cabanelas
|
ÉS11400046C36046A1
|
Continental
|
Excelente
|
|
Sanxenxo
|
A Atirada
|
ÉS11400051M36051S1
|
Marítima
|
Excelente
|
|
A Chama
|
ÉS11400051M36051Q1
|
Marítima
|
Excelente
|
|
Agra
|
ÉS11400051M36051M1
|
Marítima
|
Excelente
|
|
Areias direita
|
ÉS11400051M36051A2
|
Marítima
|
Excelente
|
|
Areias esquerda
|
ÉS11400051M36051A1
|
Marítima
|
Excelente
|
|
Areias Gordas
|
ÉS11400051M36051P1
|
Marítima
|
Excelente
|
|
Baltar
|
ÉS11400051M36051R1
|
Marítima
|
Excelente
|
|
Bascuas
|
ÉS11400051M36051N1
|
Marítima
|
Excelente
|
|
Canelas
|
ÉS11400051M36051G1
|
Marítima
|
Excelente
|
|
Caneliñas
|
ÉS11400051M36051F1
|
Marítima
|
Excelente
|
|
Espiñeiro
|
ÉS11400051M36051L1
|
Marítima
|
Excelente
|
|
Foxos
|
ÉS11400051M36051O1
|
Marítima
|
Excelente
|
|
Magor
|
ÉS11400051M36051Ñ1
|
Marítima
|
Excelente
|
|
Montalvo
|
ÉS11400051M36051I1
|
Marítima
|
Excelente
|
|
Nossa Senhora da Atirada
|
ÉS11400051M36051J1
|
Marítima
|
Excelente
|
|
Padeira
|
ÉS11400051M36051C1
|
Marítima
|
Excelente
|
|
Paxariñas
|
ÉS11400051M36051H1
|
Marítima
|
Excelente
|
|
Pragueira
|
ÉS11400051M36051K1
|
Marítima
|
Excelente
|
|
Silgar
|
ÉS11400051M36051D3
|
Marítima
|
Excelente
|
|
Soutomaior
|
Xunqueira
|
ÉS11400053M36053C1
|
Transição
|
Boa
|
|
Matilde
|
ÉS11400053M36053A1
|
Transição
|
Excelente
|
|
Muxeira
|
ÉS11400053M36053B1
|
Transição
|
Excelente
|
|
Tomiño
|
Rio Miño-Goián
|
ÉS11400054C36054A1
|
Continental
|
Excelente
|
|
Tui
|
Rio Miño-Areeiros
|
ÉS11400055M36055A2
|
Continental
|
Excelente
|
|
Rio Miño-Penhasco
|
ÉS11400055M36055B1
|
Continental
|
Excelente
|
|
Vigo
|
Mourisca
|
ÉS11400057M36057M1
|
Continental
|
Excelente
|
|
Ponta
|
ÉS11400057M36057N1
|
Marítima
|
Excelente
|
|
O Sobreiro
|
ÉS11400057M36057S1
|
Marítima
|
Excelente
|
|
Argazada
|
ÉS11400057M36057W1
|
Marítima
|
Excelente
|
|
Calzoa esquerda
|
ÉS11400057M36057F1
|
Marítima
|
Excelente
|
|
Calzoa direita-Foz
|
ÉS11400057M36057F2
|
Marítima
|
Excelente
|
|
Canido
|
ÉS11400057M36057C1
|
Marítima
|
Excelente
|
|
Carracido (Ilhas Cíes)
|
ÉS11400057M36057P1
|
Marítima
|
Excelente
|
|
Faixa
|
ÉS11400057M36057Q1
|
Marítima
|
Excelente
|
|
Figueiras (Ilhas Cíes)
|
ÉS11400057M36057O1
|
Marítima
|
Excelente
|
|
Fontaíña
|
ÉS11400057M36057E1
|
Marítima
|
Excelente
|
|
Fontes
|
ÉS11400057M36057K1
|
Marítima
|
Excelente
|
|
Fortiñón
|
ÉS11400057M36057A1
|
Marítima
|
Excelente
|
|
Mende
|
ÉS11400057M36057U1
|
Marítima
|
Excelente
|
|
O Adro
|
ÉS11400057M36057V1
|
Marítima
|
Excelente
|
|
O Portiño
|
ÉS11400057M36057R1
|
Marítima
|
Excelente
|
|
O Vau-Baluarte
|
ÉS11400057M36057D1
|
Marítima
|
Excelente
|
|
Xunqueiro
|
ÉS11400057M36057B1
|
Marítima
|
Excelente
|
|
Rodas (Ilhas Cíes)
|
ÉS11400057M36057Ñ1
|
Marítima
|
Excelente
|
|
Samil centro
|
ÉS11400057M36057H3
|
Marítima
|
Excelente
|
|
Samil direita
|
ÉS11400057M36057H4
|
Marítima
|
Excelente
|
|
Samil esquerda
|
ÉS11400057M36057H2
|
Marítima
|
Excelente
|
|
Santa Baia
|
ÉS11400057M36057L1
|
Marítima
|
Excelente
|
|
Tombo do Gato
|
ÉS11400057M36057J1
|
Marítima
|
Excelente
|
|
Toralla
|
ÉS11400057M36057T1
|
Marítima
|
Excelente
|
|
Vila de Cruces
|
Rio Deza-Área Recreativa A Carixa.
|
ÉS11400059C36059A1
|
Continental
|
Boa
|
|
Vilaboa
|
Areeiro
|
ÉS11400058M36058B1
|
Marítima
|
Excelente
|
|
Deilán
|
ÉS11400058M36058A1
|
Marítima
|
Excelente
|
|
Forno do Qual
|
ÉS11400058M36058C1
|
Transição
|
Excelente
|
|
Vilagarcía de Arousa
|
A Concha
|
ÉS11400060M36060A1
|
Marítima
|
Boa
|
|
A Covacha
|
ÉS11400060M36060F1
|
Marítima
|
Excelente
|
|
Campanario
|
ÉS11400060M36060C1
|
Marítima
|
Excelente
|
|
Canelas
|
ÉS11400060M36060D1
|
Marítima
|
Excelente
|
|
Compostela
|
ÉS11400060M36060B1
|
Marítima
|
Excelente
|
|
Preguntoiro
|
ÉS11400060M36060E1
|
Marítima
|
Boa
|
|
Vilanova de Arousa
|
Igreja-Braña
|
ÉS11400061M36061P3
|
Marítima
|
Excelente
|
|
As Patiñas
|
ÉS11400061M36061B3
|
Marítima
|
Excelente
|
|
Cavalgada
|
ÉS11400061M36061J1
|
Marítima
|
Excelente
|
|
Castelete
|
ÉS11400061M360361I1
|
Marítima
|
Excelente
|
|
Com da Mina
|
ÉS11400061M36061L1
|
Marítima
|
Excelente
|
|
Corón-Borreiros
|
ÉS11400061M36061L2
|
Marítima
|
Excelente
|
|
Mosqueiro-Poza da Vila
|
ÉS11400061M36061L3
|
Marítima
|
Excelente
|
|
Passagem-O Bote
|
ÉS11400061M36061L4
|
Marítima
|
Excelente
|
|
As Sinas-Poço de Mar
|
ÉS11400061M36061L5
|
Marítima
|
Excelente
|
|
O Bornal-O Fuciño do Porco
|
ÉS11400061M36061L6
|
Marítima
|
Excelente
|
|
O Torrão
|
ÉS11400061M36061L7
|
Marítima
|
Excelente
|
ANEXO II
Catálogo de meios e recursos
O Catálogo de meios e recursos é o correspondente ao Plano territorial de emergências da Galiza (Platerga).
Além disso, com carácter anual, previamente ao início da campanha de Verão, actualiza-se o catálogo de serviços públicos de prevenção e socorrismo, serviço horário e praias que contam com o ele.
ANEXO III
Critérios para a análise de risco em praias
Para a classificação das zonas de banho censadas como categoria 1, 2 ou 3, considerar-se-ão os seguintes factores:
a) Afluencia de pessoas nas datas de máxima concorrência.
b) Histórico de incidências registadas.
c) Grau de urbanização.
d) Condicionar habituais da água.
e) Características físicas e contorno da praia/rio.
f) Actividades desportivas e de recreio que se realizam. Balizamento em zonas de banho.
Para o cálculo do risco, tomar-se-á a afluencia de público na praia ou trechos de praia iguais ou superiores a 500 metros, nas datas de máximo uso anual.
a) Afluencia.
|
Afluencia
|
Qualificação
|
|
Menos de 10 metros cadrar por pessoa ou trechos de praia ou outra zona de banho com um número de pessoas utentes igual ou superior a 2.000 numa superfície de vinte mil metros quadrados
|
Alta
|
|
Entre 10 e 60 metros cadrar por pessoa ou trechos de praia ou outra zona de banho com um número de pessoas utentes igual ou superior a 350 e menor de 2.000 pessoas numa superfície de vinte mil metros quadrados
|
Média
|
|
Mais de 60 metros cadrar por pessoa ou trechos de praia ou outra zona de banho com um número de pessoas utentes inferior a 350 numa superfície de vinte mil metros quadrados
|
Baixa
|
b) Histórico de incidências registadas.
Atendendo às incidências dos últimos cinco anos de incidentes graves e muito graves, percebendo como graves aqueles que puseram em perigo a vida das pessoas ou a sua integridade física e muito graves aqueles incidentes com resultado de morte.
|
Incidências registadas nos últimos 5 anos
|
Valor
|
|
Um ou mais incidentes muito graves nos últimos 5 anos
|
5
|
|
Um ou mais incidentes graves
|
3
|
|
Nenhum acidente grave nem muito grave
|
0
|
c) Grau de urbanização.
Atendendo ao tipo de praia, urbana, semiurbana ou isolada, considerar-se-á:
|
Grau de urbanização
|
Valor
|
|
Urbana
|
5
|
|
Semiurbana
|
3
|
|
Isolada
|
0
|
d) Condições habituais da água. Condições habituais do mar.
Em função das condições de ondas e/ou a existência de correntes que possam afectar a segurança das pessoas utentes.
|
Condições habituais da água
|
Valor
|
|
Existem habitualmente ondas de mais de 1 m ou correntes fortes
|
5
|
|
Existem ondas de altura superior a 0,5 m ou correntes que podem afectar a bañistas
|
3
|
|
Mar em calma ou condições de correntes que não podem afectar os bañistas
|
0
|
e) Características físicas, contorno da praia ou da zona de banho.
Avaliar-se-á a repercussão que o contorno pode ter sobre a segurança das pessoas utentes e a facilidade de acesso aos médios de atenção às emergências.
|
Características físicas, contorno, acessos
|
Valor
|
|
Com perigos acrescentados, dificultai das vias de acesso e evacuação, só acessível com meios aéreos ou marítimos
|
5
|
|
Com perigos acrescentados e acessibilidade com veículo TT ou a pé
|
3
|
|
Com perigos acrescentados sem dificuldade de acesso
|
1
|
|
Sem perigos acrescentados bom acesso
|
0
|
f) Actividades desportivas e de lazer que se realizam e balizamento em zonas de banho.
Avaliar-se-á o risco que supõe a realização de actividades desportivas para as pessoas que as realizam e para os demais utentes.
|
Actividades desportivas e de lazer na praia e na zona de banho
|
Valor
|
|
Coexiste actividade náutica, desportiva e de banho e não há balizamento nem sinalização de sectores desportivos
|
5
|
|
Coexiste actividade náutica, desportiva e de banho e não há balizamento mas sim sinalização de sectores desportivos
|
3
|
|
Coexiste actividade náutica, desportiva e de banho mas há balizamento e não sinalização de sectores desportivos
|
1
|
|
Coexiste actividade náutica, desportiva e de banho e há balizamento e sinalização de sectores desportivos
|
0
|
A perigosidade da praia será a média aritmética dos factores excepto a afluencia, estabelecendo que:
– Se o valor se encontra entre 4 e 5, a perigosidade será alta.
– Se o valor se encontra entre 2 e 4, a perigosidade será média.
– Se o valor é menor de 2, a perigosidade será baixa.
Atendendo a estes factores, para as praias em que o uso não esteja proibido se estabelecem as seguintes categorias:
Categoria 1.
Praias com uma afluência maciça durante a época estival e/ou perigosidade alta.
Categoria 2.
Praias com afluencia moderada e perigosidade média ou baixa.
Categoria 3.
Praias com baixa afluencia e perigosidade média ou baixa.
|
|
Perigosidade
|
|
Alta
|
Média
|
Baixa
|
|
Afluencia
|
Alta
|
1
|
1
|
1
|
|
Média
|
1
|
2
|
2
|
|
Baixa
|
2
|
3
|
3
|
ANEXO IV
Procedimentos de comunicação
|
COMUNICAÇÕES ORDINÁRIAS DO SERVIÇO PÚBLICO DE PREVENÇÃO E SOCORRISMO DA PRAIA. ABERTURA, ENCERRAMENTO, INCIDENTES REGISTADOS NO DIA
|
|
1. ENTRADA PRAIA
|
|
Canal: APLICAÇÃO Sapraga
Quando: ao início do turno
Comunica: Abertura da praia
Estado da mar, bandeira
Condições meteorológicas
Nº socorristas de serviço e horário previsto
|
|
2. ENCERRAMENTO DA PRAIA
|
|
Canal: APLICAÇÃO Sapraga
Quando: ao finalizar o serviço
Comunica: Encerramento da praia
Incidentes registados no dia tipificar
|
|
COMUNICAÇÕES EXTRAORDINÁRIAS DO SERVIÇO PÚBLICO DE PREVENÇÃO E SOCORRISMO DA PRAIA. INCIDENTE GRAVE OU MUITO GRAVE
|
|
Canal: telefone 112
Quando: ao detectar um incidente grave ou muito grave, ou por evolução desfavorável de uma incidência:
Comunica: Tipo de incidente
Nº de vítimas
Estado das vítimas
Primeiras actuações
Meios necessários, se for o caso
Estado da mar, se for o caso
Mantém aberto canal de comunicação com o CIAE112
|
ANEXO V
Elementos informativos nas praias
Bandeiras.
1. Gerais.
As bandeiras gerais identificam, com carácter geral, o tipo de praia e, eventualmente, determinam as condições de segurança para o banho. Tais bandeiras são as seguintes:
a) De cor vermelha: utilizar-se-á com carácter permanente para sinalizar as praias classificadas como de uso proibido.
b) De cor amarela: utilizar-se-á com carácter permanente para sinalizar as praias classificadas como perigosas.
c) De cor verde: utilizar-se-á com carácter permanente para sinalizar as praias classificadas como livres.
Nas praias classificadas como livres e perigosas poderá substituir-se temporariamente a cor da bandeira geral habitual que corresponda à sua classificação, com o fim de adecuar o uso às condições de segurança para o banho existentes em cada momento, atendendo ao estado do mar, correntes, meteorologia ou outras circunstâncias extraordinárias que conxunturalmente se apresentem, tais como contaminação biológica e química.
A bandeira vermelha que eventualmente possa utilizar-se em tais praias comportará a proibição do banho nelas, ainda que tal proibição não afectará necessariamente a prática de determinados desportos ou a realização de competições ou exibições náuticas por parte de desportistas federados, nem os treinos de equipas profissionais de resgate e socorrismo, cuja prática poderá permitir-se quando o seu exercício não suponha um grave risco para a vinda humana e conte com elementos e medidas adequadas de prevenção e protecção. Tal circunstância deverá sinalizar mediante a bandeira complementar correspondente, que deverá dispor-se debaixo da bandeira vermelha, conjuntamente no mesmo mastro. Em todo o caso deverão recolher-se no correspondente plano de prevenção e segurança, com carácter geral, as circunstâncias e condições em que se autorizam determinadas práticas desportivas náuticas.
A bandeira amarela que eventualmente possa utilizar nas praias livres comportará a adopção de determinadas limitações e restrições quanto ao banho, assim como a adopção das medidas de segurança que em cada caso se considerem adequadas.
As bandeiras gerais terão forma rectangular, de um metro e médio de alto por um metro de comprido, situadas sobre mastros que sobresaian da terra no mínimo três metros e perfeitamente visíveis desde todos os acessos às praias.
Uma mesma praia pode mostrar simultaneamente bandeiras de diferente cor em função da área de banho.
2. Complementares.
a) De zonificación de actividade da praia: quadros brancos e pretos tipo tabuleiro de xadrez.
Informam as pessoas utentes das actividades náutico-desportivas da localização e largura do canal de uso exclusivo para a navegação, e de outras actividades incompatíveis com o banho, e alertam as pessoas utentes da praia da delimitação da sua zona e dos perigos inherentes às actividades do canal.
Sinalizam, a ambos os lados, o início do canal de acesso aos sectores restringidos à navegação e à prática de actividades náutico-desportivas.
A forma tem que ser rectangular e de um mínimo de 1 metro de largo por 1,5 metros de comprido; o quadro tem que ser de 0,50 m por 0,75 m.
b) Posto sem vigilância: laranja.
Informa todas as pessoas utentes da praia de que a equipa de salvamento não está disponível ou não está operativo porque recebeu o aviso de que uma ou mais pessoas se extraviaram ou se produziu uma circunstância de gravidade parecida, e avisa todos os utentes da praia da nova situação. A forma tem que ser rectangular, de 1 metro de largo por 1,5 metros de comprido.
Situar-se-á no posto ou postos de vigilância em que se produza esta circunstância.
c) Posto de socorro e primeiros auxílios: utilizar-se-á a cruz branca sobre fundo vermelho. Assinalará a localização exacta do posto de primeiros auxílios. A cruz branca figurará no centro da bandeira e ocupará um 50 % da superfície. A forma da bandeira tem que ser rectangular, de 1 metro de largo por 1,5 metros de comprido.
d) Medusas: fundo branco e debuxo de duas medusas cor lila.
Alerta as pessoas utentes da praia da presença de medusas em número suficiente para que se adoptem as medidas preventivas e de segurança adequadas.
A forma tem que ser rectangular, de 1 metro de largo por 1,5 metros de comprido.
Cartazes informativos.
Colocará em cada praia em sítio visível, especialmente nos acessos habituais, um cartaz ou cartazes com a descrição gráfica, na qual se expressem, ao menos de maneira sucinta, as seguintes informações:
a) Descrição gráfica da praia e do seu código de identificação, assim como a sua sectorización e classificação como livre, perigosa ou de uso proibido, de dar-se o caso.
b) O significado das bandeiras e as instruções que se considerem convenientes em previsão de acidentes.
c) Indicação do telefone de emergências 1-1-2.
d) A localização dos postos de vigilância e primeiros auxílios, quando for o caso.
e) As recomendações gráficas para evitar riscos em relação com a utilização da praia.
f) As épocas e horários dos serviços de prevenção e socorrismo, quando for o caso.
ANEXO VI
Recomendações de meios mínimos com que devem contar as praias
Praias de categoria 1 e 2.
Recomenda-se que as praias de categoria 1 e 2 contem ao menos com os seguintes meios materiais:
a) Um cartaz informativo para cada acesso.
b) Torre de vigilância.
c) Bandeiras de sinalização.
d) Tabuleiro espiñal com cinchas e inmobilizadores de cabeça (dama de Elche).
e) Uma embarcação de auxílio (pode ser partilhada com praias contínuas ou da mesma unidade morfológica).
f) Equipa de salvamento: flotadores de salvamento para cada socorrista (torpedos, floppy, tubo de resgate...), corda guia individual de salvamento, acarretes de salvamento, aletas e lentes para cada socorrista, chalecos salvavidas, tirantes de salvamento e apitos para cada socorrista.
g) Desfibrilador semiautomático.
h) Uma equipa de oxixenoterapia portátil com respiratório manual de bola autoinflable com bolsa reservorio e cánulas Guedel de todas as medidas, e filtro HEPA para colocação entre máscara e bola, ademais de garrafa de oxíxeno de recambio.
i) Uma caixa de primeiros auxílios com as características estabelecidas pela autoridade competente em matéria de sanidade.
k) Comunicações: telefonia e dados para comunicações com o CIAE112 e TETRA, se é o caso, que serão complementadas com comunicações próprias no areal.
l) Sistema de megafonía.
m) Material para sinalizar zonas de banho (cartazes, boias e dispositivos para ver a direcção do vento).
n) Prismáticos.
Praias de categoria 3.
Nas praias de categoria 3, a pessoa coordenador do serviço determinará, em função das circunstâncias concorrentes, a composição do equipamento material necessário.
Contudo, naquelas praias em que não haja equipa humano tem que haver, no mínimo, um cartaz informativo que indique que se trata de uma praia não vigiada e recomendações preventivas.
ANEXO VII
Conteúdo mínimo do Plano de prevenção e segurança da praia
A seguir recolhe-se o conteúdo mínimo que deve ter o Plano de prevenção e segurança de praia:
Identificação da praia.
Descrever-se-á a informação relativa à praia, que servirá também para actualizar a Guia de praias do MITECO:
• Nome da praia, cala ou porção de costa em estudo, nomes alternativos.
• Comprimento da praia e largura média (em metros).
• Localização física (limites, localização e coordenadas geográficas).
• Grau de ocupação, proximidade de núcleos urbanos.
• Se apresenta passeio marítimo, se apresenta vegetação.
• Acessos à praia, acessos para deficientes, acessos para os veículos de emergência.
• Tipo de praia, classificação, composição...
• Vegetação, espaço natural protegido...
• Perfil da praia (disipativa, intermédia ou reflectiva).
• Perfil de acreção ou de Verão –pendente mais forte– perfil de erosão ou de tormenta ou perfil de Inverno –pendente mais suave–.
• Condições de banho, distância da zona de ruptura da onda em relação com a beira, ventos dominantes, direcção de incidência das ondas e componentes do vento.
• Pendente da praia, presença de ripples de fundo, barras mergulhadas ou fossos. Obstáculos semimergullados ou mergulhados.
• Correntes, fluxos de água.
• Acidentes geográficos: espigóns.
• Portos, ilhas, baixas ou qualquer variação da geografia terrestre ou marinha da praia.
• Elementos adicionais: balizamento, zona de fondeo, embarcadoiros/docas.
• Serviços da praia: passarelas para pessoas com dificuldades motoras, telefones, duchas, aseos, alugueres, quioscos/balneares, zonas de submarinismo, de surf ou desportivas, varadoiros...
• Segurança: mastros de bandeiras, torres e postos de vigilância.
• Catalogação da praia.
Esta epígrafe virá acompanhada de um plano onde se identifiquem os elementos descritos.
Identificação do prestatario do SPS: para aquelas praias que tenham SPS, indicar-se-á se é de gestão autárquica, concesssionário e a identificação do responsável autárquico.
Análise de riscos e elementos vulneráveis.
Descrição dos principais elementos de risco que se encontrem tanto na praia como na sua contorna e que circunstancialmente os possam afectar. Ter-se-á em conta, ao menos, a configuração da praia, mudanças bruscas de profundidade, marés, correntes, ondas, ventos, tipo de uso, grau de utilização, actividades de risco, comportamentos e povoações ou grupos mais vulneráveis.
Esta epígrafe virá acompanhada de um plano onde se identifiquem os elementos vulneráveis e os riscos, se é o caso.
Meios humanos e materiais.
Detalhar-se-ão os meios humanos (socorristas, supervisores, coordenador...), turnos de trabalho, balizamento, cartazes informativos, meios de intervenção, meios de comunicação, meios sanitários, material de resgate, veículos, embarcações, etc. com que conta a praia.
Virá acompanhado de um plano que identifique a localização destes médios.
Procedimentos de actuação.
Dever-se-á indicar o sistema de alerta, as tácticas operativas de vigilância nas torres e postos de vigilância, de prestação de primeiros auxílios na praia e intervenções aquáticas, assim como a coordinação existente entre os serviços de emergência. Recolher-se-á também a reordenação da equipa humana para restabelecer a vigilância do serviço apesar da emergência. Reflectir-se-ão as actividades preventivas, de vigilância e de salvamento.
No mínimo ter-se-ão em conta as seguintes situações: afogamento (fatal e não fatal), quadros convulsivos (epilepsia, ataque histérico, convulsão febril), intoxicação (drogas, álcool, estupefacientes), lesões produzidas por calor (insolación, golpe de calor, queimadura), lesões produzidas por frio (hidrocución, hipotermia), obstruição de via aérea, picada (peixe, insecto, outros animais), transtorno circulatorio (síncope, hemorraxia, paragem cardíaca), traumatismo (cranio-encefálico, coluna vertebral, escordadura, luxación, fractura, contusión, ferida), pessoas perdidas, problemas de segurança cidadã. Além disso, estabelecer-se-ão procedimentos de comunicações, de mudança de cor de bandeira, de intervenção/actuação.
Implantação e manutenção.
Especificar-se-á a programação e o conteúdo das sessões de formação e treino do pessoal de salvamento, assim como as actividades de difusão, avaliação e revisões do plano de prevenção e segurança que se vão efectuar.
Os meios materiais serão submetidos às revisões de manutenção e uso estabelecidas nas disposições legais ou regulamentares vigentes, assim como as estabelecidas pelo fabricante e/ou distribuidor. Estas operações ficarão reflectidas no livro de registro de actividades.
Efectuar-se-á, ao menos uma vez ao ano, no período de máxima afluencia, um simulacro de emergência geral, do qual se deduzirão as conclusões precisas encaminhadas a alcançar uma maior efectividade e melhora do plano. Comunicar-se-á com antelação à direcção geral competente em matéria de emergências a programação dos simulacros para realizar com suficiente antelação.
Se se produz uma emergência na praia como consequência da qual se ocasionem vítimas mortais, investigar-se-ão as suas causas, analisar-se-á o comportamento das pessoas e as equipas de intervenção e adoptar-se-ão as medidas correctoras necessárias para tentar evitar que possa repetir-se.
ANEXO VIII
Estimação da classificação das zonas de banho
A seguir apresenta-se a classificação das zonas de banho para o ano 2021. A estimação fez com a informação da Guia de Praias do Ministério de Transição Ecológica y Repto Demográfico, a informação do sistema Náyade, os dados de incidências que constam no repositorio do CIAE112, assim como a informação recolhida na fase de consultas prévias à aprovação do plano.
A classificação deve ser actualizada todos os anos antes da temporada de Verão, estando facultado o Comité Assessor do presente plano para a sua actualização sem necessidade de uma tramitação do plano.
https://www.miteco.gob.és/és costas/serviços/guia-playas/default.aspx
https://nayadeciudadano.msssi.és/Splayas/ciudadano/ciudadanoZonaAction.de o
|
Província
|
Câmara municipal
|
Nome zona de banho
|
Outros nomes da zona de banho
|
Categoria
|
Afluencia
|
Perigrosidade
|
|
Corunha (A)
|
Ames
|
Rio Tambre Ames
|
Tapia
|
1
|
Alta
|
Baixa
|
|
Corunha (A)
|
Ares
|
Praia Ares
|
Ares
|
2
|
Média
|
Baixa
|
|
Corunha (A)
|
Ares
|
Praia Chanteiro
|
Chanteiro
|
2
|
Média
|
Baixa
|
|
Corunha (A)
|
Ares
|
Praia Raso-Seselle
|
Raso-Seselle
|
2
|
Média
|
Baixa
|
|
Corunha (A)
|
Arteixo
|
Praia A Hucha
|
A Hucha
|
1
|
Alta
|
Baixa
|
|
Corunha (A)
|
Arteixo
|
Praia A Molho
|
O Molho, Repibelo-Molho
|
2
|
Média
|
Baixa
|
|
Corunha (A)
|
Arteixo
|
Praia Alva-Sabón
|
Alva-Sabón
|
2
|
Média
|
Baixa
|
|
Corunha (A)
|
Arteixo
|
Praia Areia Grande de Suevos
|
Areia Grande de Suevos
|
2
|
Média
|
Baixa
|
|
Corunha (A)
|
Arteixo
|
Praia Barrañán
|
Barrañán
|
1
|
Alta
|
Alta
|
|
Corunha (A)
|
Arteixo
|
Praia Combouzas
|
Combouzas
|
1
|
Alta
|
Média
|
|
Corunha (A)
|
Arteixo
|
Praia O Reiro
|
O Reiro
|
2
|
Média
|
Baixa
|
|
Corunha (A)
|
Arteixo
|
Praia Porto de Suevos
|
Porto de Suevos
|
2
|
Média
|
Baixa
|
|
Corunha (A)
|
Arteixo
|
Praia Valcobo
|
Valcobo
|
1
|
Alta
|
Alta
|
|
Corunha (A)
|
Bergondo
|
Praia Gandarío
|
Gandarío
|
1
|
Alta
|
Baixa
|
|
Corunha (A)
|
Bergondo
|
Praia O Pedrido
|
O Pedrido
|
1
|
Alta
|
Média
|
|
Corunha (A)
|
Boiro
|
Praia Barraña
|
Barraña
|
1
|
Alta
|
Baixa
|
|
Corunha (A)
|
Boiro
|
Praia Barraña Saltiño
|
Barraña Saltiño
|
1
|
Alta
|
Baixa
|
|
Corunha (A)
|
Boiro
|
Praia Carragueiros
|
Carragueiros
|
1
|
Alta
|
Baixa
|
|
Corunha (A)
|
Boiro
|
Praia Ladeira do Chazo
|
Ladeira do Chazo
|
2
|
Média
|
Baixa
|
|
Corunha (A)
|
Boiro
|
Praia Mañóns
|
Mañóns
|
2
|
Média
|
Baixa
|
|
Corunha (A)
|
Boiro
|
Praia Piñeirón
|
Piñeirón
|
2
|
Média
|
Baixa
|
|
Corunha (A)
|
Boiro
|
Praia Portomouro
|
Portomouro
|
3
|
Baixa
|
Baixa
|
|
Corunha (A)
|
Boiro
|
Praia Retorta
|
Retorta
|
1
|
Alta
|
Baixa
|
|
Corunha (A)
|
Boiro
|
Praia Ribeira Grande
|
Ribeira Grande
|
3
|
Baixa
|
Baixa
|
|
Corunha (A)
|
Cabana de Bergantiños
|
Praia Rebordelo
|
Sem especificar
|
2
|
Média
|
Baixa
|
|
Corunha (A)
|
Cabanas
|
Praia A Magdalena
|
A Magdalena
|
1
|
Alta
|
Baixa
|
|
Corunha (A)
|
Cabanas
|
Praia Chamoso
|
Chamoso
|
3
|
Baixa
|
Baixa
|
|
Corunha (A)
|
Camariñas
|
Praia A Areiña Branca
|
A Areiña Branca
|
3
|
Baixa
|
Baixa
|
|
Corunha (A)
|
Camariñas
|
Praia Areia Comprida-Camariñas
|
Areia Comprida
|
3
|
Baixa
|
Baixa
|
|
Corunha (A)
|
Camariñas
|
Praia Arou
|
Arou
|
1
|
Alta
|
Média
|
|
Corunha (A)
|
Camariñas
|
Praia Lingunde
|
Lingunde
|
2
|
Média
|
Baixa
|
|
Corunha (A)
|
Camariñas
|
Praia Lobeiras
|
Lobeiras
|
3
|
Baixa
|
Baixa
|
|
Corunha (A)
|
Camariñas
|
Praia O Ariño
|
O Ariño
|
1
|
Alta
|
Baixa
|
|
Corunha (A)
|
Camariñas
|
Praia O Lago-Camariñas
|
O Lago
|
3
|
Baixa
|
Baixa
|
|
Corunha (A)
|
Carballo
|
Praia Arnados
|
Sem especificar
|
1
|
Alta
|
Média
|
|
Corunha (A)
|
Carballo
|
Praia Pedra do Sal
|
Pedra do Sal
|
2
|
Média
|
Média
|
|
Corunha (A)
|
Carballo
|
Praia Razo
|
Razo
|
1
|
Alta
|
Alta
|
|
Corunha (A)
|
Carballo
|
Praia Ria de Baldaio
|
Ria de Baldaio
|
1
|
Alta
|
Baixa
|
|
Corunha (A)
|
Carballo
|
Praia Saíñas
|
Baldaio, Praia Baldaio
|
1
|
Alta
|
Alta
|
|
Corunha (A)
|
Cariño
|
Praia Basteira
|
Basteira
|
2
|
Média
|
Média
|
|
Corunha (A)
|
Cariño
|
Praia Figueiras
|
Figueiras
|
1
|
Alta
|
Baixa
|
|
Corunha (A)
|
Cariño
|
Praia For-nos
|
For-nos
|
1
|
Alta
|
Baixa
|
|
Corunha (A)
|
Cariño
|
Praia Peiral
|
Peiral
|
1
|
Alta
|
Média
|
|
Corunha (A)
|
Carnota
|
Praia A Insuela
|
A Insuela
|
3
|
Baixa
|
Baixa
|
|
Corunha (A)
|
Carnota
|
Praia Ardeleiro
|
Ardeleiro
|
3
|
Baixa
|
Baixa
|
|
Corunha (A)
|
Carnota
|
Praia Areia Blanca
|
Areia Branca
|
3
|
Baixa
|
Baixa
|
|
Corunha (A)
|
Carnota
|
Praia Caldebarcos
|
Caldebarcos
|
3
|
Baixa
|
Baixa
|
|
Corunha (A)
|
Carnota
|
Praia Corna Becerra
|
Corna Becerra
|
3
|
Baixa
|
Média
|
|
Corunha (A)
|
Carnota
|
Praia Lariño-Carnota
|
Lariño
|
2
|
Média
|
Baixa
|
|
Corunha (A)
|
Carnota
|
Praia Mar de Lira
|
Mar de Lira
|
2
|
Média
|
Baixa
|
|
Corunha (A)
|
Carnota
|
Praia Porto Cubelo
|
Porto Cubelo
|
3
|
Baixa
|
Baixa
|
|
Corunha (A)
|
Carnota
|
Praia Porto Quilmas
|
Porto Quilmas
|
3
|
Baixa
|
Baixa
|
|
Corunha (A)
|
Carnota
|
Praia São Mamede (Boca do Rio)-Carnota
|
São Mamede (Boca do Rio)-Carnota
|
2
|
Média
|
Baixa
|
|
Corunha (A)
|
Carnota
|
Praia São Pedro-Carnota
|
São Pedro
|
3
|
Baixa
|
Média
|
|
Corunha (A)
|
Cedeira
|
Praia Areia Comprida-Cedeira
|
Areia Comprida
|
1
|
Alta
|
Baixa
|
|
Corunha (A)
|
Cedeira
|
Praia Magdalena
|
Magdalena
|
1
|
Alta
|
Baixa
|
|
Corunha (A)
|
Cee
|
Praia Estorde
|
Estorde
|
2
|
Média
|
Baixa
|
|
Corunha (A)
|
Cee
|
Praia Gures
|
Gures
|
3
|
Baixa
|
Baixa
|
|
Corunha (A)
|
Corcubión
|
Praia Quenxe
|
Raposiños
|
1
|
Alta
|
Baixa
|
|
Corunha (A)
|
Corcubión
|
Praia Santa Isabel
|
Santa Isabel
|
1
|
Alta
|
Baixa
|
|
Corunha (A)
|
Corunha (A)
|
Praia As Chamas
|
As Chamas
|
1
|
Alta
|
Baixa
|
|
Corunha (A)
|
Corunha (A)
|
Praia Matadero
|
Matadero
|
1
|
Alta
|
Média
|
|
Corunha (A)
|
Corunha (A)
|
Praia Orzán
|
Orzán
|
1
|
Alta
|
Alta
|
|
Corunha (A)
|
Corunha (A)
|
Praia Oza-Lazareto
|
Oza-Lazareto
|
1
|
Alta
|
Baixa
|
|
Corunha (A)
|
Corunha (A)
|
Praia Riazor
|
Riazor
|
1
|
Alta
|
Alta
|
|
Corunha (A)
|
Corunha (A)
|
Praia San Amaro
|
San Amaro
|
1
|
Alta
|
Média
|
|
Corunha (A)
|
Dumbría
|
Praia Ézaro
|
Ézaro
|
1
|
Alta
|
Média
|
|
Corunha (A)
|
Fene
|
Praia Almieiras
|
Almieiras
|
3
|
Baixa
|
Baixa
|
|
Corunha (A)
|
Fene
|
Praia Cuido
|
Cuido
|
2
|
Média
|
Baixa
|
|
Corunha (A)
|
Fene
|
Praia Maniños
|
Maniños
|
3
|
Baixa
|
Baixa
|
|
Corunha (A)
|
Fene
|
Praia Rio Sandeu
|
Rio Sandeu
|
3
|
Baixa
|
Baixa
|
|
Corunha (A)
|
Ferrol
|
Praia A Fragata
|
A Fragata
|
1
|
Alta
|
Média
|
|
Corunha (A)
|
Ferrol
|
Praia A Graña
|
A Graña
|
2
|
Média
|
Baixa
|
|
Corunha (A)
|
Ferrol
|
Praia Cariño
|
Cariño
|
2
|
Média
|
Baixa
|
|
Corunha (A)
|
Ferrol
|
Praia de Caranza
|
Sem especificar
|
1
|
Alta
|
Média
|
|
Corunha (A)
|
Ferrol
|
Praia Doniños
|
Doniños
|
1
|
Alta
|
Alta
|
|
Corunha (A)
|
Ferrol
|
Praia Esmelle
|
Esmelle
|
1
|
Alta
|
Baixa
|
|
Corunha (A)
|
Ferrol
|
Praia O Vilar-Ferrol
|
O Vilar
|
2
|
Média
|
Baixa
|
|
Corunha (A)
|
Ferrol
|
Praia Pareixal (Cova)
|
Cobas, Praia Cobas, Cova
|
1
|
Alta
|
Média
|
|
Corunha (A)
|
Ferrol
|
Praia Ponzos
|
Ponzos
|
2
|
Média
|
Baixa
|
|
Corunha (A)
|
Ferrol
|
Praia São Felipe
|
São Felipe
|
2
|
Média
|
Baixa
|
|
Corunha (A)
|
Ferrol
|
Praia São Xurxo
|
São Xurxo
|
1
|
Alta
|
Média
|
|
Corunha (A)
|
Ferrol
|
Praia Santa Comba
|
Santa Comba
|
1
|
Alta
|
Baixa
|
|
Corunha (A)
|
Fisterra
|
Praia Corveiro
|
Corveiro
|
3
|
Baixa
|
Baixa
|
|
Corunha (A)
|
Fisterra
|
Praia de Sardiñeiro
|
Sem especificar
|
3
|
Baixa
|
Média
|
|
Corunha (A)
|
Fisterra
|
Praia Langosteira
|
Langosteira
|
2
|
Média
|
Baixa
|
|
Corunha (A)
|
Fisterra
|
Praia Riveira
|
Praia do Rosto, Riveira
|
2
|
Média
|
Baixa
|
|
Corunha (A)
|
Laxe
|
Praia Arnado-Boaño-Trava
|
Arnado-Boaño-Trava
|
3
|
Baixa
|
Baixa
|
|
Corunha (A)
|
Laxe
|
Praia Laxe
|
Laxe
|
1
|
Alta
|
Média
|
|
Corunha (A)
|
Laxe
|
Praia Soesto
|
Soesto
|
3
|
Baixa
|
Baixa
|
|
Corunha (A)
|
Laxe
|
Praia Trava
|
Trava
|
3
|
Baixa
|
Baixa
|
|
Corunha (A)
|
Laracha (A)
|
Praia Caión
|
Caión
|
1
|
Alta
|
Alta
|
|
Corunha (A)
|
Malpica de Bergantiños
|
Praia de Seiruga
|
Sem especificar
|
2
|
Média
|
Baixa
|
|
Corunha (A)
|
Malpica de Bergantiños
|
Praia Maior
|
Praia Maior
|
1
|
Alta
|
Alta
|
|
Corunha (A)
|
Mañón
|
Praia Bares
|
Bares
|
2
|
Média
|
Baixa
|
|
Corunha (A)
|
Mañón
|
Praia Esteiro-Mañon
|
Esteiro
|
1
|
Média
|
Alta
|
|
Corunha (A)
|
Mañón
|
Praia Vilela
|
Vilela
|
3
|
Baixa
|
Baixa
|
|
Corunha (A)
|
Mazaricos
|
Rio Beba Mazaricos
|
A Pontenova
|
2
|
Média
|
Baixa
|
|
Corunha (A)
|
Melide
|
Rio Furelos Melide
|
Rio Furelos-Melide
|
2
|
Média
|
Baixa
|
|
Corunha (A)
|
Miño
|
Praia A Ribeira-Miño Pequena
|
A Ribeira
|
2
|
Média
|
Baixa
|
|
Corunha (A)
|
Miño
|
Praia Alameda
|
Alameda
|
2
|
Média
|
Baixa
|
|
Corunha (A)
|
Miño
|
Praia Lago
|
Lagos-Miño, Praia Lagos
|
3
|
Baixa
|
Baixa
|
|
Corunha (A)
|
Miño
|
Praia Marín
|
Marín
|
3
|
Baixa
|
Média
|
|
Corunha (A)
|
Miño
|
Praia Miño Grande
|
Miño Grande
|
1
|
Alta
|
Baixa
|
|
Corunha (A)
|
Miño
|
Praia Perbes-Andahío-Miño
|
Perbes-Andahío
|
1
|
Alta
|
Média
|
|
Corunha (A)
|
Mugardos
|
Praia Bestarruza
|
Sem especificar
|
3
|
Baixa
|
Baixa
|
|
Corunha (A)
|
Muros
|
Praia A Areia Maior
|
A Areia Maior
|
3
|
Baixa
|
Baixa
|
|
Corunha (A)
|
Muros
|
Praia A Rocha
|
A Rocha
|
3
|
Baixa
|
Baixa
|
|
Corunha (A)
|
Muros
|
Praia A Vouga
|
A Vouga
|
1
|
Alta
|
Baixa
|
|
Corunha (A)
|
Muros
|
Praia Agrocovo
|
Agrocovo
|
3
|
Baixa
|
Baixa
|
|
Corunha (A)
|
Muros
|
Praia Areia Comprida-Muros
|
Areia Comprida-Cabanas
|
3
|
Baixa
|
Baixa
|
|
Corunha (A)
|
Muros
|
Praia Bornalle
|
Bornalle
|
3
|
Baixa
|
Baixa
|
|
Corunha (A)
|
Muros
|
Praia Lariño-Muros
|
Lariño
|
3
|
Baixa
|
Baixa
|
|
Corunha (A)
|
Muros
|
Praia Liñares
|
Liñares
|
3
|
Baixa
|
Baixa
|
|
Corunha (A)
|
Muros
|
Praia Medrón-Uía
|
Medrón-Uia
|
3
|
Baixa
|
Baixa
|
|
Corunha (A)
|
Muros
|
Praia O Cabo
|
O Cabo
|
3
|
Baixa
|
Baixa
|
|
Corunha (A)
|
Muros
|
Praia O Espadanal
|
O Espadanal
|
1
|
Alta
|
Baixa
|
|
Corunha (A)
|
Muros
|
Praia O Fogareiro
|
O Fogareiro
|
3
|
Baixa
|
Baixa
|
|
Corunha (A)
|
Muros
|
Praia O Portiño do Maio
|
O Portiño do Maio
|
2
|
Média
|
Baixa
|
|
Corunha (A)
|
Muros
|
Praia O Porto do Ancoradoiro-Lariño
|
O Porto do Ancoradoiro
|
2
|
Média
|
Baixa
|
|
Corunha (A)
|
Muros
|
Praia Parameán
|
Parameán
|
2
|
Média
|
Baixa
|
|
Corunha (A)
|
Muros
|
Praia Reimúndez
|
Reimúndez
|
3
|
Baixa
|
Baixa
|
|
Corunha (A)
|
Muros
|
Praia São Francisco
|
São Francisco
|
1
|
Alta
|
Baixa
|
|
Corunha (A)
|
Muros
|
Praia Seixal-Areia do Meio
|
Seixal-Areia do Meio
|
3
|
Baixa
|
Baixa
|
|
Corunha (A)
|
Muros
|
Praia Somorto
|
Somorto
|
3
|
Baixa
|
Baixa
|
|
Corunha (A)
|
Muros
|
Praia Ventín-O Salto
|
Praia O Salto, Praia Ventín, O Salto, Praia Areia Triga, Ventín, Areia Triga
|
2
|
Média
|
Baixa
|
|
Corunha (A)
|
Muxía
|
Praia A Cruz
|
A Cruz
|
2
|
Média
|
Baixa
|
|
Corunha (A)
|
Muxía
|
Praia Areia Maior
|
Areia Maior
|
3
|
Baixa
|
Baixa
|
|
Corunha (A)
|
Muxía
|
Praia Espiñeirido-Muxía
|
Espiñeirido
|
3
|
Baixa
|
Baixa
|
|
Corunha (A)
|
Muxía
|
Praia Lourido-Muxía
|
Lourido
|
3
|
Baixa
|
Baixa
|
|
Corunha (A)
|
Muxía
|
Praia Nemiña
|
Nemiña
|
3
|
Baixa
|
Baixa
|
|
Corunha (A)
|
Muxía
|
Praia O Lago-Muxía
|
O Lago-Leis
|
2
|
Média
|
Baixa
|
|
Corunha (A)
|
Neda
|
Rio Castro Neda
|
A Ponte da Cobeluda
|
2
|
Média
|
Baixa
|
|
Corunha (A)
|
Noia
|
Praia Boa Grande
|
Boa Grande
|
1
|
Alta
|
Baixa
|
|
Corunha (A)
|
Noia
|
Praia Boa Pequena
|
Boa Pequena
|
1
|
Alta
|
Baixa
|
|
Corunha (A)
|
Oleiros
|
Praia Bastiagueiro
|
Bastiagueiro
|
1
|
Alta
|
Média
|
|
Corunha (A)
|
Oleiros
|
Praia Espiñeiro-Oleiros
|
Espiñeiro
|
1
|
Alta
|
Baixa
|
|
Corunha (A)
|
Oleiros
|
Praia Mera
|
Praia Mera, Mera, Praia Naval-Sta. Cruz, Praia Penatouro, Penatouro
|
1
|
Alta
|
Baixa
|
|
Corunha (A)
|
Oleiros
|
Praia Naval
|
Naval-Sta. Cruz
|
2
|
Média
|
Baixa
|
|
Corunha (A)
|
Oleiros
|
Praia Santa Cristina Derecha
|
Santa Cristina
|
1
|
Alta
|
Baixa
|
|
Corunha (A)
|
Ortigueira
|
Praia A Concha-Ortigueira
|
A Concha
|
2
|
Média
|
Média
|
|
Corunha (A)
|
Ortigueira
|
Praia Bimbieiro
|
Bimbieiro
|
2
|
Média
|
Baixa
|
|
Corunha (A)
|
Ortigueira
|
Praia Morouzos
|
Morouzos
|
2
|
Média
|
Baixa
|
|
Corunha (A)
|
Ortigueira
|
Praia São Antonio
|
São Antonio
|
2
|
Média
|
Média
|
|
Corunha (A)
|
Outes
|
Praia Broña
|
Broña
|
1
|
Alta
|
Baixa
|
|
Corunha (A)
|
Pino (O)
|
Rio Tambre Pino (O)
|
A Tarroeira
|
3
|
Baixa
|
Baixa
|
|
Corunha (A)
|
Pobra do Caramiñal (A)
|
Praia A Barca
|
A Barca
|
1
|
Alta
|
Baixa
|
|
Corunha (A)
|
Pobra do Caramiñal (A)
|
Praia A Corna-P. Caramiñal
|
A Corna
|
2
|
Média
|
Baixa
|
|
Corunha (A)
|
Pobra do Caramiñal (A)
|
Praia Areal
|
Areal
|
1
|
Alta
|
Baixa
|
|
Corunha (A)
|
Pobra do Caramiñal (A)
|
Praia Ilha
|
Ilha
|
1
|
Alta
|
Baixa
|
|
Corunha (A)
|
Pobra do Caramiñal (A)
|
Praia Lombiña
|
Lombiña
|
1
|
Alta
|
Baixa
|
|
Corunha (A)
|
Pobra do Caramiñal (A)
|
Praia Raposiños
|
Raposiños
|
3
|
Baixa
|
Baixa
|
|
Corunha (A)
|
Ponteceso
|
Praia A Ermida
|
A Ermida
|
2
|
Média
|
Baixa
|
|
Corunha (A)
|
Ponteceso
|
Praia Arnela-Ponteceso
|
Arnela
|
2
|
Média
|
Baixa
|
|
Corunha (A)
|
Ponteceso
|
Praia Balarés
|
Balarés
|
1
|
Alta
|
Baixa
|
|
Corunha (A)
|
Ponteceso
|
Praia Niñons
|
Niñons
|
3
|
Baixa
|
Baixa
|
|
Corunha (A)
|
Ponteceso
|
Praia O Osmo
|
Osmo
|
1
|
Alta
|
Média
|
|
Corunha (A)
|
Pontedeume
|
Praia Insua
|
Insua
|
1
|
Alta
|
Baixa
|
|
Corunha (A)
|
Pontedeume
|
Praia Perbes-Andahío-Pontedeume
|
Perbes-Andahío
|
1
|
Alta
|
Média
|
|
Corunha (A)
|
Pontedeume
|
Praia Sopazos
|
Sopazos
|
3
|
Baixa
|
Baixa
|
|
Corunha (A)
|
Pontes de García Rodríguez (As)
|
Embalse Rio Eume Pontes de García Rodríguez (As)
|
Barragem da Ribeira-As Pontes
|
2
|
Média
|
Baixa
|
|
Corunha (A)
|
Pontes de García Rodríguez (As)
|
Lago Artificial Pontes de García Rodríguez (As)
|
Sem especificar
|
2
|
Média
|
Baixa
|
|
Corunha (A)
|
Porto do Son
|
Praia A Aguieira
|
A Aguieira
|
2
|
Média
|
Baixa
|
|
Corunha (A)
|
Porto do Son
|
Praia A Gafa
|
A Gafa
|
1
|
Alta
|
Baixa
|
|
Corunha (A)
|
Porto do Son
|
Praia A Ornanda
|
A Ornanda
|
1
|
Alta
|
Baixa
|
|
Corunha (A)
|
Porto do Son
|
Praia A Telleira
|
A Teilleira
|
3
|
Baixa
|
Baixa
|
|
Corunha (A)
|
Porto do Son
|
Praia A Vila
|
A Vila
|
3
|
Baixa
|
Baixa
|
|
Corunha (A)
|
Porto do Son
|
Praia Areia Comprida-P. do São
|
Areia Comprida
|
3
|
Baixa
|
Baixa
|
|
Corunha (A)
|
Porto do Son
|
Praia Arnela-Fonforrón
|
Praia Fonforrón, Praia Arnela-P. do São, Arnela, Fonforrón
|
2
|
Média
|
Baixa
|
|
Corunha (A)
|
Porto do Son
|
Praia As Furnas
|
As Furnas
|
1
|
Baixa
|
Alta
|
|
Corunha (A)
|
Porto do Son
|
Praia Cabeiro
|
Cabeiro
|
1
|
Alta
|
Baixa
|
|
Corunha (A)
|
Porto do Son
|
Praia Coira
|
Coira-Entrepuntas
|
1
|
Alta
|
Baixa
|
|
Corunha (A)
|
Porto do Son
|
Praia Espiñeirido-P. do São
|
Espiñeirido
|
3
|
Baixa
|
Média
|
|
Corunha (A)
|
Porto do Son
|
Praia O Dique
|
O Dique
|
2
|
Média
|
Baixa
|
|
Corunha (A)
|
Porto do Son
|
Praia O Poço
|
O Poço
|
2
|
Média
|
Baixa
|
|
Corunha (A)
|
Porto do Son
|
Praia Queiruga
|
Queiruga
|
2
|
Média
|
Baixa
|
|
Corunha (A)
|
Porto do Son
|
Praia Rio Sieira
|
Rio Sieira
|
2
|
Média
|
Baixa
|
|
Corunha (A)
|
Porto do Son
|
Praia Subigrexa
|
Subigrexa
|
2
|
Média
|
Baixa
|
|
Corunha (A)
|
Rianxo
|
Praia A Torre
|
A Torre
|
2
|
Média
|
Baixa
|
|
Corunha (A)
|
Rianxo
|
Praia As Conchas
|
As Conchas
|
2
|
Média
|
Baixa
|
|
Corunha (A)
|
Rianxo
|
Praia Tanxil
|
Tanxil
|
1
|
Alta
|
Baixa
|
|
Corunha (A)
|
Ribeira
|
Praia A Ameixida
|
A Ameixida
|
2
|
Média
|
Baixa
|
|
Corunha (A)
|
Ribeira
|
Praia A Corna-Ribeira
|
A Corna
|
1
|
Alta
|
Baixa
|
|
Corunha (A)
|
Ribeira
|
Praia A Muralha
|
A Muralha
|
3
|
Baixa
|
Baixa
|
|
Corunha (A)
|
Ribeira
|
Praia Areia Secada
|
Areia Secada
|
2
|
Média
|
Baixa
|
|
Corunha (A)
|
Ribeira
|
Praia Balieiros
|
Balieiros
|
3
|
Baixa
|
Média
|
|
Corunha (A)
|
Ribeira
|
Praia Baluarte
|
Baluarte
|
2
|
Média
|
Baixa
|
|
Corunha (A)
|
Ribeira
|
Praia Castiñeiras
|
|
1
|
Alta
|
Baixa
|
|
Corunha (A)
|
Ribeira
|
Praia Catía-Castro
|
O Castro, A Catia, Praia O Castro, Praia A Catía
|
1
|
Alta
|
Baixa
|
|
Corunha (A)
|
Ribeira
|
Praia Coroso
|
Coroso
|
2
|
Média
|
Média
|
|
Corunha (A)
|
Ribeira
|
Praia Corrubedo
|
Corrubedo
|
2
|
Média
|
Baixa
|
|
Corunha (A)
|
Ribeira
|
Praia Mosqueiros
|
Mosqueiros, Castiñeiras
|
2
|
Média
|
Baixa
|
|
Corunha (A)
|
Ribeira
|
Praia O Porto-Ribeira
|
O Porto
|
3
|
Baixa
|
Baixa
|
|
Corunha (A)
|
Ribeira
|
Praia O Prado
|
O Prado
|
2
|
Média
|
Baixa
|
|
Corunha (A)
|
Ribeira
|
Praia O Touro
|
O Touro
|
2
|
Média
|
Baixa
|
|
Corunha (A)
|
Ribeira
|
Praia O Vilar-Ribeira
|
O Vilar
|
1
|
Média
|
Alta
|
|
Corunha (A)
|
Ribeira
|
Praia Rio Azor
|
Rio Azor
|
2
|
Média
|
Média
|
|
Corunha (A)
|
Rois
|
Rio Rois
|
Seira
|
3
|
Baixa
|
Baixa
|
|
Corunha (A)
|
Sada
|
Praia Arnela
|
Arnela
|
3
|
Baixa
|
Baixa
|
|
Corunha (A)
|
Sada
|
Praia Cirro
|
Cirro
|
1
|
Alta
|
Baixa
|
|
Corunha (A)
|
Sada
|
Praia Morazón
|
Morazón
|
3
|
Baixa
|
Baixa
|
|
Corunha (A)
|
Sada
|
Praia Sada Delícias
|
Sada Delícias
|
1
|
Alta
|
Baixa
|
|
Corunha (A)
|
Sada
|
Praia Sada Nova
|
Sada Nova
|
1
|
Alta
|
Baixa
|
|
Corunha (A)
|
Sada
|
Praia São Pedro-Sada
|
São Pedro
|
1
|
Alta
|
Baixa
|
|
Corunha (A)
|
Traço
|
Rio Tambre Traço
|
Chaián
|
2
|
Média
|
Baixa
|
|
Corunha (A)
|
Valdoviño
|
Praia Baleo
|
Baleo
|
1
|
Alta
|
Média
|
|
Corunha (A)
|
Valdoviño
|
Praia Campelo-Valdoviño
|
Campelo
|
2
|
Média
|
Média
|
|
Corunha (A)
|
Valdoviño
|
Praia Frouxeira
|
Frouxeira
|
1
|
Alta
|
Alta
|
|
Corunha (A)
|
Valdoviño
|
Praia Meirás
|
Meirás
|
1
|
Alta
|
Média
|
|
Corunha (A)
|
Valdoviño
|
Praia Mourillá-Os Botes
|
Mourillá-Os Botes
|
2
|
Média
|
Baixa
|
|
Corunha (A)
|
Valdoviño
|
Praia Pantín
|
Pantín
|
1
|
Alta
|
Alta
|
|
Corunha (A)
|
Valdoviño
|
Praia Villarrube
|
Villarrube
|
1
|
Alta
|
Baixa
|
|
Lugo
|
Barreiros
|
Praia Alcantilado-Remior
|
Alcantilado-Remior
|
2
|
Média
|
Média
|
|
Lugo
|
Barreiros
|
Praia Altar
|
Altar
|
2
|
Média
|
Média
|
|
Lugo
|
Barreiros
|
Praia Arealonga-Barreiros
|
Arealonga
|
2
|
Média
|
Média
|
|
Lugo
|
Barreiros
|
Praia As Passadas
|
As Passadas
|
1
|
Média
|
Alta
|
|
Lugo
|
Barreiros
|
Praia Coto
|
Coto
|
2
|
Média
|
Média
|
|
Lugo
|
Barreiros
|
Praia Fontela-Valea
|
Fontela-Valea
|
1
|
Alta
|
Alta
|
|
Lugo
|
Barreiros
|
Praia Lóngara
|
Longara
|
1
|
Alta
|
Média
|
|
Lugo
|
Barreiros
|
Praia São Bartolo
|
São Bartolo
|
2
|
Média
|
Baixa
|
|
Lugo
|
Begonte
|
Rio Ladra Begonte
|
Begonte
|
2
|
Média
|
Baixa
|
|
Lugo
|
Burela
|
Praia A Marosa
|
A Marosa
|
1
|
Média
|
Alta
|
|
Lugo
|
Burela
|
Praia O Cantiño
|
O Cantiño
|
1
|
Alta
|
Baixa
|
|
Lugo
|
Burela
|
Praia O Portelo
|
O Portelo
|
1
|
Alta
|
Média
|
|
Lugo
|
Burela
|
Praia Ril
|
Ril
|
2
|
Média
|
Baixa
|
|
Lugo
|
Castro de Rei
|
Rio Azúmara Castro de Rei
|
Área Recreativa do Rio Azúmara
|
1
|
Alta
|
Baixa
|
|
Lugo
|
Cervo
|
Praia Caosa
|
Caosa
|
3
|
Baixa
|
Baixa
|
|
Lugo
|
Cervo
|
Praia Cubelas
|
Cubelas
|
1
|
Alta
|
Baixa
|
|
Lugo
|
Cervo
|
Praia O Torno
|
O Torno
|
1
|
Alta
|
Baixa
|
|
Lugo
|
Cervo
|
Praia Rueta
|
Rueta
|
3
|
Baixa
|
Baixa
|
|
Lugo
|
Chantada
|
Embalse Sangoñedo Chantada
|
O Sangoñedo
|
2
|
Média
|
Baixa
|
|
Lugo
|
Corgo (O)
|
Rio Chamoso Corgo (O)
|
Sem especificar
|
3
|
Baixa
|
Baixa
|
|
Lugo
|
Cospeito
|
Rio Miño Cospeito
|
Área Recreativa de Xustás
|
3
|
Baixa
|
Baixa
|
|
Lugo
|
Foz
|
Praia A Rapadoira
|
A Rapadoira
|
1
|
Alta
|
Média
|
|
Lugo
|
Foz
|
Praia Arealonga-Foz
|
Arealonga
|
3
|
Baixa
|
Média
|
|
Lugo
|
Foz
|
Praia Areoura
|
Areoura
|
3
|
Baixa
|
Média
|
|
Lugo
|
Foz
|
Praia As Pelas
|
As Pelas
|
2
|
Média
|
Média
|
|
Lugo
|
Foz
|
Praia Lhe as
|
Lhe as
|
2
|
Média
|
Baixa
|
|
Lugo
|
Foz
|
Praia Os Juncos
|
Os Juncos
|
3
|
Baixa
|
Baixa
|
|
Lugo
|
Foz
|
Praia Pampillosa
|
Pampillosa
|
3
|
Baixa
|
Média
|
|
Lugo
|
Foz
|
Praia Peizás
|
Peizas
|
2
|
Média
|
Média
|
|
Lugo
|
Foz
|
Praia Tupide
|
Sem especificar
|
2
|
Média
|
Baixa
|
|
Lugo
|
Guitiriz
|
Rio Escaderas Guitiriz
|
Os Sete Muíños
|
2
|
Média
|
Baixa
|
|
Lugo
|
Láncara
|
Rio Neira Láncara
|
Areia Recreativa Fluvial A Pobra de São Xiao
|
3
|
Baixa
|
Baixa
|
|
Lugo
|
Lugo
|
Rio Miño Lugo
|
Clube Fluvial Rio Miño
|
2
|
Média
|
Baixa
|
|
Lugo
|
Mondoñedo
|
Rio Tronceda Mondoñedo
|
Coto da Recadeira
|
3
|
Baixa
|
Baixa
|
|
Lugo
|
Navia de Suarna
|
Rio Navia
|
Navia de Suarna
|
3
|
Baixa
|
Baixa
|
|
Lugo
|
Outeiro de Rei
|
Rio Miño Outeiro de Rei
|
Santa Isabel
|
2
|
Média
|
Baixa
|
|
Lugo
|
Ribadeo
|
Praia As Catedrais
|
As Catedrais
|
1
|
Alta
|
Alta
|
|
Lugo
|
Ribadeo
|
Praia Esteiro-Ribadeo
|
Esteiro
|
2
|
Média
|
Baixa
|
|
Lugo
|
Ribadeo
|
Praia O Cargadeiro
|
O Cargadeiro
|
3
|
Baixa
|
Baixa
|
|
Lugo
|
Ribadeo
|
Praia Os Blocos
|
Os Blocos
|
2
|
Média
|
Baixa
|
|
Lugo
|
Ribadeo
|
Praia Os Castros-Ilhas
|
Os Castros-Ilhas
|
1
|
Média
|
Alta
|
|
Lugo
|
Ribadeo
|
Praia Rocas Blancas
|
Rocas Blancas
|
3
|
Baixa
|
Baixa
|
|
Lugo
|
Saviñao (O)
|
Rio Miño Saviñao (O)
|
Praia da Cova
|
2
|
Média
|
Baixa
|
|
Lugo
|
Vicedo (O)
|
Praia Abrela
|
Abrela
|
2
|
Média
|
Baixa
|
|
Lugo
|
Vicedo (O)
|
Praia Areagrande
|
Areagrande
|
3
|
Baixa
|
Baixa
|
|
Lugo
|
Vicedo (O)
|
Praia Arealonga-Vicedo
|
Arealonga
|
3
|
Baixa
|
Baixa
|
|
Lugo
|
Vicedo (O)
|
Praia Caolín
|
Caolín
|
1
|
Alta
|
Baixa
|
|
Lugo
|
Vicedo (O)
|
Praia Vidreiro
|
Vidreiro
|
2
|
Média
|
Baixa
|
|
Lugo
|
Vicedo (O)
|
Praia Xilloi
|
Xilloi
|
2
|
Média
|
Média
|
|
Lugo
|
Viveiro
|
Praia Areia
|
Areia
|
2
|
Média
|
Média
|
|
Lugo
|
Viveiro
|
Praia Cova
|
Cova
|
1
|
Alta
|
Média
|
|
Lugo
|
Viveiro
|
Praia Sacido
|
Sacido
|
3
|
Baixa
|
Baixa
|
|
Lugo
|
Xove
|
Praia Esteiro-Xove
|
Esteiro
|
1
|
Média
|
Alta
|
|
Lugo
|
Xove
|
Praia Lago
|
Lago
|
3
|
Baixa
|
Baixa
|
|
Lugo
|
Xove
|
Praia Moras
|
Moras
|
2
|
Média
|
Baixa
|
|
Lugo
|
Xove
|
Praia Portocelo-Xove
|
Portocelo
|
2
|
Média
|
Baixa
|
|
Ourense
|
A Gudiña
|
Rio Riveira Gudiña (A)
|
A Ribeira
|
3
|
Baixa
|
Baixa
|
|
Ourense
|
Avión
|
Rio Valderías Avión
|
Valderías
|
3
|
Baixa
|
Baixa
|
|
Ourense
|
Baltar
|
Rio Rio Limia Baltar
|
O Caneiro
|
3
|
Baixa
|
Baixa
|
|
Ourense
|
Bande
|
Embalse As Conchas Bande
|
Portoquintela
|
1
|
Alta
|
Baixa
|
|
Ourense
|
Barco de Valdeorras (O)
|
Rio Sil Barco de Valdeorras (O)
|
Praia Fluvial O Malecón
|
1
|
Alta
|
Baixa
|
|
Ourense
|
Beariz
|
Rio Magros Beariz
|
Magros
|
3
|
Baixa
|
Baixa
|
|
Ourense
|
Beariz
|
Rio Tioira Beariz
|
Doai
|
3
|
Baixa
|
Baixa
|
|
Ourense
|
Carballeda de Valdeorras
|
Piscinas Fluvias A Louxeira
|
|
3
|
Baixa
|
Baixa
|
|
Ourense
|
Castrelo de Miño
|
Embalse de Castrelo-Castrelo de Miño
|
Parque Naútico Castrelo
|
2
|
Média
|
Baixa
|
|
Ourense
|
Castrelo de Miño
|
Rio Miño Castrelo de Miño
|
O Ribeiriño
|
2
|
Média
|
Baixa
|
|
Ourense
|
Castro Caldelas
|
Rio Eo Castro Caldelas
|
Caldelas
|
1
|
Alta
|
Baixa
|
|
Ourense
|
Chandrexa de Queixa
|
Embalse Chandrexa Chandrexa de Queixa
|
Barragem de Chandrexa de Queixa
|
3
|
Baixa
|
Baixa
|
|
Ourense
|
Chandrexa de Queixa
|
Rio Rabal Chandrexa de Queixa
|
Área Recreativa Rabal
|
2
|
Média
|
Baixa
|
|
Ourense
|
Entrimo
|
Rio Casal Entrimo
|
As Perdices
|
3
|
Baixa
|
Baixa
|
|
Ourense
|
Laza
|
Rio Cabras Laza
|
Regueiro Seco
|
3
|
Baixa
|
Baixa
|
|
Ourense
|
Muíños
|
Embalse As Conchas Muíños
|
O Corgo-A Rola
|
1
|
Alta
|
Baixa
|
|
Ourense
|
Ourense
|
Rio Miño Ourense
|
A Antena
|
2
|
Média
|
Média
|
|
Ourense
|
Veiga (A)
|
Embalse Prada Veiga (A)
|
Os Franceses
|
3
|
Baixa
|
Baixa
|
|
Ourense
|
Veiga (A)
|
Embalse Prada Veiga (A) 02
|
O Coiñedo
|
3
|
Baixa
|
Baixa
|
|
Ourense
|
Verín
|
Rio Támega Verín
|
Verín
|
2
|
Média
|
Baixa
|
|
Ourense
|
Vilariño de Conso
|
Rio Cenza Vilariño de Conso
|
O Marcolongo
|
3
|
Baixa
|
Baixa
|
|
Pontevedra
|
Baiona
|
Praia A Barbeira
|
A Barbeira
|
1
|
Alta
|
Média
|
|
Pontevedra
|
Baiona
|
Praia A Concheira
|
A Concheira
|
3
|
Baixa
|
Média
|
|
Pontevedra
|
Baiona
|
Praia A Ladeira
|
A Ladeira
|
1
|
Alta
|
Média
|
|
Pontevedra
|
Baiona
|
Praia A Ribeira-Baiona
|
A Ribeira
|
3
|
Baixa
|
Baixa
|
|
Pontevedra
|
Baiona
|
Praia Dos Frades
|
Dos Frades
|
1
|
Alta
|
Baixa
|
|
Pontevedra
|
Baiona
|
Praia Santa Marta
|
Santa Marta
|
1
|
Alta
|
Baixa
|
|
Pontevedra
|
Bueu
|
Praia Agrelo
|
Agrelo
|
1
|
Alta
|
Baixa
|
|
Pontevedra
|
Bueu
|
Praia Areia de Bon
|
Areia de Bon
|
1
|
Alta
|
Baixa
|
|
Pontevedra
|
Bueu
|
Praia Areia dos Cães (Ilha de Ons)
|
Areia dos Cães (Ilha de Ons)
|
2
|
Média
|
Baixa
|
|
Pontevedra
|
Bueu
|
Praia Banda do Rio
|
Sem especificar
|
2
|
Média
|
Baixa
|
|
Pontevedra
|
Bueu
|
Praia Beluso
|
Beluso
|
1
|
Alta
|
Baixa
|
|
Pontevedra
|
Bueu
|
Praia Canexol (Ilha de Ons)
|
Canexol (Ilha de Ons)
|
3
|
Baixa
|
Baixa
|
|
Pontevedra
|
Bueu
|
Praia Dorna (Ilha de Ons)
|
Dorna (Ilha de Ons)
|
3
|
Baixa
|
Baixa
|
|
Pontevedra
|
Bueu
|
Praia Lagos
|
Lagos
|
1
|
Alta
|
Baixa
|
|
Pontevedra
|
Bueu
|
Praia Lapamán
|
Lapamán
|
1
|
Alta
|
Baixa
|
|
Pontevedra
|
Bueu
|
Praia Loureiro
|
Loureiro
|
1
|
Alta
|
Baixa
|
|
Pontevedra
|
Bueu
|
Praia Melide (Ilha de Ons)
|
Melide (Ilha de Ons)
|
3
|
Baixa
|
Baixa
|
|
Pontevedra
|
Bueu
|
Praia Mourisca
|
Mourisca
|
2
|
Média
|
Baixa
|
|
Pontevedra
|
Bueu
|
Praia Pescadoira
|
Pescadoira
|
3
|
Baixa
|
Baixa
|
|
Pontevedra
|
Bueu
|
Praia Petis
|
Petis
|
3
|
Baixa
|
Média
|
|
Pontevedra
|
Bueu
|
Praia Portomaior
|
Portomaior
|
1
|
Alta
|
Baixa
|
|
Pontevedra
|
Bueu
|
Praia Tuia
|
Tuia
|
1
|
Alta
|
Baixa
|
|
Pontevedra
|
Cambados
|
Praia A Torre São Saturnino
|
A Torre São Saturnino
|
2
|
Média
|
Baixa
|
|
Pontevedra
|
Cambados
|
Praia O Tocha
|
O Tocha
|
3
|
Baixa
|
Baixa
|
|
Pontevedra
|
Cambados
|
Praia Saiñas
|
Saiñas
|
3
|
Baixa
|
Baixa
|
|
Pontevedra
|
Cambados
|
Praia Santo Tomé
|
Santo Tomé
|
2
|
Média
|
Baixa
|
|
Pontevedra
|
Cangas
|
Praia Areia Cova
|
Areacova
|
1
|
Alta
|
Baixa
|
|
Pontevedra
|
Cangas
|
Praia Areabrava
|
Areabrava
|
1
|
Alta
|
Baixa
|
|
Pontevedra
|
Cangas
|
Praia Areamilla
|
Areamilla
|
2
|
Média
|
Baixa
|
|
Pontevedra
|
Cangas
|
Praia Arneles
|
Arneles
|
1
|
Alta
|
Baixa
|
|
Pontevedra
|
Cangas
|
Praia Barra
|
Barra
|
2
|
Média
|
Baixa
|
|
Pontevedra
|
Cangas
|
Praia Castiñeira-Cangas
|
Castiñeiras
|
1
|
Alta
|
Baixa
|
|
Pontevedra
|
Cangas
|
Praia Francón
|
Francón
|
1
|
Alta
|
Baixa
|
|
Pontevedra
|
Cangas
|
Praia Liméns
|
Liméns
|
1
|
Alta
|
Baixa
|
|
Pontevedra
|
Cangas
|
Praia Melide
|
Melide
|
2
|
Média
|
Baixa
|
|
Pontevedra
|
Cangas
|
Praia Menduiña
|
Menduiña
|
1
|
Alta
|
Baixa
|
|
Pontevedra
|
Cangas
|
Praia Nerga
|
Nerga
|
2
|
Média
|
Baixa
|
|
Pontevedra
|
Cangas
|
Praia Pinténs
|
Pinténs
|
2
|
Média
|
Baixa
|
|
Pontevedra
|
Cangas
|
Praia Rodeira
|
Rodeira
|
1
|
Alta
|
Média
|
|
Pontevedra
|
Cangas
|
Praia Salgueirón
|
Salgueirón
|
3
|
Baixa
|
Baixa
|
|
Pontevedra
|
Cangas
|
Praia Vilariño
|
Vilariño
|
2
|
Média
|
Baixa
|
|
Pontevedra
|
Catoira
|
Rio Ulla Catoira
|
Doca (Passeio Marítimo)
|
3
|
Baixa
|
Baixa
|
|
Pontevedra
|
Cerdedo Cotobade
|
Rio Almofrei Cotobade
|
Piscina Fluvial de Chão-Carballedo
|
3
|
Baixa
|
Baixa
|
|
Pontevedra
|
Cerdedo Cotobade
|
Rio Almofrei Cotobade 02
|
Piscina Fluvial de Poço Preto-Rebordelo
|
3
|
Baixa
|
Baixa
|
|
Pontevedra
|
Cerdedo Cotobade
|
Rio Almofrei Cotobade 03
|
Xesteira
|
3
|
Baixa
|
Baixa
|
|
Pontevedra
|
Cerdedo Cotobade
|
Rio de Calvelo Cotobade
|
Praia Fluvial do Canal
|
3
|
Baixa
|
Baixa
|
|
Pontevedra
|
Cerdedo Cotobade
|
Rio Rio Cabanelas Cotobade
|
Piscina Fluvial de Cabanelas, Rio Cabanelas Viascón, Xesteira-Almofrei
|
3
|
Baixa
|
Baixa
|
|
Pontevedra
|
Covelo
|
Rio Tecido Covelo
|
Maceira
|
3
|
Baixa
|
Baixa
|
|
Pontevedra
|
Estrada (A)
|
Rio Liñares Estrada (A)
|
Porta Pousada
|
3
|
Baixa
|
Baixa
|
|
Pontevedra
|
Grove (O)
|
Praia A Barcela
|
A Barcela
|
2
|
Média
|
Baixa
|
|
Pontevedra
|
Grove (O)
|
Praia A Barrosa
|
A Barrosa
|
2
|
Média
|
Baixa
|
|
Pontevedra
|
Grove (O)
|
Praia A Atirada-O Grove
|
A Atirada
|
1
|
Alta
|
Média
|
|
Pontevedra
|
Grove (O)
|
Praia Areia da Cruz
|
Areia da Cruz
|
2
|
Média
|
Baixa
|
|
Pontevedra
|
Grove (O)
|
Praia Areia das Pipas
|
Areia das Pipas
|
1
|
Alta
|
Baixa
|
|
Pontevedra
|
Grove (O)
|
Praia Areia de Reboredo
|
Areia de Reboredo
|
1
|
Alta
|
Baixa
|
|
Pontevedra
|
Grove (O)
|
Praia Areia Grande-Grove
|
Areia Grande
|
1
|
Alta
|
Baixa
|
|
Pontevedra
|
Grove (O)
|
Praia Barreiriño
|
Barreiriño
|
2
|
Média
|
Baixa
|
|
Pontevedra
|
Grove (O)
|
Praia Buraco da Londra
|
Buraco da Londra
|
2
|
Média
|
Baixa
|
|
Pontevedra
|
Grove (O)
|
Praia Castiñeira-Grove
|
Barreiro-Grove, Castiñeira
|
2
|
Média
|
Baixa
|
|
Pontevedra
|
Grove (O)
|
Praia Com Preto
|
Com Preto
|
3
|
Baixa
|
Baixa
|
|
Pontevedra
|
Grove (O)
|
Praia Farruco
|
Farruco
|
2
|
Média
|
Baixa
|
|
Pontevedra
|
Grove (O)
|
Praia Lobaxeira
|
Lavaxeira, Lobajeira
|
2
|
Média
|
Baixa
|
|
Pontevedra
|
Grove (O)
|
Praia Mexiloeira
|
Mexiloeira
|
2
|
Média
|
Baixa
|
|
Pontevedra
|
Grove (O)
|
Praia O Carreiro-Grove
|
O Carreiro
|
1
|
Alta
|
Baixa
|
|
Pontevedra
|
Grove (O)
|
Praia O Espinho
|
O Espinho
|
2
|
Média
|
Baixa
|
|
Pontevedra
|
Grove (O)
|
Praia O Portiño-Grove
|
O Portiño-Peralto
|
2
|
Média
|
Baixa
|
|
Pontevedra
|
Grove (O)
|
Praia Põe-te da Toxa (Ilha da Toxa)
|
Põe-te da Toxa
|
1
|
Alta
|
Baixa
|
|
Pontevedra
|
Grove (O)
|
Praia Raeiros-Paxareiro
|
Raeiros-Paxareiro
|
1
|
Alta
|
Baixa
|
|
Pontevedra
|
Grove (O)
|
Praia Runs
|
Runs
|
3
|
Baixa
|
Baixa
|
|
Pontevedra
|
Grove (O)
|
Praia Seixeliño
|
Seixeliño
|
2
|
Média
|
Baixa
|
|
Pontevedra
|
Guarda (A)
|
Praia A Armona
|
Sem especificar
|
2
|
Média
|
Baixa
|
|
Pontevedra
|
Guarda (A)
|
Praia A Lamiña
|
Sem especificar
|
2
|
Média
|
Baixa
|
|
Pontevedra
|
Guarda (A)
|
Praia Areia Grande-Guarda
|
Areia Grande
|
1
|
Alta
|
Baixa
|
|
Pontevedra
|
Guarda (A)
|
Praia O Carreiro-Guarda
|
O Carreiro
|
3
|
Baixa
|
Baixa
|
|
Pontevedra
|
Guarda (A)
|
Praia O Muíño
|
O Muíño
|
1
|
Alta
|
Baixa
|
|
Pontevedra
|
Illa de Arousa (A)
|
Praia Areia da Secada
|
Areia da Secada
|
2
|
Média
|
Baixa
|
|
Pontevedra
|
Illa de Arousa (A)
|
Praia Bao
|
Camaxe, Praia Camaxe
|
2
|
Média
|
Baixa
|
|
Pontevedra
|
Illa de Arousa (A)
|
Praia Cabodeiro
|
Cabodeiro
|
3
|
Baixa
|
Baixa
|
|
Pontevedra
|
Illa de Arousa (A)
|
Praia Canteira
|
O Bao, Praia O Bao
|
2
|
Média
|
Baixa
|
|
Pontevedra
|
Illa de Arousa (A)
|
Praia Conserrado
|
Conserrado
|
2
|
Média
|
Baixa
|
|
Pontevedra
|
Illa de Arousa (A)
|
Praia Lameira
|
Carreirón, Praia Conjunto Parque Carreirón
|
3
|
Baixa
|
Baixa
|
|
Pontevedra
|
Illa de Arousa (A)
|
Praia Lavanqueira
|
Salinasr Avanqueira, Lavanqueira
|
2
|
Média
|
Baixa
|
|
Pontevedra
|
Illa de Arousa (A)
|
Praia Xastelas
|
Xastelas
|
2
|
Média
|
Baixa
|
|
Pontevedra
|
Lalín
|
Rio Deza Lalín
|
Poço de Boi
|
3
|
Baixa
|
Baixa
|
|
Pontevedra
|
Lama (A)
|
Rio Verdugo Lama (A)
|
Rio Verdugo
|
3
|
Baixa
|
Baixa
|
|
Pontevedra
|
Marín
|
Praia Aguete
|
Aguete
|
1
|
Alta
|
Baixa
|
|
Pontevedra
|
Marín
|
Praia Loira
|
Loira
|
1
|
Alta
|
Baixa
|
|
Pontevedra
|
Marín
|
Praia Mogor
|
Mogor
|
1
|
Alta
|
Baixa
|
|
Pontevedra
|
Marín
|
Praia Portocelo-Marín
|
Portocelo
|
2
|
Média
|
Baixa
|
|
Pontevedra
|
Marín
|
Praia Santo do Mar-A Coviña
|
O Santo-A Coviña, Praia O Santo-A Coviña, Praia Santo do Mar, Santo do Mar
|
2
|
Média
|
Média
|
|
Pontevedra
|
Moaña
|
Praia A Borna
|
A Borna
|
3
|
Baixa
|
Baixa
|
|
Pontevedra
|
Moaña
|
Praia A Ribeira-Moaña
|
A Ribeira
|
3
|
Baixa
|
Baixa
|
|
Pontevedra
|
Moaña
|
Praia A Xunqueira
|
A Xunqueira
|
1
|
Alta
|
Baixa
|
|
Pontevedra
|
Moaña
|
Praia Areal de Fontexelo
|
Sem especificar
|
2
|
Média
|
Baixa
|
|
Pontevedra
|
Moaña
|
Praia Canaval
|
Canaval
|
2
|
Média
|
Baixa
|
|
Pontevedra
|
Moaña
|
Praia Mosqueira
|
Mosqueira
|
2
|
Média
|
Baixa
|
|
Pontevedra
|
Moaña
|
Praia Ninho do Corvo
|
Ninho do Corvo
|
3
|
Baixa
|
Baixa
|
|
Pontevedra
|
Moaña
|
Praia O Cocho
|
O Cocho
|
3
|
Baixa
|
Baixa
|
|
Pontevedra
|
Moaña
|
Praia O Com
|
O Com
|
1
|
Alta
|
Baixa
|
|
Pontevedra
|
Moaña
|
Praia O Porto-Moaña
|
O Porto
|
2
|
Média
|
Baixa
|
|
Pontevedra
|
Moaña
|
Praia Sobreiro
|
Sobreiro
|
2
|
Média
|
Baixa
|
|
Pontevedra
|
Moaña
|
Praia Tirán
|
Tirán-Videira
|
2
|
Média
|
Baixa
|
|
Pontevedra
|
Mondariz
|
Rio Tecido Mondariz
|
O Vale
|
2
|
Média
|
Baixa
|
|
Pontevedra
|
Mondariz
|
Rio Tecido Mondariz 02
|
Cernadela
|
2
|
Média
|
Baixa
|
|
Pontevedra
|
Nigrán
|
Praia América do Norte
|
América do Norte
|
1
|
Alta
|
Média
|
|
Pontevedra
|
Nigrán
|
Praia Areia Fofa
|
Areia Fofa
|
2
|
Média
|
Média
|
|
Pontevedra
|
Nigrán
|
Praia As Canas
|
As Canas
|
3
|
Baixa
|
Média
|
|
Pontevedra
|
Nigrán
|
Praia Madorra
|
Madorra
|
1
|
Alta
|
Baixa
|
|
Pontevedra
|
Nigrán
|
Praia Panxón
|
Panxón
|
1
|
Alta
|
Média
|
|
Pontevedra
|
Nigrán
|
Praia Patos
|
Patos
|
1
|
Alta
|
Média
|
|
Pontevedra
|
Poio
|
Praia A Pedreira
|
A Canteira
|
1
|
Alta
|
Baixa
|
|
Pontevedra
|
Poio
|
Praia Areia da Barca-Covelo
|
Praia Covelo, Areia da Barca, Covelo, Praia Areia da Barca
|
1
|
Alta
|
Baixa
|
|
Pontevedra
|
Poio
|
Praia Cabeceira
|
Cabeceira
|
1
|
Alta
|
Baixa
|
|
Pontevedra
|
Poio
|
Praia Campelo-Poio
|
Campelo
|
2
|
Média
|
Baixa
|
|
Pontevedra
|
Poio
|
Praia Chancelas
|
Chancelas
|
1
|
Alta
|
Baixa
|
|
Pontevedra
|
Poio
|
Praia Chancelas Pequena
|
Chancelas Pequena
|
1
|
Alta
|
Baixa
|
|
Pontevedra
|
Poio
|
Praia Fontemaior
|
Fontemaior
|
3
|
Baixa
|
Baixa
|
|
Pontevedra
|
Poio
|
Praia Laño
|
Laño
|
2
|
Média
|
Baixa
|
|
Pontevedra
|
Poio
|
Praia Lourido-Poio
|
Lourido
|
1
|
Alta
|
Baixa
|
|
Pontevedra
|
Poio
|
Praia Ouriceira
|
Ouriceira
|
2
|
Média
|
Baixa
|
|
Pontevedra
|
Poio
|
Praia Padrón
|
Padrón
|
3
|
Baixa
|
Baixa
|
|
Pontevedra
|
Poio
|
Praia Raxó
|
Raxo
|
1
|
Alta
|
Baixa
|
|
Pontevedra
|
Poio
|
Praia Sinas
|
Sinas
|
2
|
Média
|
Baixa
|
|
Pontevedra
|
Poio
|
Praia Xiorto
|
Xiorto
|
1
|
Alta
|
Baixa
|
|
Pontevedra
|
Ponte Caldelas
|
Rio Verdugo Ponte Caldelas
|
A Calçada
|
2
|
Média
|
Baixa
|
|
Pontevedra
|
Ponteareas
|
Rio Tecido Ponteareas 02
|
A Freixa I
|
2
|
Média
|
Baixa
|
|
Pontevedra
|
Ponteareas
|
Rio Tecido Ponteareas 03
|
A Freixa Ii
|
2
|
Média
|
Baixa
|
|
Pontevedra
|
Ponteareas
|
Rio Tecido Ponteareas 04
|
São Roque-Os Remédios
|
2
|
Média
|
Baixa
|
|
Pontevedra
|
Pontevedra
|
Rio Verdugo Pontevedra
|
Praia Fluvial de Ponte Sampaio
|
2
|
Média
|
Baixa
|
|
Pontevedra
|
Pontevedra
|
Rio Lérez
|
|
3
|
Média
|
Baixa
|
|
Pontevedra
|
Redondela
|
Praia Arealonga-Redondela
|
Areia Comprida-Chapela
|
2
|
Média
|
Média
|
|
Pontevedra
|
Redondela
|
Praia Cesantes
|
Cesantes
|
1
|
Alta
|
Baixa
|
|
Pontevedra
|
Redondela
|
Praia Rande
|
Rande
|
3
|
Baixa
|
Baixa
|
|
Pontevedra
|
Ribadumia
|
Rio Umia Ribadumia
|
Cabanelas
|
2
|
Média
|
Baixa
|
|
Pontevedra
|
Sanxenxo
|
Praia A Atirada-Sanxenxo
|
A Atirada
|
1
|
Alta
|
Baixa
|
|
Pontevedra
|
Sanxenxo
|
Praia A Chama
|
A Chama
|
2
|
Média
|
Baixa
|
|
Pontevedra
|
Sanxenxo
|
Praia Agra
|
Agra
|
2
|
Média
|
Baixa
|
|
Pontevedra
|
Sanxenxo
|
Praia Areias Derecha
|
Areias
|
1
|
Alta
|
Baixa
|
|
Pontevedra
|
Sanxenxo
|
Praia Areias Gordas
|
Areias Gordas
|
1
|
Alta
|
Baixa
|
|
Pontevedra
|
Sanxenxo
|
Praia Baltar
|
Baltar
|
1
|
Alta
|
Baixa
|
|
Pontevedra
|
Sanxenxo
|
Praia Bascuas
|
Bascuas
|
1
|
Alta
|
Baixa
|
|
Pontevedra
|
Sanxenxo
|
Praia Canelas-Sanxenxo
|
Canelas
|
1
|
Alta
|
Baixa
|
|
Pontevedra
|
Sanxenxo
|
Praia Caneliñas
|
Caneliñas
|
1
|
Alta
|
Baixa
|
|
Pontevedra
|
Sanxenxo
|
Praia Espiñeiro-Sanxenxo
|
Espiñeiro
|
1
|
Alta
|
Média
|
|
Pontevedra
|
Sanxenxo
|
Praia Foxos
|
Foxos
|
1
|
Alta
|
Baixa
|
|
Pontevedra
|
Sanxenxo
|
Praia Major
|
Major
|
1
|
Alta
|
Baixa
|
|
Pontevedra
|
Sanxenxo
|
Praia Montalvo
|
Montalvo
|
1
|
Alta
|
Alta
|
|
Pontevedra
|
Sanxenxo
|
Praia Nuestra Senhora da Atirada
|
Nuestra Senhora da Atirada
|
1
|
Alta
|
Alta
|
|
Pontevedra
|
Sanxenxo
|
Praia Padeira
|
Padeira
|
1
|
Alta
|
Baixa
|
|
Pontevedra
|
Sanxenxo
|
Praia Paxariñas
|
Paxariñas
|
1
|
Alta
|
Baixa
|
|
Pontevedra
|
Sanxenxo
|
Praia Pragueira
|
Pragueira
|
1
|
Alta
|
Baixa
|
|
Pontevedra
|
Sanxenxo
|
Praia Silgar
|
Silgar
|
1
|
Alta
|
Baixa
|
|
Pontevedra
|
Soutomaior
|
Praia A Xunqueira
|
Sem especificar
|
3
|
Baixa
|
Baixa
|
|
Pontevedra
|
Soutomaior
|
Praia Matilde
|
Sem especificar
|
3
|
Baixa
|
Baixa
|
|
Pontevedra
|
Soutomaior
|
Praia Muxeira
|
Sem especificar
|
2
|
Média
|
Baixa
|
|
Pontevedra
|
Tomiño
|
Desembocadura Rio Miño Tomiño
|
Rio Miño Tomiño, Goián
|
2
|
Média
|
Baixa
|
|
Pontevedra
|
Tui
|
Desembocadura Rio Miño Tui
|
Areeiros, Rio Miño Tui
|
2
|
Média
|
Baixa
|
|
Pontevedra
|
Tui
|
Rio Miño Tui
|
Penhasco
|
2
|
Média
|
Baixa
|
|
Pontevedra
|
Vigo
|
Praia A Mourisca
|
Mourisca
|
2
|
Média
|
Baixa
|
|
Pontevedra
|
Vigo
|
Praia A Ponta
|
A Ponta-A Guia
|
1
|
Alta
|
Média
|
|
Pontevedra
|
Vigo
|
Praia A Sobreiro
|
O Sobreiro
|
2
|
Média
|
Baixa
|
|
Pontevedra
|
Vigo
|
Praia Argazada
|
Argazada
|
1
|
Alta
|
Média
|
|
Pontevedra
|
Vigo
|
Praia Calzoa
|
Calzoa-Foz
|
1
|
Alta
|
Média
|
|
Pontevedra
|
Vigo
|
Praia Calzoa Izquierda
|
Calzoa-Foz
|
1
|
Alta
|
Média
|
|
Pontevedra
|
Vigo
|
Praia Canido
|
Canido
|
1
|
Alta
|
Baixa
|
|
Pontevedra
|
Vigo
|
Praia Carracido (Islas Cíes)
|
Carracido (Ilhas Cíes)
|
1
|
Alta
|
Baixa
|
|
Pontevedra
|
Vigo
|
Praia Faixa
|
Faixa
|
1
|
Alta
|
Média
|
|
Pontevedra
|
Vigo
|
Praia Figueiras (Islas Cíes)
|
Figueiras (Ilhas Cíes)
|
2
|
Média
|
Média
|
|
Pontevedra
|
Vigo
|
Praia Fontaíña
|
Fontaíña-Sirena
|
1
|
Alta
|
Média
|
|
Pontevedra
|
Vigo
|
Praia Fontes
|
Fontes-Olmos
|
1
|
Alta
|
Baixa
|
|
Pontevedra
|
Vigo
|
Praia Fortiñón
|
Os Muíños de Fortiñón-Saians, Praia Os Muíños de Fortiñón
|
1
|
Alta
|
Baixa
|
|
Pontevedra
|
Vigo
|
Praia Mende
|
Mende
|
2
|
Média
|
Baixa
|
|
Pontevedra
|
Vigo
|
Praia O Adro
|
O Adro-Bouzas
|
2
|
Média
|
Baixa
|
|
Pontevedra
|
Vigo
|
Praia O Portiño-Vigo
|
O Portiño
|
3
|
Baixa
|
Baixa
|
|
Pontevedra
|
Vigo
|
Praia O Vau
|
O Vau-Baluarte
|
2
|
Média
|
Média
|
|
Pontevedra
|
Vigo
|
Praia O Xunqueiro
|
O Xunqueiro-Fuchiño
|
2
|
Média
|
Baixa
|
|
Pontevedra
|
Vigo
|
Praia Rodas (Islas Cíes)
|
Rodas (Ilhas Cíes)
|
1
|
Alta
|
Média
|
|
Pontevedra
|
Vigo
|
Praia Samil
|
Samil
|
1
|
Alta
|
Média
|
|
Pontevedra
|
Vigo
|
Praia Santa Baia
|
Santa Baia
|
1
|
Alta
|
Média
|
|
Pontevedra
|
Vigo
|
Praia Tombo do Gato
|
Tombo do Gato-A Fonte
|
1
|
Alta
|
Média
|
|
Pontevedra
|
Vigo
|
Praia Toralla
|
Toralla
|
2
|
Média
|
Baixa
|
|
Pontevedra
|
Vila de Cruces
|
Rio Deza Vila de Cruces
|
Área Recreativa A Carixa
|
2
|
Média
|
Baixa
|
|
Pontevedra
|
Vilaboa
|
Praia Areeiros
|
Areeiros
|
3
|
Baixa
|
Baixa
|
|
Pontevedra
|
Vilaboa
|
Praia Deilán
|
Deilán
|
2
|
Média
|
Baixa
|
|
Pontevedra
|
Vilaboa
|
Praia Forno do Qual
|
Sem especificar
|
3
|
Baixa
|
Baixa
|
|
Pontevedra
|
Vilagarcía de Arousa
|
Praia A Concha-V. Arousa
|
A Concha
|
|
Alta
|
Baixa
|
|
Pontevedra
|
Vilagarcía de Arousa
|
Praia A Covacha
|
Sem especificar
|
3
|
Baixa
|
Baixa
|
|
Pontevedra
|
Vilagarcía de Arousa
|
Praia Campanario
|
Campanario
|
3
|
Baixa
|
Baixa
|
|
Pontevedra
|
Vilagarcía de Arousa
|
Praia Canelas-V. Arousa
|
Canelas
|
3
|
Baixa
|
Baixa
|
|
Pontevedra
|
Vilagarcía de Arousa
|
Praia Compostela
|
Compostela
|
1
|
Alta
|
Baixa
|
|
Pontevedra
|
Vilagarcía de Arousa
|
Praia Preguntoiro
|
O Preguntoiro
|
2
|
Média
|
Baixa
|
|
Pontevedra
|
Vilanova de Arousa
|
Praia Igreja-Braña
|
A Braña, Praia A Braña, Praia A Igreja, A Igreja-A Basella
|
2
|
Média
|
Baixa
|
|
Pontevedra
|
Vilanova de Arousa
|
Praia As Patiñas
|
As Patiñas-Rego do Presidente da Câmara
|
3
|
Baixa
|
Baixa
|
|
Pontevedra
|
Vilanova de Arousa
|
Praia Cavalgada
|
Cavalgada
|
3
|
Baixa
|
Baixa
|
|
Pontevedra
|
Vilanova de Arousa
|
Praia Castelete
|
Castelete
|
3
|
Baixa
|
Baixa
|
|
Pontevedra
|
Vilanova de Arousa
|
Praia Com da Mina
|
Com da Mina
|
2
|
Média
|
Baixa
|
|
Pontevedra
|
Vilanova de Arousa
|
Praia Corón-Borreiros
|
Coron-Borreiros
|
3
|
Baixa
|
Baixa
|
|
Pontevedra
|
Vilanova de Arousa
|
Praia Mosqueiro-Poza da Vila
|
Poza da Vila, Praia Poza da Vila, Mosqueiro-O Campamento, Praia Mosqueiro
|
3
|
Baixa
|
Baixa
|
|
Pontevedra
|
Vilanova de Arousa
|
Praia O Bornal-O Fuciño do Porco
|
O Bornal-O Fuciño do Porco
|
1
|
Alta
|
Baixa
|
|
Pontevedra
|
Vilanova de Arousa
|
Praia O Torrão
|
O Torrão-Ravandeira
|
2
|
Média
|
Baixa
|
|
Pontevedra
|
Vilanova de Arousa
|
Praia Passagem-O Bote
|
Passagem-O Bote
|
2
|
Média
|
Baixa
|
|
Pontevedra
|
Vilanova de Arousa
|
Praia Sinas-Poço de Mar
|
As Sinas-Charliñas, Praia As Sinas, Poço de Mar, Praia Poço de Mar
|
1
|
Alta
|
Baixa
|